一、学校全称:合肥师范学院
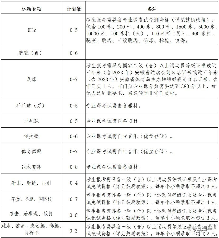
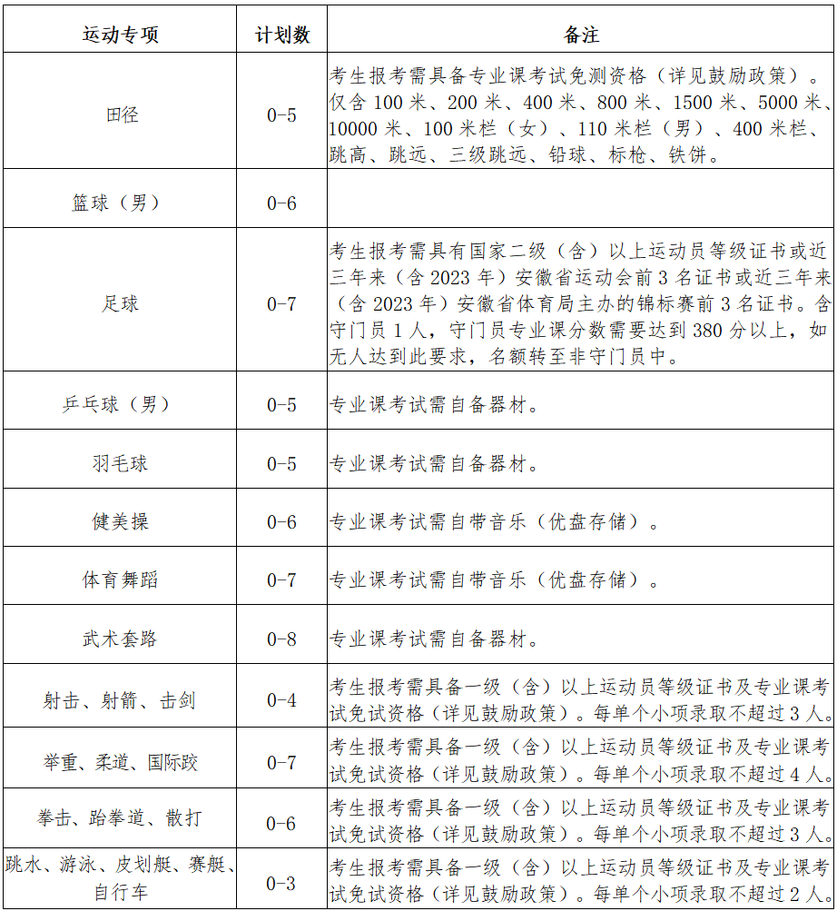
二、办学层次:本科 三、办学类型:公办普通本科高等学校 四、办学地址: 合肥市经济技术开发区莲花路1688号(锦绣校区) 合肥市黄麓科教园区书香路(滨湖校区) 合肥市金寨路327号(三孝口校区) 五、招生专业及计划 备注:最终招生专业及计划以教育厅下达为准,符合免试就学条件的考生不占本招生计划,享受免职业技能考试录取的人数包含在相应专业的招生计划中。 其中,体育教育专业按运动专项进行招生,各专项计划及要求如下: 六、报名 (一)报考条件 已完成安徽省2026年普通高校招生考试报名并取得考生号的安徽省中等职业学校(包括中等技工学校,下同)三年制及三年制以上学制的应历届毕业生(具有中等职业学校学生学籍或学历,不含普通高中举办的综合班),包括具有中职学历的农民工、退役士兵、企事业单位在职职工、失业人员等。 (二)志愿填报
对口招生“报名”和“志愿填报”分阶段进行,即符合报名条件的考生网上报名后,参加全省统一组织的文化素质测试,成绩公布后再填报院校与专业志愿。所有符合报考条件的考生须于2026年3月14日10:00至3月17日17:00登录gkbm.ahzsks.cn填报志愿。每位考生可选择我校的1个与所学专业相同或相近的专业填报,流程详见省考试院网站(www.ahzsks.cn)公告栏或省考试院微信公众号。
(三)资格审核(含院校报名环节)
考生志愿填报成功后,须于2026年3月18日10:00至3月20日16:00登录我校本科招生网“对口招生系统”提交以下相关证明材料,所有材料按清单顺序编号扫描或拍照(必须清晰可见)为jpg格式图片上传(过时无效,具体操作说明将在我校本科招生网另行发布)。我校将同步进行报名资格审核,请考生随时关注系统中的报名资格审核状态,审核通过后,按章程规定的时间缴费,逾期未缴费,视为自动放弃报名。
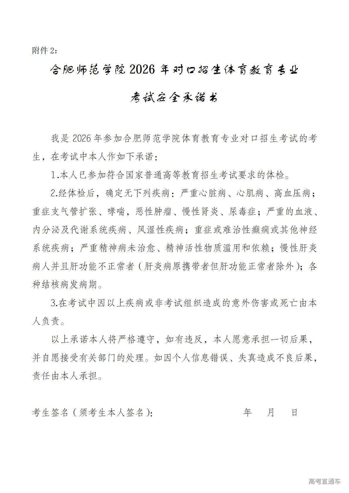
1.市场营销、服装与服饰设计专业 (1)考生身份证(人面像、国徽像); (2)应届毕业生提供由毕业学校审核并盖章的《合肥师范学院2026年对口招生考试资格审核表》(附件1); (3)往届毕业生提供中等职业学校毕业证书、由毕业学校审核通过并盖章的《合肥师范学院2026年对口招生考试资格审核表》(附件1)。 2.体育教育专业 每位考生须填报一个运动专项,田径须填报小项。一经确认,不得变更,运动专项测试时按照选考科目进行测试。 (1)考生身份证(人面像、国徽像); (2)应届毕业生提供由毕业学校审核通过并盖章的《合肥师范学院2026年对口招生考试资格审核表》(附件1); (3)往届毕业生提供中等职业学校毕业证书、由毕业学校审核通过并盖章的《合肥师范学院2026年对口招生考试资格审核表》(附件1); (4)《合肥师范学院2026年对口招生体育教育专业考试安全承诺书》(附件2); (5)运动员等级证书(如报名条件无要求则无须上传,报考足球小项考生如无运动员等级证书,可上传近三年来(含2023年)安徽省运动会前3名证书或近三年来(含2023年)安徽省体育局主办的锦标赛前3名证书,同样具备报考资格)。 3.以上所有考生提交的材料及填写内容必须准确真实,如弄虚作假,立即取消考试和录取资格,按教育部相关规定执行,由此产生的一切后果责任自负。 (四)缴费
报名资格审核通过的考生须于2026年3月22日至3月24日缴纳报名费60元(按《安徽省发展改革委安徽省财政厅关于普通高校招生报名考试费等收费标准的复函》(皖发改价费函〔2024〕363号)文件核准的60元/生标准缴纳)。具体缴费方法及流程将在我校本科招生网另行通知(网址为:http://zsb.hfnu.edu.cn/),考生务必在规定时间内完成缴费,逾期未缴费者视为放弃报名。
(五)准考证打印 1.参加文化素质测试的考生,在省考试院规定的时间登录gkbm.ahzsks.cn自行打印文化素质测试准考证,具体安排和操作办法请关注省考试院网站和微信公众号。 2.参加我校专业课考试的考生须于3月25日-3月27日通过我校本科招生网“对口招生系统”打印准考证(操作指南另行通知)。报考体育教育专业的考生考试时除需出示准考证外,还需要提交《合肥师范学院2026年对口招生体育教育专业考生体检表》(附件3)。体检须在当地高考报名指定体检医疗单位进行,主检医师应由具有副主任医师(含)以上职称,体检时间为考前一个月内(2026年2月28日-3月28日)。 七、考试 (一)考试内容
对口招生实行“文化素质+职业技能”的考试评价方式,考试总分为750分。考试内容以教育部颁布的现行教学大纲及专业教学标准为依据。其中,文化素质测试内容参照全省统一的《安徽省普通高校分类考试招生和对口招生文化素质测试考试纲要》执行;职业技能考试内容参考《安徽省普通高校对口招生专业理论和技能测试考试纲要(2025年版)》执行。
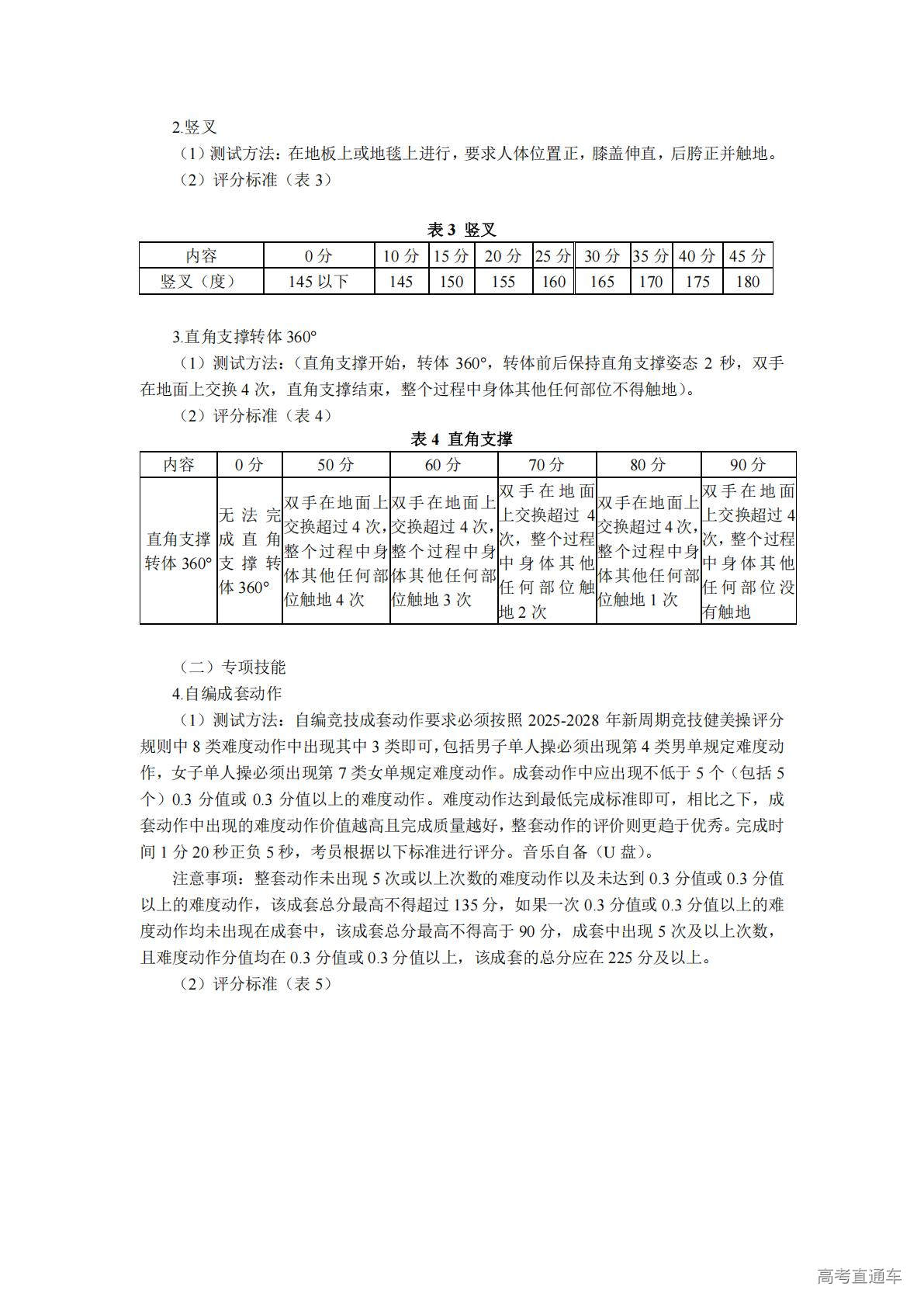
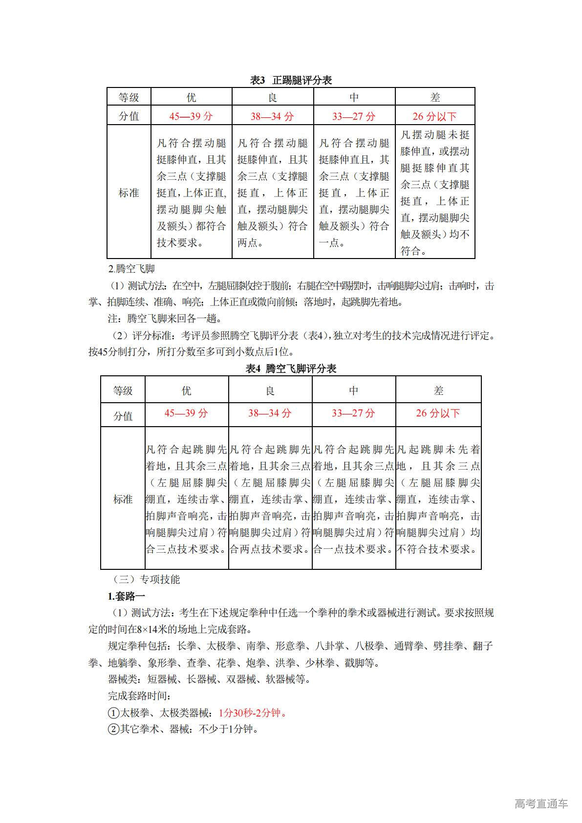
1.文化素质测试 文化素质测试由省考试院统一组织命题,统一划定合格线。文化素质测试包括语文、数学、英语三科内容。卷面分值为300分,其中语文、数学每科120分,英语60分。采取合卷笔试的方式进行考试。 2.职业技能考试(专业课考试,下同) 专业课由我校组织考试,考试内容如下: (1)市场营销专业:专业课考试满分450分,考试科目包括专业理论考试(满分200分)和专业技能测试(满分250分),专业技能测试成绩达150分及以上为合格,150分以下为不合格。总分=文化素质测试成绩+专业课成绩+政策加分。 (2)体育教育专业:专业课考试满分 450 分,专业课考试成绩达270分及以上为合格,270分以下为不合格,专项技能不得低于90分。总分=文化素质测试成绩÷3×0.3×7.5+专业课成绩÷4.5×0.7×7.5+政策加分。 (3)服装与服饰设计专业:专业课考试满分450分,专业课考试成绩达270分及以上为合格,270分以下为不合格。总分=文化素质测试成绩+专业课成绩+政策加分。 (二)考试(测试)时间安排 1.文化素质测试:2026年3月8日9:00-11:30,考点设在各市、县(区),具体地址见文化素质测试准考证。 2.专业课考试:合肥师范学院锦绣校区 备注:专业课考试的具体时间、地点以准考证为准。体育教育专业如3月28日未完成考试工作,时间延长至3月29日。 (三)成绩公布及复核办法 1.文化素质测试结果由省考试院统一发布,具体查询办法请关注省考试院网站及微信公众号。 2.专业课考试成绩查询请关注我校本科招生网。考生如对本人成绩有异议,可在规定时间内按要求申请复核,成绩复核限查漏改、漏统、错统,宽严不查;经核查有误的通知考生,核查无误的不予通知。具体成绩查询时间及申请复核办法将在我校本科招生网另行通知。 八、录取
录取规则
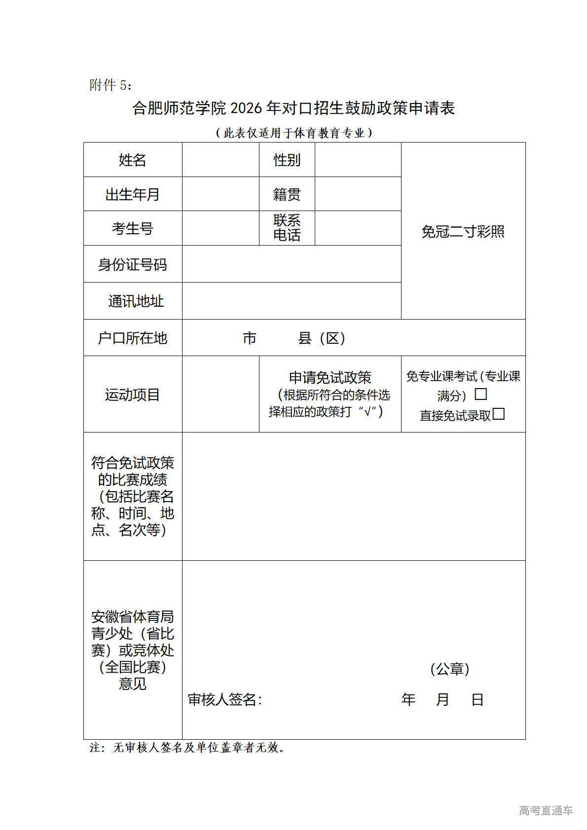
1.市场营销专业 对专业技能测试合格,文化素质测试成绩达到安徽省考试院划定的合格线及以上,且思想政治品德考核和身体健康状况检查合格的考生,根据考生总分从高分到低分依次录取。 总分相同时,则按单科顺序及分数从高到低排序投档,单科排序:文化素质测试、专业理论考试、专业技能测试。文化素质测试或专业技能测试成绩不合格者,不予录取。 2.服装与服饰设计专业 对专业课考试成绩合格,文化素质测试成绩达到安徽省考试院划定的合格线及以上,且思想政治品德考核和身体健康状况检查合格的考生,根据考生总分从高分到低分依次录取。 总分相同时,则按单科顺序及分数从高到低依次录取,单科排序:专业课、文化素质测试。专业课和文化素质测试分数都相同时,则按专业课的单项顺序及分数从高到低依次录取,单项顺序:服装主题设计、服装结构制图、服装缝纫工艺。文化素质测试或专业课成绩不合格者,不予录取。 3.体育教育专业 对专业课、专项技能成绩合格,文化素质测试成绩达到安徽省考试院划定的合格线及以上,且思想政治品德考核和身体健康状况检查合格的考生,按专项根据总分从高分到低分依次录取。 考生总分相同时,则按单科顺序及分数从高到低依次录取,单科排序:专业课、文化素质测试。其中符合免专业课的考生,专业课考试成绩以满分450分赋分后计入总分,按总分从高到低依次录取。总分相同时,则按比赛层次依次录取(世界级比赛、洲际比赛、全国运动会、全国锦标赛/冠军赛),如比赛层次相同时,则按比赛名次依次录取。文化素质测试成绩不合格者,不予录取。 所有专项或专项组合按以下原则分配录取名额:如某一专项或专项组合实际参加考试考生数达不到录取计划150%,按以下比例计算名额:149-140%时,按计划录取名额数的90%分配名额;依次是139-130%(80%);129-120%(70%);119-100%(60%);100%以下按实际参加考试人数的50%分配名额,计算分配名额时,分配名额数超过1后小数点后不计。如果某一专项或专项组合录不满,剩余指标将划入所有专项中按总分高低依次录取,但每一专项或专项组合总录取名额不超过该专项或专项组合计划数的1.5倍,专项组合内各专项的录取数不超过《招生专业及计划》表中备注栏规定的计划数。 (二)计划调整规则 各专业之间计划不调剂。 (三)录取 我校将于4月6日前在合肥师范学院本科招生网公布录取分数线,考生可登录我校本科招生网查询拟录取结果,拟录取学生名单经上级主管部门审查通过后,办理相关录取手续。 九、鼓励政策(含此类考生资格审核及录取办法) (1)市场营销、服装与服饰设计专业 按照《安徽省教育厅关于印发2026年安徽省应用型本科高校面向中职毕业生对口考试和招生工作实施方案的通知》(皖教秘职成〔2025〕74号)等文件执行。 1.近三年来(含2023年)获得中华人民共和国职业技能大赛铜牌及以上奖项,世界技能大赛、世界职业院校技能大赛奖项的选手,可享受免试就学资格。符合免试就学条件的学生要按照我校的招生工作要求,报考与所学专业相同或相近的招生专业。 2.近三年来(含2023年)获安徽省教育厅主办或联合主办的但未纳入当年世界职业院校技能大赛项目的省级职业院校技能大赛前3 名且为一等奖的考生,报考相应专业,填报学校志愿,需参加文化素质测试且达到省定合格分数线,并经我校面试合格,可直接录取。 3.在职在岗获得县级及以上劳动模范称号的,或工作满3 年且具有相关专业高级技能等级证书的考生,报考相应专业,总分可加 10 分,加分项目不累计计算。 符合以上鼓励政策的考生须于3月18日10:00时-3月20日16:00时登录我校本科招生网“对口招生系统”提交以下相关证明材料,材料须扫描或拍照(必须清晰可见)为jpg格式图片上传,我校将进行鼓励政策资格审核,逾期不予受理: (1)《合肥师范学院2026年对口招生市场营销、服装服饰设计专业鼓励政策申请表》(附件4); (2)获奖证书或加分材料原件及复印件。 以上证明材料原件、复印件和申请表须交市(含省直管县)教育局审查,并在申请表和证明材料复印件上签字、盖章,审核通过的考生名单将在我校本科招生网和教育部阳光高考平台进行公示,满足鼓励政策第1条公示无异议后免试就学;满足鼓励政策第2条的考生公示无异议后方可参加我校组织的面试,面试具体安排将在本科招生网另行通知,如面试未通过,还可继续参加我校的专业课考试;满足鼓励政策第3条公示无异议后获得相应加分。 (2)体育教育专业 参照《安徽省普通高校对口招生专业理论和技能测试考试纲要(2025年版)》(安徽省教育科学研究院编制)的《教育与体育大类(体育类)专业技能测试纲要》中的相关免测条件执行。 1.凡近三年(含2023年)在省运会比赛中获得前3名或省锦标赛获第1名或国家体育总局主办(含全国体育单项协会)或教育部主办或承办的比赛项目中获全国前8名的考生均可免相应专业课考试,该项成绩视为满分,项目包括田径(仅含100米、200米、400米、800米、1500米、5000米、10000米、100米栏(女)、110米栏(男)、400米栏、跳高、跳远、三级跳远、铅球、标枪、铁饼,以上田径项目只含个人项目,不包括接力、团体项目)、乒乓球(单项)、羽毛球(单项)、健美操(单人单项)。 2.凡近三年(含2023年)在国家体育总局主办(含全国体育单项协会)或教育部主办或承办的比赛项目中获全国前8名的考生均可免相应专业课考试,该项成绩视为满分。项目包括武术套路(单人单项)、射击、射箭、击剑、举重、柔道、国际跤、拳击、跆拳道、散打、跳水、游泳、皮划艇、赛艇、自行车。 3.凡获得奥运会、亚运会、全运会前8 名的考生可直接免试录取。 符合以上鼓励政策的考生须于3月18日10:00时-3月20日16:00时登录我校本科招生网“对口招生系统”提交以下相关证明材料,材料须扫描或拍照(必须清晰可见)为jpg格式图片上传,我校将进行资格审核,逾期不予受理:
《合肥师范学院2026年对口招生体育教育专业鼓励政策申请表》(附件5); 比赛成绩册、秩序册、获奖证书或荣誉证书等比赛成绩证明材料原件、复印件。
以上材料由省体育局青少处或省体育局竞体处审查,并在证明材料的复印件和申请表上签字、盖章。材料审核通过后将在本科招生网和教育部阳光高考平台进行公示。 以上所有考生提交的材料及填写内容必须准确真实,如弄虚作假,立即取消考试和录取资格,按教育部相关规定执行,由此产生的一切后果责任自负。 十、相关事宜 (一)奖贷助补免政策:学校建立了“奖、贷、助、补、免”多元一体的学生资助体系,学生可按规定享受国家奖学金、国家励志奖学金、国家助学金、生源地信用助学贷款等资助政策。 (二)身体健康状况要求:应符合教育部和原卫生部颁布的《普通高等学校招生体检工作指导意见》要求。 (三)学费标准:按照《安徽省发展改革委 安徽省财政厅 安徽省教育厅关于调整公办普通高校本科学费标准的通知》皖发改价费〔2021〕348号标准收费,学费标准与普通本科相应专业学费标准相同。学生入学前,收费标准若有上级文件调整规定,学校将按照文件规定执行。 (四)学籍管理:学生按规定时间办理入学手续后,按照《普通高等学校学生管理规定》及学校相关规定注册学籍,做好学籍管理工作。 (五)资格复查:新生入学后,我校根据招生政策、录取标准及《普通高等学校招生体检工作指导意见》认真复查,对不符合条件或有弄虚作假、违纪舞弊行为的,取消考生入学资格,并按照相关规定予以处理,由此产生的一切后果由考生自负。 (六)颁发证书:学生按教学计划修完规定课程,成绩合格,由学校颁发普通高等教育本科毕业证书。符合学士学位授予条件的授予相应学科的学士学位。颁发学历证书的学校名称:合肥师范学院。 十一、其他须知: (一)相关招生考试、录取信息将通过安徽省教育招生考试院和合肥师范学院(https://zsb.hfnu.edu.cn/)发布,请考生及时关注,学校不再具体通知考生本人,如考生因信息未知而造成损失的由考生本人负责。 (二)在报名、考试中违规的考生及有关工作人员,严格按照《国家教育考试违规处理办法》和教育部有关文件规定处理;涉嫌违法的,移送司法机关,依照《中华人民共和国刑法》等追究其法律责任。 (三)本校严格执行国家招生政策,坚决杜绝任何形式的有偿招生,坚决杜绝本校教职工参与任何中介机构或辅导机构教学、讲座等活动。本校将依法追究以学校名义进行非法招生宣传、培训等活动的 中介机构或个人的责任。学校举报电话:0551-63828650,安徽省教育招生考试院举报电话:0551-63619961,举报邮箱:jiancha@ahedu.gov.cn。 (四)考生一经报考我校相关专业,即视为已知晓并自愿遵守我校招生章程相关规定。 (五)对口招生各项时间安排如有调整,会在我校本科招生网及时公布,请考生实时关注。 (六)本章程自发布之日起执行,由合肥师范学院负责解释。 十二、联系方式: 咨询电话:0551-63674808 本科招生网:http://zsb.hfnu.edu.cn/
附件可下载:
附件1.合肥师范学院2026年对口招生考试资格审核表.docx
附件2.合肥师范学院2026年对口招生体育教育专业考试安全承诺书.doc
附件3.合肥师范学院2026年对口招生体育教育专业考生体检表.docx
附件4.合肥师范学院2026年对口招生鼓励政策申请表(市场营销、服装与服饰设计专业).docx
附件5.合肥师范学院2026年对口招生鼓励政策申请表(体育教育专业).docx
附件:
附件1.合肥师范学院2026年对口招生考试资格审核表
附件2.合肥师范学院2026年对口招生体育教育专业考试安全承诺书
附件3.合肥师范学院2026年对口招生体育教育专业考生体检表
附件4.合肥师范学院2026年对口招生鼓励政策申请表(市场营销、服装与服饰设计专业)
附件5.合肥师范学院2026年对口招生鼓励政策申请表(体育教育专业)
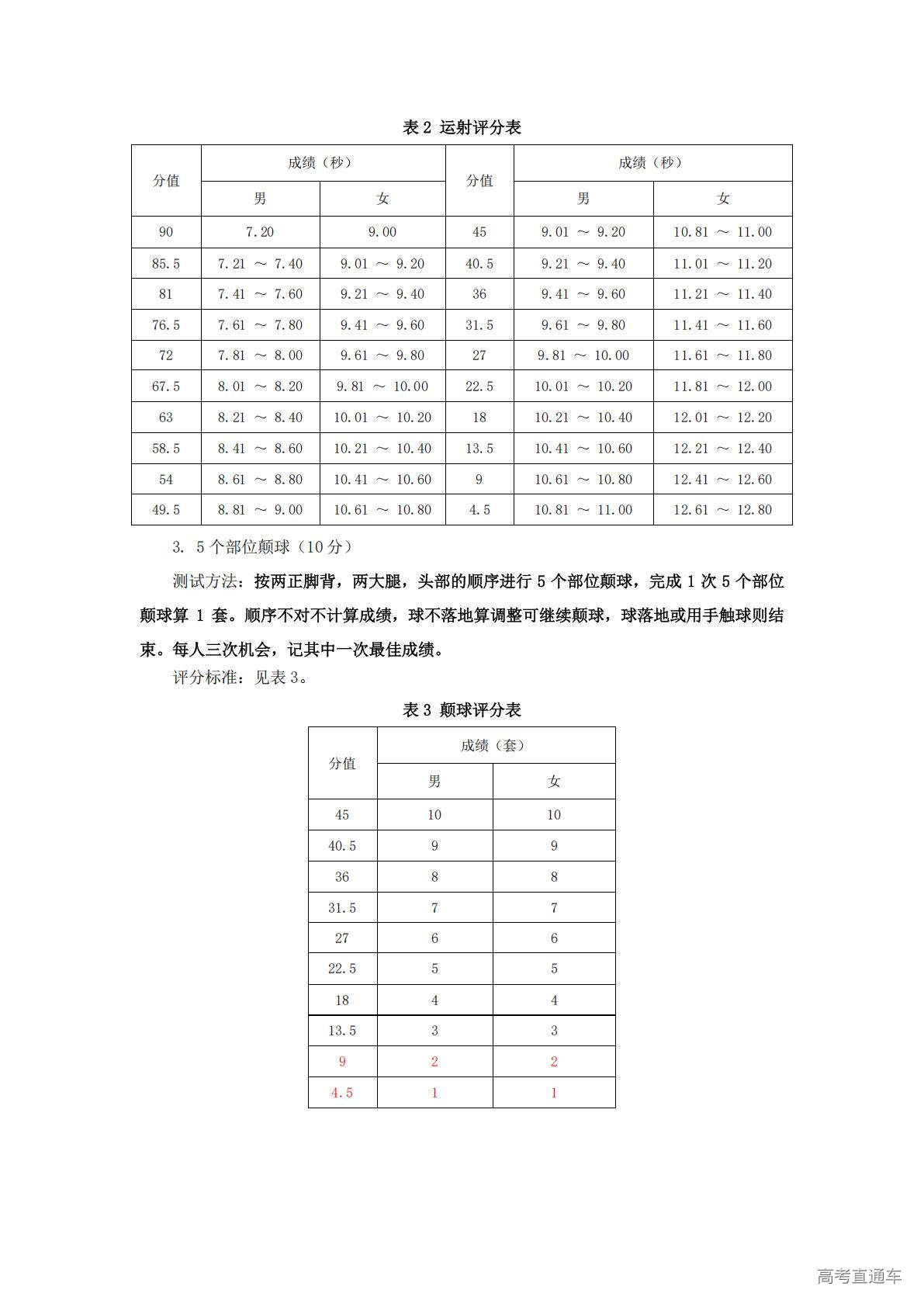
合肥师范学院2026年对口招生体育教育专业考核标准




































