01 学院简介
❖ 办学性质:全日制普通高等学校 ❖ 办学层次:高职(专科) ❖ 办学地址:安徽省宿州市宿马现代产业园区马鞍山大道 ❖ 办学类型:民办普通高等职业学校
02 招生计划
2024招生专业介绍 空中乘务专业 定翼机驾驶技术专业 直升机驾驶技术专业 无人机应用技术专业 民航运输服务专业 机场运行服务与管理专业 应急救援技术专业 大数据技术专业 民航安全技术管理专业 飞机机电设备维修专业 飞机电子设备维修专业 电子信息工程技术专业 网络营销与直播电商专业 人工智能技术应用专业 社会体育专业
03 志愿填报方法及时间
已报名参加安徽省2024年分类考试招生且文化素质测试达到安徽省合格线的考生,于2024年3月21日10:00至3月25日16:00,登录gkbm.ahzsks.cn填报院校及专业志愿。志愿填报流程详见省考试院网站(www.ahzsks.cn)公告栏或省考试院微信公众号。普通高中毕业生可填报3个专业志愿和专业服从志愿,中职毕业生可填报1个专业志愿和专业服从志愿。
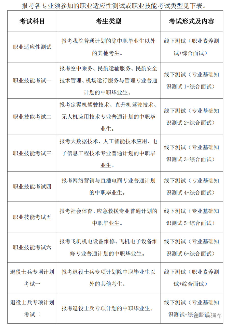
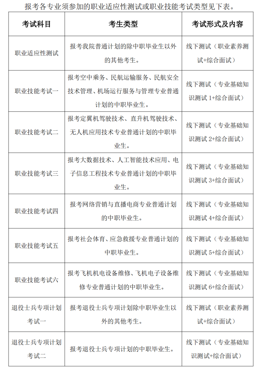
04 入学测试办法 分类考试招生实行“文化素质+职业技能”的考试评价方式。文化素质测试由省考试院统一组织。文化素质测试合格者,普通高中毕业生、具有高中阶段学历或同等学力及以上的社会人员参加我校组织的职业适应性测试;中职学校、中等技工学校等中等职业学校毕业生参加我校组织的职业技能考试。 (一) 测试内容与方式
❖ 1.文化素质测试 所有考生(退役士兵专项计划除外)均须参加省考试院统一组织的文化素质测试。文化素质测试内容参照《安徽省普通高校分类考试招生和对口招生文化素质测试考试纲要》执行,测试包括语文、数学、英语三科内容,采取合卷笔试的方式进行考试。 ❖ 2.职业适应性测试 (报考普通计划除中职毕业生以外的其他考生参加) 职业适应性测试主要考查考生未来从事生产、建设、服务、管理等一线工作所必备的基本职业素质。包括自我学习管理能力、信息处理应用能力、沟通表达能力、团队合作能力、待人接物能力等。采取“职业素养测试+综合面试”的方式进行。其中“职业素养测试”总分值200分,测试时间90分钟,采取线下无纸化考试的方式进行考核。“综合面试”总分值100分,测试时间10分钟,采取面试的方式进行考核。 ❖ 3.职业技能测试 (报考普通计划的中职毕业生参加) 职业技能考试主要考核考生综合专业能力和技术技能、通用技术等。采取“专业基础知识测试+综合面试”的方式进行。其中“专业基础知识测试”总分值200分,测试时间90分钟,采取线下无纸化考试的方式进行考核。“综合面试”总分值100分,测试时间10分钟,采取面试的方式进行考核。 ❖ 3.退役士兵专项计划考试一 (报考退役士兵专项计划除中职毕业生以外的其他考生参加) 主要考查考生思想道德和身体素质、基本学习能力和理解能力、逻辑思维、判断推理、语言表达、团队协作等方面。采取“职业素养测试+综合面试”的方式进行。其中“职业素养测试”总分值200分,测试时间90分钟,采取线下无纸化考试的方式进行考核。“综合面试”总分值100分,测试时间10分钟,采取面试的方式进行考核。 ❖ 5.退役士兵专项计划考试二 (报考退役士兵专项计划的中职毕业生参加) 主要考查考生思想道德和身体素质、职业道德、工作态度、语言表达、团队合作能力、分析解决问题的能力以及与专业相关的基本技能等方面。采取“专业基础知识测试+综合面试”的方式进行。其中“专业基础知识测试”总分值200分,测试时间90分钟,采取线下无纸化考试的方式进行考核。“综合面试”总分值100分,测试时间10分钟,采取面试的方式进行考核。
(二) 测试时间
(三) 校考缴费与准考证领取
1.我校免收校考考试费用。 2.参加文化素质测试的考生,在省考试院规定的时间登录gkbm.ahzsks.cn自行打印文化素质测试准考证,具体安排和操作办法请关注省考试院网站和微信公众号。 3.参加我校校考的考生,登录学院网站或微信公众号自行打印校考测试准考证。 (四) 成绩公布及复核办法 1.文化素质测试成绩 由省考试院统一发布,具体查询办法请关注省考试院网站及微信公众号。 2.职业适应性测试(职业技能考试)成绩 (1)成绩查询:考生可于2024年4月15日登录学院网站查询。考生如对自己的成绩有异议,可申请成绩复核。 (2)成绩复核:复核范围主要为核查是否存在分数漏改、漏统、错统,宽严不查。申请成绩复核的考生务必于2024年4月15日14:00前在我校官网招生专栏下载填写《宿州航空职业学院2024年分类招生考试成绩查核申请表》发送至电子邮箱937600111@qq.com,或现场提交至招生处,逾期不予受理。学院收到邮件后,将自动回复收件情况,并于4月15日18:00前以邮件形式回复复核结果。未收到回复的考生,请及时联系学校招生处。 (五) 入学测试成绩 1.根据招生计划、考生人数和测试成绩等因素,划定“职业适应性测试(职业技能考试)”合格分数线。文化素质测试合格且职业适应性测试(职业技能考试)合格的考生,依据考生入学测试成绩进行录取,考生入学测试成绩=文化素质测试成绩×30%+职业适应性测试(职业技能考试)成绩×70%。 2.退役士兵考生报考我校退役士兵专项计划,根据招生计划、考生人数和测试成绩等因素,划定“退役士兵专项计划考试”合格分数线。考生入学测试成绩=退役士兵专项计划考试成绩。
05 录取办法
(一) 录取规则 ❖ 1.预录取规则 预录取遵循“志愿优先”原则,即根据考生的第一专业志愿,按照考生入学测试成绩从高分到低分依次录取,若第一专业志愿无法满足,则根据第二专业志愿从高分到低分依次录取,依此类推,进行后续专业志愿录取。当考生所填报的专业志愿均无法满足时,若填报专业服从志愿,则由学校调剂到有空余计划的专业,若未填报专业服从志愿,则不予录取。录取时,若考生入学测试成绩相同,则依次按照文化素质测试、职业适应性测试(职业技能考试)成绩,从高分到低分依次录取。 ❖ 2.递补预录取规则 根据《安徽省教育厅关于做好2024年高职院校分类考试招生工作的通知》(皖教秘高〔2023〕161号)和《安徽省2024年高等职业院校分类考试招生和应用型本科高校面向中职毕业对口招生工作实施办法》(皖招考〔2023〕44号),按分类考试招生总计划的120%确定预录取考生名单;预录取结束后,针对入学测试成绩有效且未被预录取的考生,按不超过分类考试招生总计划的20%确定递补预录取考生名单,递补录取计划按原定各专业计划在总计划中占比,分配至对应专业,录取过程中计划调整原则不变。递补预录取遵循与预录取相同的录取规则。 ❖ 3.专项计划录取办法 按照《安徽省教育厅关于做好2024年高职院校分类考试招生工作的通知》(皖教秘高〔2023〕161号)相关规定执行。报考退役士兵专项计划的考生须在高考报名时申报“退出部队现役考生”或“自主就业退役士兵”,并经省考试院资格审核通过后,可免于文化素质测试。经学校资格公示后,直接参加我校退役士兵专项计划考试。录取实行计划单列、单独录取,做到志愿优先、专业优先,按入学测试成绩从高分到低分录取。报考普通计划的退役士兵考生,则须参加文化素质测试并按普通高中毕业生或中职毕业生录取办法执行。已被专项计划预录取的考生不再进入其他类别录取环节。 ❖ 4.技能拔尖人才录取办法: 按照《安徽省教育厅关于做好2024年高职院校分类考试招生工作的通知》(皖教秘高〔2023〕161号)相关规定执行。满足以下条件之一,报考本校与获奖赛项相同或相近专业且文化素质测试合格的考生,经学校资格审核,在学校网站和教育部阳光高考平台公示无异议后,可予以优先免试录取。 (1)获得全国职业院校技能大赛、世界技能大赛、中国职业技能大赛(国家级一类大赛)三等奖及以上(或前 10 名)以及全国职业院校技能大赛、世界技能大赛安徽省选拔赛一等奖的中职学校、中等技工学校应届毕业生; (2)具有高级工或技师资格(或相当职业资格),获得县级劳动模范或先进个人称号的在职在岗中职学校毕业生。 符合条件的考生填写《免试申请表》,并附相关材料(获奖证书、高级工证书或职业资格证书、获劳动模范或先进个人称号文件材料等),于2024年4月5日18:00前以图片形式发送至937600111@qq.com邮箱于资格审核,逾期不予受理。学院收到邮件后,将自动回复收件情况,于4月6日18:00前以邮件形式回复审核结果。未收到回复的考生,请及时联系学校招生处。并于4月7日18:00前在学院官网公示。 (二) 计划调整原则 录取过程中,在不突破招生总计划和确保公平公正的基础上,结合学校办学条件、生源报考情况,对专业间计划或面向普通高中毕业生、面向中职毕业生间计划作相应调整。 (三) 录取确认 1.学校预录取:2024年4月16日前,我校招生信息网公示预录取考生信息以及递补预录取考生信息。 2.考生录取确认:预录取考生须在2024年4月23日-25日登录网站gkbm.ahzsks.cn进行录取确认。 3.递补预录取确认:预录取考生网上录取确认结束后,省考试院汇总并统一公布未完成计划且接受递补录取考生院校信息,如预录取考生网上确认后我校分类考试招生总计划100%完成,则不参加递补录取确认。递补预录取名单中的考生须在2024年4月28日-29日登录网站gkbm.ahzsks.cn,选择我校进行递补录取确认。未在规定时间选择我校进行递补录取确认的考生视为放弃录取资格。已被预录取的考生,不论其是否确认录取,都无法参加递补录取确认。 考生只能选择一所院校确认录取,一经确认,任何人不得更改。确认录取的考生不得再参加普通高校招生统一考试。已被预录取(含递补预录取)但在规定时间内未进行网上确认的考生视为放弃录取资格。放弃录取资格和未被录取的考生,可参加普通高校招生统一考试。
06 相关事宜 ❖ 奖贷助补免政策:与普通高考学生享同等奖贷助补免政策。 ❖ 身体健康状况要求:应符合教育部和卫生部颁布的《普通高等学校招生体检工作指导意见》要求。 ❖ 学费标准:按照《中华人民共和国民办教育促进法》相关规定,学费标准以学校公示为准。收费标准如有变更,以公示的最新收费标准执行。
❖ 学籍管理:学生按规定时间办理入学手续后,按照《普通高等学校学生管理规定》及学校相关规定注册学籍。 ❖ 毕业证书:学生在规定学习年限内,修完教学计划规定内容,符合毕业条件,学校进行学历电子注册并颁发普通全日制专科毕业证书。颁发学历证书的学校名称:宿州航空职业学院。 就业到各个航空公司的泛美学子 07 其他须知
❖ 学院网站(网址:www.szhkxy.edu.cn)是我校相关招生考试、录取信息发布的唯一渠道,请广大考生主动及时关注,考生因个人未及时关注相关信息造成后果的由考生本人承担。 ❖ 分类考试招生期间,我校可能通过短信平台发布提示,请确保报名填报的手机畅通。 ❖ 在报名、考试中违规的考生及有关工作人员,严格按照《国家教育考试违规处理办法》和教育部有关文件规定处理;涉嫌违法的,移送司法机关,依照《中华人民共和国刑法》等追究其法律责任。 ❖ 本校严格执行国家招生政策,坚决杜绝任何形式的有偿招生,坚决杜绝本校教职工参与任何中介机构或辅导机构教学、讲座等活动。以学校名义进行非法招生宣传、培训等活动的中介机构或个人,本校将依法追究其责任。学校举报电话:0557-2153098,省考试院举报电话:0551-63619961,举报信箱:jiancha@ahedu.gov.cn。 ❖ 考生一经报考我校相关专业,即视为已知晓并自愿遵守我校招生章程相关规定。 ❖ 本章程自发布之日起执行,由宿州航空职业学院负责解释。
08 联系方式
❖ 咨询电话:0557-2352888 ❖ 咨询QQ:937600111 ❖ 学校网址:www.szhkxy.edu.cn 官方微信 官方抖音 官方网站
























