一、学院简介
福建农业职业技术学院肇始于1902年的福建农桑总局蚕务学堂,是我国最早开办农业职业教育的学校之一,被誉为中国近现代农业职业教育发祥地。2003年2月,经福建省人民政府批准,由福州市农业学校和福建省农业学校合并设立,2015年福建省农业干部学校并入。学院现有相思岭、首山两个校区,39个专业,全日制在校生1.6万人。经过120年的发展,学院从农业中专学校成长为办学基础扎实、办学特色鲜明的农业高职院校,培养了数万名农业技术人才,先后荣获“全国乡村振兴人才培养优质校”“全国新型职业农民培育示范基地”“全国休闲农业与乡村旅游示范点”“福建省示范性现代高等职业院校”“省级文明校园”“省级平安校园”等荣誉称号,2021年入选“福建省高水平职业院校和专业建设计划”立项建设单位。
二、招生专业
三、申请条件
(一)普通港澳台学生申请条件
1.具有高中学历或同等学历毕业文化程度;
2.具有香港或澳门居民身份证,以及《港澳居民往来内地通行证》或《港澳居民居住证》,或者具有《台湾居民居住证》或《台湾居民往来大陆通行证》,以及在台湾居住的有效身份证明;
3.品行端正,身体健康,拥护两岸和平发展和祖国统一。
(二)台湾“统测”“学测”学生申请条件
1.台湾技术型高级中等学校(包括公私立技术型高级中等学校,普通型高级中等学校、单科型高级中等学校及综合型高级中等学校所设专业群、职业类科及开设综合高中课程、实用技能课程的学校)毕业生或同等学历毕业文化程度;或者应往届台湾“统测”“学测”成绩中语文、数学、英文考试科目中任意一门达标。
2.具有《台湾居民居住证》或《台湾居民往来大陆通行证》,以及在台湾居住的有效身份证明;
3.品行端正,身体健康,拥护两岸和平发展和祖国统一。
四、报名申请材料
(一)普通港澳台学生申请材料(A4纸质)
1.往届高中毕业生或同等学历者须提供毕业证书扫描件;应届高中毕业生或同等学历者须提供就读学校开具的应届毕业生预毕业证明或在学证明原件,证明上应注明学籍号;
2.香港或澳门居民身份证扫描件,以及《港澳居民往来内地通行证》或《港澳居民居住证》扫描件,或者《台湾居民居住证》或《台湾居民往来大陆通行证》扫描件,以及在台湾居住的有效身份证明扫描件;
3.如实填写《福建农业职业技术学院招收港澳台学生报名表》(附件1),双面打印并手写签名;
4.若有中学阶段课外活动、社会活动和个人兴趣特长,请附获奖证书扫描件和其他相关证明材料。
5.考生报名前应仔细核对本人是否符合报名条件,须对提交的证明材料的真实性负责。凡不符合报考条件的考生,一经查实即予取消报名及录取资格。
(二)台湾“统测”“学测”学生申请材料(A4纸质)
1.往届高中毕业生或同等学历须提供毕业证书扫描件;应届高中毕业生或同等学历须提供就读学校开具的应届毕业生预毕业证明或在学证明扫描件,证明上应注明学籍号;
2.《台湾居民居住证》或《台湾居民往来大陆通行证》扫描件,以及在台湾居住的有效身份证明扫描件;
3.如实填写《福建农业职业技术学院依据台湾统测成绩招收台湾学生入学申请表》(附件2),双面打印并手写签名;
4.统测成绩通知单扫描件(含报名序号和准考证号)及个人签字或签章的《个人成绩授权查询委托书》(附件3);
5.中学阶段职业技能、课外活动、社会活动和个人兴趣特长,附获奖证书和其他相关证明材料。
6.考生报名前应仔细核对本人是否符合报名条件,须对提交的证明材料的真实性负责。凡不符合报考条件的考生,一经查实即予取消报名及录取资格。
五、审核、面试及录取
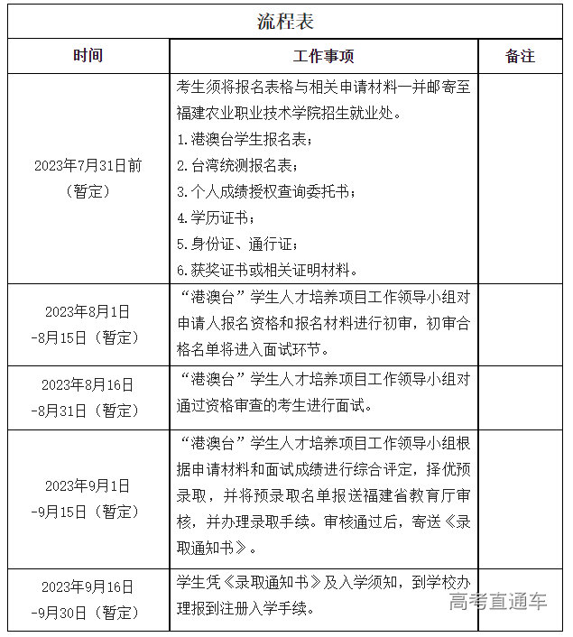
1.材料邮寄:2023年7月31日前将报名表格与相关申请材料一并邮寄,地址:中国福建省福州市福清市镜洋镇红星村龟山116号,福建农业职业技术学院招生就业处,邮编:350119,联系电话:0086-591-83420158、83420178。
2.初审:“港澳台”学生人才培养项目工作领导小组,对申请人报名资格和报名材料进行初审,初审合格名单将进入面试环节,并通过电子邮件或电话等形式通知考生本人。
3.面试:“港澳台”学生人才培养项目工作领导小组,于8月下旬对通过资格审查的学生进行面试,面试具体安排届时将通知考生本人。
4.录取:“港澳台”学生人才培养项目工作领导小组,根据申请材料和面试成绩进行综合评定,择优预录取,并将预录取名单报送福建省教育厅审核,并办理录取手续。审核通过后,寄送《录取通知书》。
六、报到
学生凭《录取通知书》按我院规定的时间及相关要求到学校办理报到手续。新生入学后,按规定进行身体检查,如因身体原因专业受限,可申请调转到当年面向“港澳台”招生的其他专业。
七、学费及住宿费(收费以当年主管部门审批为准)
被我校录取的学生应按规定缴纳学费、住宿费和书本费等,收费标准与我院学生一致,以人民币方式结算。
(一)学费:6000元/人/学年。
(二)住宿费:600-1100元/人/学年。
八、违规处理
在报名、面试等环节出现违规行为的,按照《国家教育考试违规处理办法》《普通高等学校招生违规行为处理暂行办法》确定的程序和规定处理。
九、其他
1.培养形式:港澳台学生皆并入大陆统招生共同培养。
2.入学与在校管理:港澳台学生学籍由学校注册并统一管理。港澳台学生转专业、转学、退学、休学、复学等事宜参照学校内地(祖国大陆)学生的相关规定。
3.奖助学金:根据上级主管部门以及我校相关文件精神,提供奖助学金。对于家庭经济困难的港澳台学生,可申请减免学费、住宿费,并申请勤工助学岗位。具体办法参照我校相关规定。
4.证书种类:学习期满,修完规定课程和学分,成绩合格者颁发福建农业职业技术学院全日制专科毕业证书。
十、联系方式
办公电话:0086-591-83420158、83420178
学校网址:https://www.fjny.edu.cn
邮编:350119
地址:中国福建省福州市福清市镜洋镇红星村龟山116号,福建农业职业技术学院招生就业处。
十一、流程表
附件:
福建农业职业技术学院自主招生招收港澳台学生报名表(双面打印).pdf
福建农业职业技术学院依据台湾统测成绩招收台湾学生申请表(双面打印).pdf






