南京财经大学是一所以经济管理类学科为主,经济学、管理学、法学、工学、理学、文学、艺术学等多学科支撑配套、协调发展的江苏省属重点建设大学。2011年,江苏省人民政府与国家粮食局签约共建南京财经大学。学校拥有仙林、福建路和桥头3个校区。设有教学学院(部)18个,拥有应用经济学博士后流动站1个,“现代粮食流通产业发展与政策”博士人才培养项目1项,硕士学位授权一级学科12个,硕士专业学位授权点13个,本科专业49个。学校坚持围绕立德树人根本任务,强化内涵建设,推动转型发展,加快建设特色鲜明的高水平财经大学;坚持“崇尚学术,育人为本”的办学理念,培养厚基础、强能力、高素质,德智体美劳全面发展,具有社会责任、国际视野、创新精神和创业能力,具备经济管理知识素养的复合应用型人才。
我校于2005年被国家教育部批准为招收田径、篮球和羽毛球高水平运动项目的资格学校。在多年的建设发展过程中,我校高水平运动员多次参加全国和国际体育大赛。其中,男子篮球队曾在第八届全国大学生运动会中获得亚军;羽毛球队在2017年9月第十三届全国学生运动会中获得男团亚军和男双亚军,2018年江苏省第十九届运动会高水平组获得男团、女团、男双和女单4枚金牌;田径运动员在近4年全国大学生田径锦标赛中获得8金1铜。2名篮球运动员、4名羽毛球运动员和1名田径运动员代表国家参加世界大学生运动会并获奖,2名运动员代表国家参加奥运会并取得佳绩。学校拥有多名全国冠军和世界冠军。
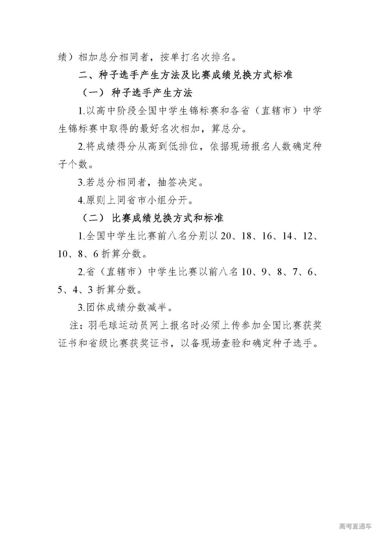
为满足我校高水平运动队发展需要,推动校园文化建设和素质教育的全面开展,根据教育部高校高水平运动队招生的有关规定,结合我校实际情况,本着“公平竞争、公正选拔、公开程序、择优录取”的原则,特制定本简章。
一、招生项目及计划
1.田径、篮球、羽毛球。
2.招生人数不超过40人。具体计划如下:
项目 | 性别 | 招生计划 | 备注 | ||
A类 | B类 | C类 | |||
田径 | 0-2 | 0-6 | 0-12 | 10000米、马拉松、竞走、七项全能和十项全能等项目不再招生 | |
羽毛球 | 男 | 0-2 | 0-3 | 0-3 | 招生人数不超过6人 |
女 | 0-2 | 0-3 | 0-3 | 招生人数不超过6人 | |
篮球 | 男 | 0-4 | 0-3 | 0-2 | 招生人数不超过5人 |
后卫前锋(1、2、3号位) 0—4人 中锋(4、5号位) 0—2人 | |||||
女 | 0-2 | 0-3 | 0-4 | 招生人数不超过5人 | |
后卫前锋(1、2、3号位) 0—5人 中锋(4、5号位) 0—2人 | |||||
注:A、B、C类具体解释详见第五条录取原则。
二、报考条件
1.考生须符合普通高校年度招生工作规定的报名要求,符合全国大学生比赛参赛资格,且具备以下条件之一者方可参加高水平运动员招生考试报名:
(1)高级中等教育学校毕业,获得国家二级运动员(含)以上证书且高中阶段在省级(含)以上比赛中获得集体项目前六名的主力队员或个人项目前三名者。
关于主力队员认定:篮球项目主力队员须提供由符合报名条件所在队主教练和主管单位负责人签字认可,加盖主管单位公章的有效证明,并注明场上位置、平均上场时间、场均得分。
(2)具有高级中等教育毕业同等学力,获得国家一级运动员(含)以上证书者。
2.“高中阶段”认定起始时间为考生高中入学当年的9月1日,“个人项目”含田径接力项目、羽毛球双打和团体,“省级(含)以上比赛”指省(直辖市、自治区)教育部门和体育部门主办的有关比赛,含教育系统的全国、省(直辖市、自治区)中学生单项体育协会组织的比赛。
3.凡以同等学力报考的考生必须提供与高级中等教育相当的学习证明和成绩单,由省级教育行政部门对其资格进行认定的证明材料,未经资格认定的不得报考。
4. 根据建队需要,我校篮球不招收在篮球运动管理中心注册过,或曾参加过中国男子篮球职业联赛、中国女子篮球联赛、全国男子篮球联赛、全国女篮青年联赛、全国男篮青年联赛、全国(U19)青年篮球联赛、全国(U21)青年篮球锦标赛、中国男子篮球青年联赛、中国女子篮球青年联赛、全国男子篮球俱乐部青年联赛、全国篮球青年锦标赛、全国女子篮球俱乐部青年联赛的考生;报考篮球男子内线身高不低于193CM,女子内线身高不低于178CM(以报名现场测量为准)。
羽毛球不招收在乒羽管理中心注册过,或曾参加过全国羽毛球青少年比赛(分站赛)、全国青年羽毛球锦标赛、全国单项羽毛球锦标赛、全国团体羽毛球锦标赛、全国羽毛球冠军赛的考生。
田径项目凡参加过限制性赛事的考生,其报名条件应达到国家一级运动员(含)以上。具体限制赛事如下:全国田径锦标赛(含室内赛、越野赛、竞走赛、半程马拉松);全国田径分区赛、冠军赛、大奖赛及总决赛;全国田径项群赛(包括短跑、跨栏、跳跃、中长跑、投掷等项群赛)。
5.考生需参加其户口所在省份招生主管部门统一组织的高考报名,并获得高水平运动员报考资格;如所在省份招生主管部门要求参加省级高水平专项统一测试或联合测试的,考生需参加测试且达到相应要求。
6.考生所持运动员技术等级证书中的运动项目应与报考我校的运动项目一致(原则上运动小项也应对应一致,田径项目须严格对应)。
三、报名流程
1.报名时间:即日起至2021年2月20日止。
2.报名方法:符合报考条件的考生必须在报名时间内完成网上报名,不接受现场报名,且每名考生只可报考一个项目或场上位置。考生须登陆“特殊类型招生报名平台”(以下简称报名平台,网址https://gaokao.chsi.com.cn/gspyddbm/)按要求注册,填写个人信息,添加我校志愿,网报成功后,系统将自动生成《南京财经大学2021年高水平运动队申请表》,并按照系统要求填写并上传提交以下报名材料:
(1)《南京财经大学2021年高水平运动队申请表》。考生完成网上报名后,请认真核对申请表中填写的相关信息,确认无误后下载打印申请表,每一页均须由学籍所在中学相关负责人审核属实并签字,加盖中学公章;考生将填写完整、本人签字、中学签字盖章、版本号与网上一致的申请表上传至报名平台。
(2)考生二代身份证扫描件(正反面均需上传)。
(3)国家二级运动员及以上等级证书扫描件,如果等级证书正在办理中,请提供相关部门的证明材料,认定名单上报教育部前未能提供正式等级证书者,取消资格。
(4)国家运动员技术等级查询认证结果截图(考生须通过中国运动文化教育网“运动员技术等级综合管理系统”查询并截图,网址:http://ydydj.univsport.com/index.php?m=index&c=look&a=look)。
(5)符合报名条件规定的省级及以上相关竞赛秩序册封皮及本人所在页、成绩册封皮及本人获得名次的页面、获奖证书扫描件,上述材料须为同一年度的同一比赛且缺一不可。
(6)篮球项目考生须提供主力队员证明材料扫描件(证明模板见附件2),须与材料(5)竞赛参赛队一致,如参赛队为中学,则主力队员证明公章应为中学;如参赛队为城市,则主力队员证明公章应为体育局或市体校;田径接力项目考生须提供与材料(5)同一比赛个人100米、200米、400米、800米项目其中一项的秩序册和成绩册封皮及本人所在页扫描件。
(7)凡以同等学力报考的考生还须提供与高级中等教育相当的学习证明、成绩单及省级教育行政部门相关证明。
注:报名截止后,考生报名项目及小项(位置)不得修改。我校不接收考生纸介质报名材料,上述材料均须扫描或拍照后按报名系统要求规格上传至报名系统,报名材料须保证信息完整、材料真实、页面整洁、印章清晰、文字清楚,材料复印件须加盖所在中学盖章;申请材料中所有需本人签字处均须由考生本人亲笔签名,如未签名或漏签名将视为报名无效,如非本人签名将视同弄虚作假处理。因考生没有按时确认志愿、没有按要求上传报名材料、信息填写错误等个人原因导致报名未成功的,考生自行承担相应后果。
四、选拔程序
1.资格初审:申请材料通过报名系统提交后,我校将对申请对象进行初审(材料不全者不予审核),确定取得测试资格的考生名单。重点加强在户籍地、学籍地以外省份获得运动员技术等级情况的审核,以及以集体项目、团体项目取得运动员技术等级称号的运动员个人在赛事中客观表现情况(如比赛结果数据等)审核。对于等级信息不完整、竞赛成绩信息不准确的考生,资格初审不予通过,如运动员个人信息不完整、比赛成绩册或比赛获奖证书与等级证书所列成绩不一致等。2021年3月初在报名系统和我校本科招生网(http://bkzs.nufe.edu.cn)公布审核结果。
初审合格的考生须于2021年3月1日前通过网上报名系统缴纳测试费。根据《关于进一步明确我省高校收费政策有关问题的通知》(苏价费〔2007〕423号、苏财综〔2007〕92号、苏教财〔2007〕89号)规定,考生须缴纳测试费人民币60元/人。逾期未缴费者将视为放弃参加测试。
2.专项测试:参加测试的考生请于2021年3月19日14:00-17:00前往南京财经大学仙林校区体育馆报到。学校将通过“人脸识别”等技术措施,严防考生替考。
(1)凡参加我校高水平运动队招生测试的所有考生须购买测试期间的个人“人身意外伤害保险”。
(2)考生报到时须提供以下材料的原件:①《南京财经大学2021年高水平运动队申请表》;②考生本人二代身份证(持临时身份证、户口薄、户籍证明等其他证件者一律不可参加测试);③测试期间个人“人身意外伤害保险”保单;④与初审材料一致的运动员等级证书和省级及以上相关竞赛秩序册、成绩册、获奖证书。
(3)凡参加我校高水平运动队招生测试的考生须签订《反兴奋剂承诺书》,拒不签订承诺书或拒绝接受兴奋剂检查或抽查的考生,视为主动放弃测试资格。
(4)田径室外项目如测试当天天气条件恶劣,测试时间将顺延。
(5)具体报到要求及测试安排将根据属地疫情防控形势及上级主管部门要求适时调整,请考生关注后续通知。
(6)测试内容、方法及标准详见附件。测试具体安排初审后将在我校本科招生网上发布,请考生及时查看。
测试时间:2021年3月20日
测试地点:篮球、羽毛球:南京财经大学仙林校区体育馆
田径:南京财经大学仙林校区西苑田径场
五、录取原则
1.学校本科招生工作领导小组根据学校高水平运动队建设需要及考生专项测试成绩,本着“择优录取、宁缺毋滥”的原则确定合格名单,并将名单上报教育部和生源所在省份招生主管部门,在教育部“阳光高考”平台(http://gaokao.chsi.com.cn)和我校本科招生网予以公示。公示无异议后,考生方能取得相关优录政策资格。在达到相应的文化成绩要求的情况下,学校将根据相关政策规定和建队需要,分项目按照考生的专项测试成绩从高到低择优录取。
(1)A类:具有国家一级运动员(含)以上证书,专项测试成绩极为突出的考生需参加国家体育总局统一组织的体育专业单独招生文化课考试。考试成绩不低于我校自主划定文化课考试成绩合格分数线。此类考生录取人数不超过我校当年高水平运动队招生计划的20%。
考生须在规定时间内登录“中国运动文化教育网”(http://www.ydyeducation.com)或“体教联盟”手机APP进行考试报名。报考志愿为“南京财经大学”,考试地点选择考生高考报名省份,考试时间以网站公布为准。具体文化课考试安排和考试大纲详见“中国运动文化教育网”。
(2)B类:对于专项测试成绩特别突出,确有培养前途,符合学校组队需要的考生需参加所在省份高考,文化课成绩不低于所在省份本科第二批次录取控制分数线65%。此类考生录取人数不超过我校当年高水平运动队招生计划的30%。
(3)C类:其他专项测试合格的考生需参加所在省份高考,文化课成绩不低于所在省份本科第二批次录取控制分数线。
注:对于合并本科批次省份,我校录取要求不低于各省级招生主管部门划定的高校运动队参考录取控制线。
2.考生达到相关文化成绩要求后,需填报我校志愿,并请于6月30日前,将本人高考成绩及按照生源所在省份招生主管部门的有关规定填报的我校专业志愿材料传真至我校招生办公室。
3.拟录取考生需与学校签订《南京财经大学2021年高水平运动队录取协议》,入学后需遵守协议的要求和学校相关规定,服从安排,积极参加运动队训练和比赛,具体条款以签订协议为准。
六、组织与监督
1.学校本科招生工作领导小组负责统筹、组织、监管本校特殊类型招生工作,由招生办公室负责具体工作的组织和实施,同时负责相关咨询和投诉。学校制定回避制度实施细则,对未按规定报备人员,依规依纪严肃处理。学校纪检监察部门负责受理有关工作人员廉洁纪律和工作纪律的举报反映。
2.我校未委托任何机构或个人承担高水平运动员招生事宜,举办应试培训,请不要相信任何中介的信息。
3.考生如对测试成绩有异议,可以根据《南京财经大学特殊类型招生考试仲裁暂行办法》相关规定提出申诉。
七、入学与复查
1.我校将按教育部有关规定执行新生入学复查工作。
2.高水平运动队学生入学后要接受所在院系和运动队双重管理,既要按本专业培养方案完成专业学习任务,也要认真履行参加训练和比赛义务。学校将针对运动队学生专门制订运动队培养方案,将运动队训练比赛作为运动队学生附加必修学分进行考核。同时在校内网上开设高水平运动队活动情况公示专栏,公示运动队成员名单及参加训练、比赛和获得荣誉等情况,接受监督。
八、南京财经大学高水平运动队招生按教育部及生源所在省份招生主管部门相关规定执行,若招生政策调整,以新政策为准。
九、本简章由南京财经大学招生办公室负责解释。我校未委托任何单位或个人承担高水平运动队招生事宜,请不要相信任何中介的信息。
十、联系方式
地址:江苏省南京市仙林大学城文苑路3号招生办公室
邮编:210023
网址:http://bkzs.nufe.edu.cn
招生咨询电话:400-025-0365(政策咨询)/025-86718137(专项测试咨询)/025-86718630(传真)
举报监督电话:025-86718703












