苏州大学坐落于素有“人间天堂”之称的历史文化名城苏州,是国家“双一流”建设高校和“211工程”、“2011计划”首批入列高校,是教育部与江苏省、国防科工局与江苏省共建高校,也是江苏省属重点综合性大学。
为全面贯彻落实党的教育方针,坚持社会主义办学方向,健全立德树人落实机制,培养高素质艺术人才,进一步做好学校艺术类考试招生和常态化新冠肺炎疫情防控工作,根据《教育部关于进一步加强和改进普通高校艺术类专业考试招生工作的指导意见》(教学〔2021〕3号)及有关文件精神,特制定本简章。
一、招生专业、计划及范围
1.音乐学(师范)专业面向江苏、上海、辽宁、安徽、河南、四川、湖南、湖北、广东招生,招收的项目类型包括声乐、各种器乐。考生报考音乐学(师范)需要参加相应省份的音乐类专业统考,无需参加我校校考。专业分省招生计划以生源地省级招生部门公布的为准。
2.音乐表演专业面向江苏、上海、安徽、浙江、山东、湖南、湖北、广东、甘肃、河北、福建招生,招收的项目类型包括钢琴、弦乐、管乐、竖琴、打击乐演奏。考生报考音乐表演专业需要在省级统考成绩合格的基础上参加我校校考,音乐表演专业的招生计划数为50人。专业分省招生计划以生源地省级招生部门公布的为准。
3.音乐学(师范)和音乐表演两个专业学制均为四年,层次均为本科,计划类别为艺术类专业。
二、报考条件
1.招生省份范围内且符合生源地省级招生委员会规定的2022年普通高等学校招生报名条件的考生。考生须认同本简章内容并遵守所有招生考试规定。
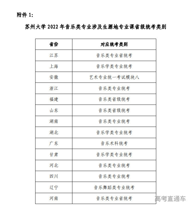
2.音乐学(师范)、音乐表演专业涉及的生源地省级统考,考生需要参加且成绩合格。(各地对应的省级统考类别详见附件1)
3.对考生的身体健康状况要求执行教育部、原卫生部、中国残疾人联合会等部门关于普通高等学校招生体检工作的有关规定。
4.不限制考生应试外语语种,但学校的公共外语课程只开设英语课程。
三、校考报名及考试
1.网上报名
凡符合报考条件的考生,即日起至2022年2月10日17:00前登录特殊类型招生报名平台https://gaokao.chsi.com.cn/zzbm/yslbm/,按照网站的要求报名,此阶段无需缴纳报名费。确认志愿后,系统显示:“下一步要做:学校审核”即表示报名成功。
2.线上初试
(1)报名成功的考生,请提前注册“艺术升”考试系统(网址:http://user.artstudent.cn/),并于2022年2月16日10:00起至2月20日17:00前登录“艺术升”考试系统,缴纳初试费用60元/人,按系统提示要求进行线上初试。
(2)初试内容
(3)初试结果查询及复试费用缴纳
考生须于2022年3月4日10:00起至3月6日17:00止在报名系统(https://gaokao.chsi.com.cn/zzbm/yslbm/)查询初试结果。初试通过且省统考合格的考生须在此时间段内登录报名系统,缴纳线下复试费用(160元/人),网上逾期未缴费的,视为放弃线下复试资格。
3.线下复试
(1)现场报到及复试时间、地点
缴费成功的考生携带好本人身份证原件,3月11日下午13:00至苏州大学独墅湖校区一期南门(苏州工业园区文景路)现场报到确认、核对信息并领取专业考试准考证。网上逾期未缴费或未按规定时间报到的,视为自动放弃报名考试资格。具体报到事宜将在苏州大学本科招生网、“苏大本科招生”微信公布,请考生及时关注。
复试时间:3月12日起,复试地点详见现场领取的准考证。
(2)复试内容
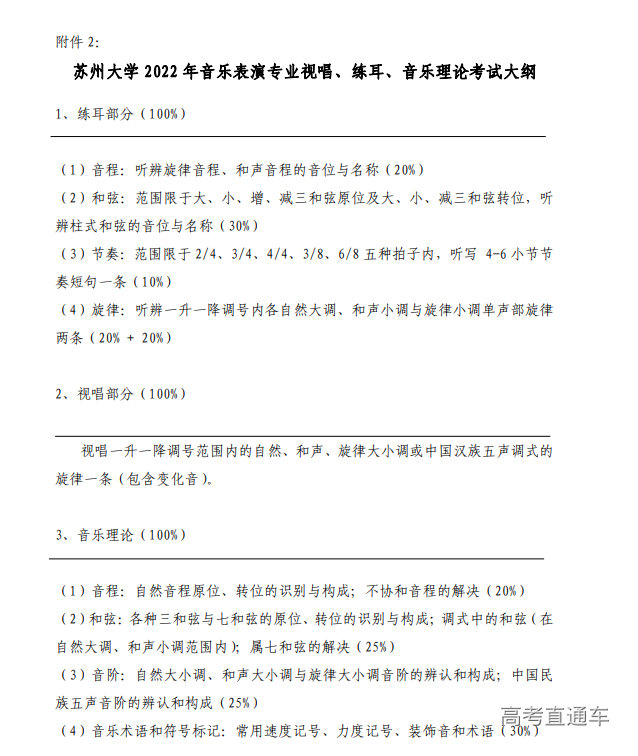
复试科目有主项、视唱、练耳、音乐理论四个科目,满分为200分,其中视唱、练耳、音乐理论三个科目考试内容所有考生相同,主项内容根据乐器类型进行测试,分值及具体内容如下。
视唱、练耳、音乐理论
注:①打击乐器由考点提供,考试时请准备好自己的木槌、鼓棒及一份面试乐谱。
②视唱、练耳及音乐理论考试大纲请参考附件2。
③有伴奏要求的曲目考试演奏时必须携带伴奏,伴奏人员考生自带,考试现场不提供。其中,弦乐组伴奏不强制要求。
④各乐器类型如果初试和复试考试内容要求一致,可以使用同一曲目。
(4)专业校考复试成绩查询:学校按复试成绩作为最终校考成绩划定合格线,考生可于4月中旬通过我校本科招生网查询中心或“苏大本科招生”微信公众号查询专业成绩,专业合格考生网上打印合格证,我校不发放纸质合格证。
四、录取原则
1.遵照教育部及生源地省级招生部门2022年艺术类招生文件有关录取规定。
2.考生报考我校专业涉及生源地省级艺术类专业统考的,统考需成绩合格。
3.录取依据:
(1)音乐学(师范)专业:
音乐省级统考专业成绩及高考文化成绩均达省艺术类同科类本科专业最低控制分数线,进档后,按专业志愿优先的原则,以音乐省级统考专业成绩作为录取成绩依据,分省从高到低择优录取。对于省级统考专业成绩相同的考生,按高考文化成绩从高到低择优录取。
(2)音乐表演专业:
高考文化成绩达到生源地省级招生考试机构划定的艺术类同科类本科专业高考文化课录取控制分数线和我校专业校考合格,按专业志愿优先的原则,用以下综合成绩作为录取成绩依据,分省从高到低择优录取。
综合成绩=(专业校考复试成绩÷专业校考复试满分)×100×80%+(高考文化成绩÷高考文化成绩满分)×100×20%
综合成绩四舍五入保留一位小数,若综合成绩相同按我校校考复试成绩从高到低进行排序,如仍相同,则在依次按语文、数学、外语分数从高到低进行排序。
五、监督及申诉
1.学校将遵循“公平、公开、公正”的原则,健全工作机制,接受社会监督,严防权力寻租,切实保障各环节按程序有序实施。考生或者其法定监护人认为学校的招生录取行为违反教育部相关规定的,可向学校招生办公室提出异议、申诉或者举报,学校纪检监察部门进行监督,及时处置违规违纪方面的信访问题(招生办公室电话:0512-67507943,邮箱:zsb suda.edu.cn,纪检监察部门电话:0512-67507343,邮箱:sdjjs suda.edu.cn);反映情况和问题必须实事求是,凡是以单位名义反映的必须加盖公章,以个人名义反映的必须署真实姓名、所在单位和联系方式。
2.对弄虚作假、违规违纪的相关人员,严格按照《刑法修正案(九)》《国家教育考试违规处理办法》(教育部令第33号)、《普通高等学校招生违规行为处理暂行办法》(教育部令第36号)等相关规定严肃处理。涉嫌犯罪的,将移送司法机关追究法律责任。
3.学校严格按照国家招生政策规定和学籍管理规定,认真开展新生入学资格复查。凡经查实有弄虚作假、骗取高考加分资格或录取资格、违规录取、冒名顶替入学等违规情况的新生,一律取消录取资格、不予学籍电子注册,并报告有关部门倒查追责。
六、联系方式
咨询电话:招生办公室0512-67507943、67507949、67507942(传真)
音乐学院0512-65882363
网址:苏州大学本科招生网http://zsb.suda.edu.cn
苏州大学音乐学院http://music.suda.edu.cn
官方微信:“苏大本科招生”(sudazsb)
七、其他说明
1.学费、住宿费按江苏省有关物价部门核准的标准执行,实行学分制,本专业学生预交学费6800元/年。
2.我校未委托其他任何机构或个人进行相关招生工作,请广大考生切勿上当受骗。若发现以我校名义进行非法咨询、辅导、招生等活动的中介或个人,我校保留依法追究其责任的权利。
3.因疫情防控需要,请各位考生按考点要求做好防疫工作。学校将密切关注疫情形势,必要时调整招生考试方案,请考生关注学校本科招生网。
4.本简章如与上级有关文件精神相悖,则按上级文件精神执行。
5.本简章由苏州大学招生办公室负责解释。
苏州大学招生办公室
2022年1月
附件1:苏州大学2022年音乐表演专业涉及生源地专业课省级统考类别
附件2:苏州大学2022年音乐表演专业视唱、练耳、音乐理论考试大纲
附件3:苏州大学2022年音乐学院及音乐类专业介绍






