为推动重庆大学体育运动开展,结合我校高水平运动队建设需求和人才培养目标,根据《关于进一步完善和规范高校高水平运动队考试招生工作的指导意见》(教学〔2021〕2号)、《教育部办公厅关于做好2022年普通高校部分特殊类型招生工作的通知》(教学厅〔2021〕7号)等文件精神,2022年我校继续面向全国招收综合素质全面、运动成绩优秀、有良好发展潜力和培养前途的高水平运动员。
一、招生项目及计划
招生项目:足球、篮球、网球。总计划64名,根据运动队建设和急需情况,各项目、位置招生计划如下:
二、报名条件
符合2022年普通高校招生工作规定的报名要求,且各招生项目须具备以下报名条件:
(一)足球、篮球
具有高级中等教育毕业同等学力,获得国家一级运动员(含)以上证书(自高中入学年度9月1日起至报名截止日止)者,或近三年内在全国(或国际)集体项目比赛中获得前八名的主力队员。
(二)网球
高级中等教育学校毕业,获得国家二级运动员(含)以上证书且高中阶段(自高中入学年度9月1日起至报名截止日止)在省级(含)以上比赛中获得个人项目单打(团体项目无效,双打名次无效)前三名者。
说明:
①考生所持运动员技术等级证书中的运动项目应与报考的运动项目一致(原则上运动小项也应对应一致)。
②凡以同等学力报考的考生须提供与高级中等教育相当的学习证明和成绩单,由省级教育部门协助对其资格进行认定,未经资格认定的同等学力考生不得报考。
③我校高水平运动队只招收未在国家体育总局注册的考生。
三、报名程序
(一)网上报名
符合报名条件的考生请于2022年1月14日至2月18日期间登录阳光高考特殊类型招生报名平台(http://gaokao.chsi.com.cn/gspyddbm/)(以下简称报名系统),按要求进行网上报名。报名截止前,考生须将以下材料扫描后上传至报名系统,并确保清晰、真实、完整,材料不全或弄虚作假者报名无效,不得参加测试。
1.《重庆大学2022年高水平运动队申请表》(报名系统中打印,并加盖学籍所在中学校级公章)。
2.《重庆大学2022年高水平运动队考生反兴奋剂承诺书》(见附件1)。拒不签订承诺书或拒绝接受兴奋剂检查的考生,视为放弃考试资格。
3.通过中国运动文化教育网(www.ydyeducation.com)“运动员技术等级综合管理系统”查询的运动员技术等级证书资料截图。
4.考生本人身份证、运动员技术等级证书、参赛秩序册(首页、目录、本人页)、参赛成绩册(首页、目录、本人页)、符合报名条件要求的比赛获奖证书等运动成绩证明材料。
5.仅以“近三年内在全国(或国际)集体项目比赛中获得前八名的主力队员”条件报考的考生,还须按要求上传在全国(或国际)集体项目比赛中获得前八名的证明,以及主力队员证明(证明模板见附件2),否则报名无效,不得参加测试。
说明:
①考生报名时需明确选择拟报考的项目/位置,选择后不得更改,由此造成的影响和后果由考生自行承担。
②具有一级(含)以上运动员证书的考生,须在报名系统“附加材料”栏选择是否参加一级文化统考。选择参加一级文化统考的考生,须参加国家体育总局统一组织的普通高等学校高水平运动队文化统考(以下简称文化统考),按照国家一级运动员标准进行合格认定和录取。选择不参加一级文化统考的考生,须参加全国统一高考,按照国家二级运动员标准进行合格认定和录取。
(二)资格审核
1.资格审核结果可于2022年2月26日后在报名系统中查询。
2.资格审核通过的考生请于2022年2月28日至3月7日期间在报名系统中缴纳学校测试费用(仅网上缴费,无现场缴费或其他缴费方式),过期未缴费视为自动放弃参加考试资格(足球项目考生无需缴纳学校测试费用)。
3.完成网上缴费的考生请于2022年3月9日起在报名系统中打印准考证(足球项目考生无需打印学校测试准考证)。
4.资格审核未通过的考生以及过期未缴费的考生在报名系统中的报名状态将调整为“待补充材料”。
(三)现场确认
报考篮球、网球项目的考生,完成缴费者持准考证于2022年3月11日到重庆科苑戴斯酒店一楼大堂进行现场确认。
现场确认时间:3月11日14:00-18:00
现场确认地点:重庆科苑戴斯酒店一楼大堂(重庆市沙坪坝区沙北街83号)
现场确认时须校验及提交以下材料(足球项目录取的新生在入学复查复测时校验以下材料中的第1、2项,校验不合格者不予入学和学籍注册):
1.校验考生本人身份证、符合报名条件要求的比赛获奖证书、运动员技术等级证书等证明材料原件。
2.提交网上报名系统中所有报名材料的复印件。
3.校验测试期间人身意外伤害保险单据原件(凡参加我校高水平运动队专项测试的考生均须自行购买测试期间的人身意外伤害保险)。
四、测试安排与合格认定
(一)测试安排
(二)测试内容与合格认定
1.足球项目:考生须参加全国足球统测,依据全国统测成绩分按位置择优确定拟合格考生资格。
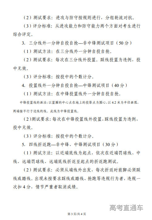
2.篮球项目:考生须参加学校测试,按照中锋、非中锋分别进行基本技术、身体素质、实战能力测试,依据测试成绩分位置择优确定拟合格考生资格。
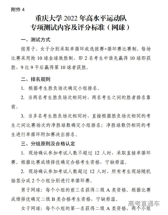
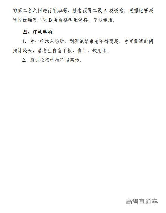
3.网球项目:考生须参加学校测试,进行实战比赛,依据实战比赛成绩择优确定拟合格考生资格,宁缺毋滥。
篮球、网球项目具体测试办法及评分标准参见附件3、4。学校按照教育部相关规定对拟合格考生进行公示(公示拟合格考生人数不超过各项目/位置计划数),公示无异议者为我校2022年高水平运动队合格考生。
五、录取文化成绩要求
1.一级合格考生:文化统考成绩达到240分方可录取。
2.二级A类合格考生:高考文化成绩(不含政策性加分)达到所在省普通本科第二批次录取控制分数线的65%方可录取。
3.二级B类合格考生:高考文化成绩(不含政策性加分)达到所在省普通本科第二批次录取控制分数线方可录取。
说明:
合并本科批次以及实施综合改革的省市,普通本科第二批次录取控制分数线按照各省相关规定执行(单独划定高水平运动队招生控制线的省市,按相关省市规定执行)。
六、志愿填报及录取办法
1.合格考生须按照生源所在省招生考试机构要求完成本省高水平运动员资格申报和认定手续,凡未取得省级招生考试机构资格认证者我校不予录取。
2.合格考生均须参加全国普通高等学校招生报名,并在其生源所在地规定的高水平运动队报考志愿栏指定位置填报我校。
3.合格考生须于2022年6月25日-30日登录重庆大学本科招生网(http://zhaosheng.cqu.edu.cn)“网上报名系统”补填高考信息,并填报专业志愿,过期未补填者视为放弃专业选择资格,由学校进行专业安排。
4.专业安排:
①学校根据各项目专项测试成绩从高到低排序,综合考虑专业志愿和文化成绩进行录取和专业安排。
②合格考生原则上只能在生源所在地公布的招生专业范围内选择专业志愿(实施综合改革省市的考生选考科目须符合其报考专业的选考科目要求),否则造成不能录取等相关后果由考生自负。
七、复查复测
新生入学报到期间,学校将根据教育部相关规定进行资格复查和专业复测。凡复查复测不符合条件或发现有舞弊行为者,将取消其入学资格,并按照规定公布上报;情节严重者,按照国家相关法律法规追究当事人责任。
足球项目录取新生还须提交网上报名系统中所有报名材料的复印件,以及校验本人身份证、符合报名条件要求的比赛获奖证书、运动员技术等级证书等证明材料原件。
八、其他
1.重庆大学高水平运动队的招生录取工作在学校本科招生工作领导小组领导下开展,学校纪检监察部门全程参与并监督高水平运动队的选拔及录取工作,接受社会监督。在高水平运动队招生过程中,若发现违规违纪行为,请联系纪检监察部门,联系方式:023-65106714,cqujw cqu.edu.cn(仅限投诉举报)。
2.对招生录取过程中的弄虚作假、舞弊或其他不诚信行为,一经查实,学校将按国家、学校相关规定,取消考生的认定及录取资格,并通报考生所在中学和生源所在地省级招生机构;已经入学的,将按教育部相关规定处理。
3.录取进校的高水平运动队学生自动成为重庆大学高水平运动队队员,须接受所在院系和运动队双重管理,既要按本专业培养方案完成专业学习任务,也要认真履行参加训练和比赛的义务,服从运动队的管理。
4.本简章由重庆大学招生办公室负责解释。
5.本简章公布后,若教育部(或生源所在地省级招生机构)相关政策有调整,学校将按照调整后的政策执行。
6.学校高水平运动队测试安排将根据新冠肺炎疫情防控要求,适时做出调整;如有调整,有关安排另行通知。
7.咨询方式:
电话:023-65102371
邮箱:zhaosheng cqu.edu.cn
重庆大学招生办公室
2022年1月
相关附件下载:
附件3:重庆大学2022年高水平运动队专项测试内容及评分标准(篮球).pdf
附件4:重庆大学2022年高水平运动队专项测试内容及评分标准(网球).pdf









