2024年
普通自主招生简章




广东生态工程职业学院是于2014年3月经广东省人民政府批准设立、教育部备案的全日制公办普通高等职业学院。学校现有天河校区(银屏岭校区、北苑、南苑)、海珠校区。占地面积近700亩,另有校外实训基地1500亩。在校学生约1.3万名,教职工近800名,其中博士100名。学校环境优美,教学生活设施完善。2022年入选省域高水平高等职业院校培育单位。
2024年学校开设45个专业,2个省级高水平专业群。在“金平果”2024年中国高职院校竞争力排行榜中,我校在全国1543所高职院校中排名第498名,在广东省93所高职院校中排名第36名。





面向中职生计划

面向高中生计划






所有报考考生须符合广东省招生委员会《关于做好广东省2024年普通高校招生统一考试报名工作的通知》(粤招〔2023〕7号)普通高考报名条件规定,并参加了广东省2024年普通高考报名。
(一)普通高中考生
参加了2024年第一次广东省普通高中学业水平合格性考试语文、数学、英语3门科目考试,且3门科目成绩总分(下称“学考成绩”,含加分)不低于100分。
(二)中职考生
报考本校普通自主招生专业的应、往届中职(含中专、职中、技校)毕业生,不限中职阶段就读专业,对有无职业资格(技能)证书不作要求。





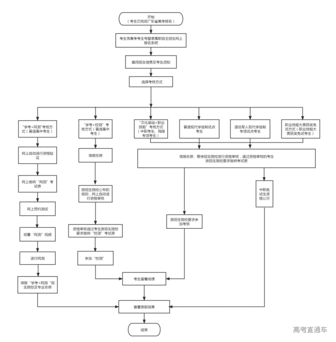
(一)网上报名
5月9日10:00至12日16:00,考生凭高考报名号及密码登录“广东省2024年高职院校自主招生网上报名系统”(下称“网上报名系统”,网址:https://pg.eeagd.edu.cn/gzks/)报名,签订《诚信考试承诺书》。在“学考+网测”(面向普通高中考生)、“学考+校测” (面向普通高中考生)、“文化基础+职业技能”(面向中职考生)中选择一种填报志愿,录入报名信息、上传有关证明材料。中职应届毕业生考生须在报名系统中按报考院校要求上传加盖中职学校公章的中职阶段就读证明(含就读专业证明)材料原件扫描版。
(二)志愿填报
1.报考“学考+网测”考核方式的考生,须在规定时间内登录网上报名系统,完成网上缴费后预约“网测”时间,按照预约时间选择最多2个专业大类职业适应性测试视频进行网上观看及测试。同一个视频最多可进行2次观看及测试,测试系统保留考生最好成绩。完成“网测”后,考生根据取得的成绩选择与网测专业大类视频相匹配的院校专业填报志愿。“学考+网测”考核方式设2个院校志愿。考生根据报考院校的规定可填报1至2个专业志愿。
2.除“学考+网测”考核方式外,其他考核方式设1所院校志愿。考生直接登录网上报名系统按照操作指引进行报名及填报志愿。考生根据报考院校规定可填报1个专业志愿。
(三)校测时间和地点
参加我校自主招生校测考生,须在2024年5月18日到广州市天河区广汕一路297号(天河校区)参加学校组织的自主招生考试,具体详见后续通知。
广东省2024年高职院校自主招生考生报考流程图

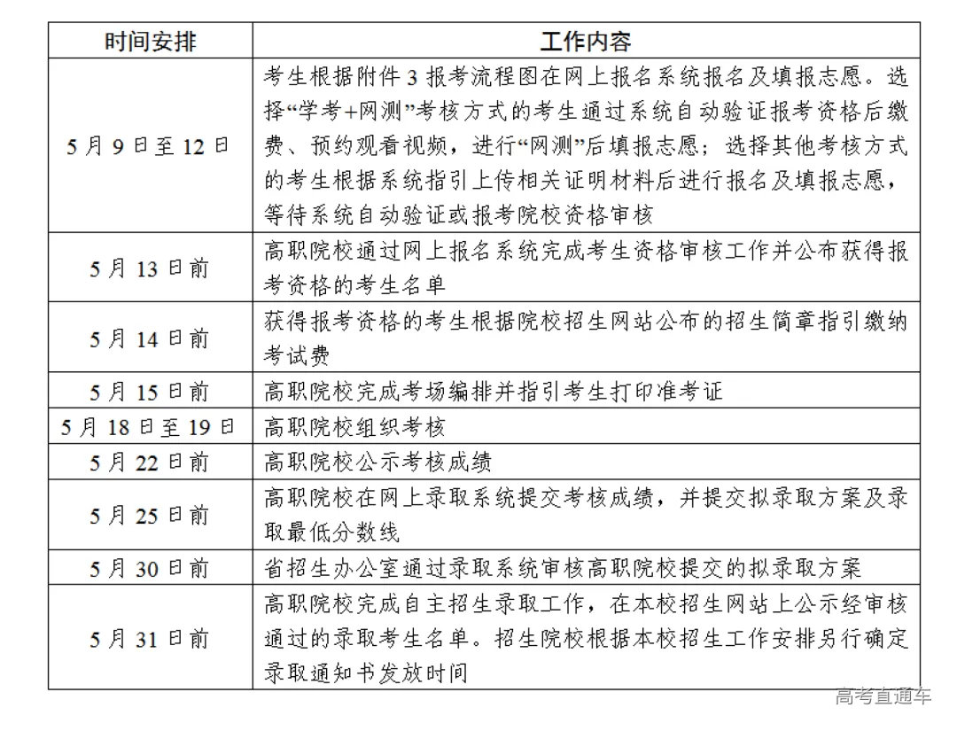
2024年自主招生工作日程安排






考核方式
(一)对普通高中考生实行“文化素质+职业技能”考核方式。工程造价、机电一体化专业采用“学考+网测”方式;水产养殖技术专业采用“学考+校测”方式。
(二)对中职考生实行“文化基础+职业技能”的考核方式。
考试大纲

- 扫码查看考试大纲 -




通过资格审核的考生须在5月13日至14日完成缴费流程,流程如下:
第一步,用微信关注“广发慧缴费”公众号

第二步,点击“我要缴费”

第三步,点击“学杂费”

第四步,搜索“广东生态工程职业学院”

第五步,点击选择“收费项目”

第六步,输入用户编号(本人身份证号码)

经本校确认报考资格后,考生不得更改所填报的考核类型及院校、专业志愿,缴纳的考试费概不退费。




