第一录江苏省教育考试院门户网站进行网上报名。
第十一条 考核
1.考核章 总则
第一条 为明确提前招生规范及要求,保证学校提前招生工作顺利开展,切实维护考生合法权益,依据《省教育厅关于做好2023年高职院校提前招生改革试点工作的通知》等有关要求,结合我校招生工作实际,制订本章程。
第二条 学校全称:江苏财经职业技术学院;办学地址:淮安市清江浦区枚乘东路8号;招生代码:1352。
第三条 学校简介:江苏财经职业技术学院是省属公办全日制普通高等学校,省级示范性高等职业院校,江苏省中国特色高水平高职学校,江苏财经职业教育集团理事长单位,教育部示范性职业院校教育集团培育单位、全国高职院校创新创业教育工作先进单位、江苏省高校毕业生就业工作先进集体、江苏省智慧校园示范校。目前在校生一万余人,招生专业30余个。
第四条 凡被我校正式录取考生,入学后完成规定课程学习,符合学校毕业生管理相关规定,颁发经教育部电子注册的普通高校专科毕业证书,证书颁发学校:江苏财经职业技术学院。
第二章 组织机构及职责
第五条 学校提前招生工作接受上级教育行政及招生考试主管部门监督,在学校招生工作领导小组领导下,由招生办公室、教务处等相关机构具体组织实施。
第六条 学校提前招生工作坚持“公开、公平、公正”的原则,全面实施招生阳光工程,提前招生的每一个工作环节接受学校纪委再监督。
第三章 招生计划
第七条 根据学校人才培养目标定位、办学条件等实际情况,统筹考虑高考改革、生源数量、地区协调等因素,综合分析近年本省招生专业、招生计划编制等情况,确定学校提前招生计划。招生专业及招生计划数以省级招生主管部门正式公布为准。
第四章 报名考试
第八条 报名条件:江苏省内已参加2023年普通高考报名,考生须参加普通高中学业水平语文、数学、外语、思想政治、历史、地理、物理、化学、生物、信息技术10门科目的合格性考试并取得成绩。
第九条 体检要求:考生身体状况按《普通高校招生体检工作指导意见》及相关规定要求执行。新生入校后将进行体检复查,不合格者,学校将报上级主管部门备案,直至取消其入学资格。
第十条 报名
1.报名形式:网上报名(网址:gk.jseea.cn)
2.报名时间:第一轮3月23-25日;第二轮4月20日
3.报名程序:由考生本人在上述规定时间内登组织:
(1)报考高速铁路客运乘务的考生须参加学校组织的专业面试,面试合格方可录取在相应专业,面试时间及面试方案另行公布
(2)报考其他专业的考生,视报名情况,另行制定和公布校测工作方案。
2.考核分值:
(1)折算分值:以江苏省普通高中学业水平合格性考试结果为赋分依据,折合总分300分。具体赋分办法见下表:
(2)合格性考试成绩加分:为鼓励学测成绩更好的考生报考我校,以学业水平合格性考试的合格科目数为依据,制定以下加分规则。
第十二条 违规处理
对违规的考生视情节轻重,报上级主管部门备案,直至取消录取资格。对违规的工作人员,按教育部令第33号《国家教育考试违规处理办法》处理。
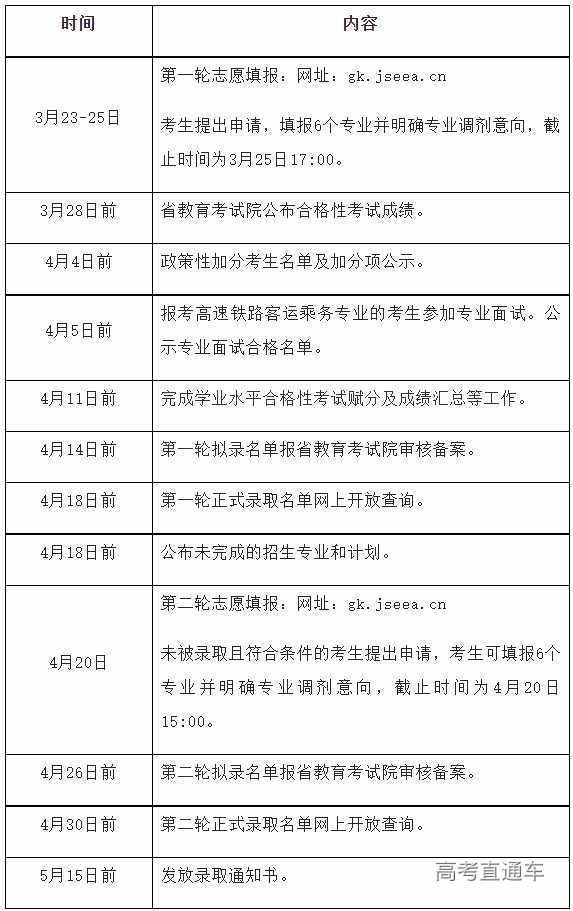
第十三条 日程安排
报名、考试等日程安排详见下表。若后期因疫情防控要求调整,以学校官网发布的时间为准。
第五章 录取规则
第十四条 加分政策
1.烈士子女,录取时加20分。
2.在服役期间荣立二等功以上或被战区(原大军区)以上单位授予荣誉称号的退役军人,录取时加20分。
3.归侨、华侨子女、归侨子女和台湾省籍考生(含台湾户籍考生),录取时加5分。
4.自主就业的退役士兵,录取时加10分。
第十五条 录取规则
1.根据招生计划和考生合格性考试折算总分,择优录取。
2.坚持公平、公正、公开的原则,依据考生折算总分采取“分数优先”的方式确定考生录取专业。
3.同分考生首先参考语数外三门合格情况,再同分参考首选科目合格情况,仍同分参考综合素质评价情况择优录取。
第六章 其他
第十六条 拟录取名单报省教育考试院审核批准后,在学校招生信息网公布,考生可登录http://zs.jscj.edu.cn查询录取结果。
第十七条 学生学费根据经江苏省物价部门核定的标准(依据苏价费〔2014〕136号)按学年收取(币种:人民币):文科类专业4700元,工科类专业5300元,艺术类专业6800元。
第十八条 《江苏省物价局江苏省财政厅江苏省教育厅关于印发<高等学校社会化学生公寓收费管理暂行办法>的通知》(苏价费〔2002〕369号、苏财综〔2002〕162号)要求,学生公寓按不同住宿条件核收住宿费为每学年人民币800-1500元。
第十九条 奖励与助学
1.奖学金设有:国家奖学金(8000元/人?年)、国家励志奖学金(5000元/人?年)、校设奖学金(400-1200元/人?年)以及翔宇励志奖学金等系列奖(助)学金。
2.对家庭经济困难学生,学校通过国家助学金(2300-4300元/人?年)、学校困难补助、勤工助学岗、求职补贴等多种途径予以资助。
3.为家庭经济特别困难的新生开通“绿色通道”。
4.家庭经济特别困难的学生可申请生源地信用助学贷款。
第七章 附则
第二十条 按规定,被我校提前正式录取的考生,不得再参加全国统一高考和其他任何其他形式的录取。
第二十一条 咨询方式
1.现场咨询:考生可到学校招生办公室进行现场咨询2.电话咨询:400-883-2686(免长途话费)0517-838586663.网上咨询:http://zs.jscj.edu.cn
4.微信咨询:关注微信公众号jscjzyjsxy
5.Q Q咨询:297329171(郑老师)34958377(冯老师)第二十二条 考生申诉渠道:电话:0517-83858866;邮箱:jw@jscj.edu.cn第二十三条 本章程由江苏财经职业技术学院招生办公室负责解释。


