2026年成都体育学院 硕士研究生招生考试 复试分数线出炉啦

2026年 成都体育学院硕士研究生 招生复试录取办法 根据教育部《2026年全国硕士研究生招生工作管理规定》等文件的规定,结合我校实际情况,特制定本办法。 一、复试原则 1、严格执行国家政策,坚持公平公正。做到政策透明、程序公正、结果公开、监督机制健全,维护考生的合法权益。 2、坚持“按需招生、全面衡量、择优录取、宁缺毋滥”的原则。 3、坚持科学选拔,遵循高层次专业人才选拔规律,采用多样化的考察方式方法,确保生源质量。 4、坚持客观评价。专业课考核成绩量化,综合素质考核有较明确的等次结果。 5、坚持全面考查,突出重点。在全面考察基础上,突出对专业素质、实践能力以及创新精神等方面的考核。 6、坚持以人为本,增强服务意识,提高管理水平。 7、采取差额复试,除上线生源不足情形外,参加复试的人数不低于各专业招生计划数(不含推免生数)的120%。 二、复试条件(满足下列条件之一) 1、达到我校复试分数线的考生。 2、符合教育部规定、可享受研究生招生考试初试加分政策,加分后达到我校复试分数线的考生。 3、已按要求报名且审核通过的免初试考生。
三、复试组织管理 1、学校成立研究生招生委员会,负责领导、组织、管理考试实施;处理考试期间发生的重大问题;检查工作人员执行考试纪律情况。 2、学校成立研究生招生考试复试工作领导小组,下设考务组、督查组、医疗组、宣传组、保卫组、后勤组等工作组,协调落实复试工作事宜,确保硕士研究生复试工作平稳进行。 3、各学院成立学院研究生招生考试复试工作领导小组,负责制定学院研究生复试工作实施细则,组织开展考生资格审查、报到、复试等工作。 4、学院按学科专业(方向)成立复试面试小组,负责确定考生考试的时间、程序、具体内容、计分标准,并具体组织实施。面试小组不少于5人,由经验丰富、业务水平高、公道正派,且当年无近亲属或利害关系人在本专业参加复试的在职教师担任。 5、学院纪委对学院考试工作全程督查,学校纪检监察部门对考试工作全程监督检查。
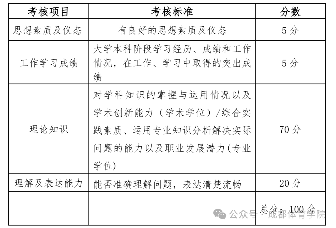
四、复试资格的审查 严格按照国家规定进行考生资格审查,在考生报到时,核对考生的报考资格材料。考生在报到时,须提交本人的相关材料: (1)本人签字的《报考成都体育学院2026年硕士研究生招生考试考生诚信复试承诺书》(附件1)。 (2)《全国硕士研究生招生考试准考证》(通过“中国研究生招生信息网”下载)。 (3)身份证。 (4)往届毕业生提交:毕业证、《教育部学历证书电子注册备案表》。 (5)应届毕业生提交:《教育部学籍在线验证报告》。 (6)境外获得学历或学位考生提交:教育部留学服务中心出具的《国外学历学位认证书》。 (7)《报考成都体育学院2026年硕士研究生招生考试考生思想政治素质和道德品质考核表》(附件2)。 (8)“退役大学生士兵计划”考生须提交《入伍批准书》、《退出现役证》复印件。 (9)“少数民族高层次骨干人才计划”考生须提交《报考2026年少数民族高层次骨干人才计划硕士研究生考生登记表》原件。 (10)按国家政策享受加分政策的考生须提交相关证明材料原件。 凡不按规定提交以上材料的,不予复试。学历(学籍)信息有疑问的考生,需在规定时间内提供权威机构出具的认证证明。对弄虚作假者,无论何时,一经查实,即取消其入学资格或学籍。 五、复试主要内容和方式 (一)复试的主要内容 1、思想政治素质和道德品质。 2、外语听力和口语测试。 3、全面考核考生对本学科(专业)理论知识和应用技能掌握程度,利用所学理论发现、分析和解决问题的能力,对本学科发展动态的了解以及在本专业领域发展的潜力。 学术学位重点考核考生对学科知识的掌握与运用情况以及学术创新能力,专业学位重点考核考生的综合实践素质、运用专业知识分析解决实际问题的能力以及职业发展潜力。 4、创新精神和创新能力。 5、本学科(专业)以外的学习、科研、社会实践(学生工作、社团活动、志愿服务等)或实际工作表现等方面的情况;事业心、责任感、纪律性(遵纪守法)、协作性和心理健康情况。 6、人文素养及举止、表达和仪态等。 (二)复试的主要方式、考核内容及考核标准 1、复试采取现场复试的方式。 2、考核内容 (1)外语测试:外语口语和听力测试,满分100分(占复试成绩10%)。 (2)面试及专项技术测试:每生面试时间一般不少于20分钟,各面试小组对考生进行综合考察,小组成员现场独立评分,面试成绩按平均分计。体育教育训练学专业各专项、民族传统体育学专业各专项、运动舞蹈专业、体育、舞蹈的考生面试时须按照本人选报的专项参加专项技术、技能测试。满分100分(占复试成绩90%)。 (3)同等学力考生(国民教育序列专科毕业2年或2年以上及本科结业生)须加试两门与报考学科、专业相关的本科主干课程,考核形式为笔试。每科考试时间120分钟,每科满分100分。具体加试科目见我校招生目录。 3、面试及专项技术测试的具体内容和标准 (1)学科组(体育人文社会学、新闻传播学、运动人体科学、体育产业学、运动康复、体育翻译、中外体育史、康复医学与理疗学、运动医学、中西医结合临床、特种医学、体育教育训练学专业学校体育理论与方法、运动心理、运动训练与竞赛方向、中医、新闻与传播、翻译、博物馆、旅游管理):主要对思想素质及仪态、工作学习成绩、理解及表达能力、理论知识等方面进行考核。 (2)术科组(体育教育训练学各技术项目方向、民族传统体育学、运动舞蹈、体育、舞蹈):主要对思想素质及仪态、教学能力、理论知识、技术水平等方面的考核。其中教学能力要求以考生说课的形式进行考核。 4、复试中涉及的试题均按《成都体育学院研究生招生自命题实施细则》要求进行管理。
六、调剂录取原则 1、符合国家规定,在“全国硕士研究生招生调剂服务系统”提交调剂志愿并经我校同意接收复试调剂的考生可参加我校复试。 2、所有调剂考生均需要通过“全国硕士研究生招生调剂服务系统”调剂才能进行复试与录取。调剂录取的最终完成,以在“全国硕士研究生招生调剂服务系统”中接收我校的“待录取通知”为标志。 七、录取原则及办法 1、根据招生计划,按总成绩排序从高到低依次录取。总成绩(四舍五入,保留2位小数)=初试成绩/5×50%+复试成绩×50%。对于录取的最后一名,如果出现多名考生总成绩相同,按照初试总成绩从高到低依次排序录取。如果再次相同,按初试统考科目总成绩从高到低依次排序录取。 免初试生总成绩(四舍五入,保留2位小数)=复试成绩×100%,复试合格者即可录取。 思想政治素质和道德品质考核不合格者不予录取。复试成绩低于60分者,视为不合格,不予录取。同等学力考生的加试成绩不计入总成绩,加试科目任意一科成绩低于60分者,不予录取。体检结果不合格者不予录取。 2、报考“少数民族高层次骨干人才计划”“退役大学生士兵计划”的考生占专项计划名额,不参与统考考生排序。“少数民族高层次骨干人才计划”按教育部下达省份计划数单独排序录取,未完成省份计划调至其它省份。“退役大学生士兵计划”按考生报考所属学科单独排序录取。 3、参加“大学生志愿服务西部计划”“三支一扶计划”“农村义务教育阶段学校教师特设岗位计划”“国际中文教育志愿者”等项目服务期满、考核合格的考生,达到报考条件,3年内参加全国硕士研究生招生考试,初试总分加10分,同等条件下优先录取,参与统考考生排序。 退役大学生士兵,达到报考条件后,3年内参加全国硕士研究生招生考试的考生,初试总分加10分,同等条件下优先录取,参与统考考生排序。 4、按规定享受少数民族照顾政策考生参与统考考生排序。 5、根据教育部相关文件规定,报考我校的考生,若报考专业、方向、学习形式任一项变动,即不为一志愿考生,视为调剂考生。 6、如有考生被我校拟录取后放弃录取资格或被取消录取资格,将进行递补录取;已在教育部调剂系统网上确认其他高校拟录取的考生不得调回我校录取。 7、拟录取为定向的考生,在录取前必须签订定向协议或就业合同,以完善录取手续。 考生因报考我校硕士研究生与所在单位产生的问题由考生自行处理。若因此造成考生不能复试或无法录取,我校不承担责任。 8、身体检查:参照教育部、原卫生部、中国残联印发的《普通高等学校招生体检工作指导意见》(教学〔2003〕3号)要求,按照《教育部办公厅卫生部办公厅关于普通高等学校招生学生入学身体检查取消乙肝项目检测有关问题的通知》(教学厅〔2010〕2号)规定进行体检。考生须在我校拟录取名单公示结束前自行前往二甲及以上医院进行体检,加盖公章的体检报告原件请于拟录取名单公示后7个工作日内邮寄至研究生院(以邮戳时间为准)。 9、国家承认学历的应届本科毕业生(含普通高校、成人高校、普通高校举办的成人高等学历教育应届本科毕业生)及自学考试和网络教育届时可毕业本科生须在当年入学前(以学校当年开学报到时间为准)取得国家承认的本科毕业证,否则录取资格无效。 八、复试程序和时间安排 1、复试时间:3月30日-4月1日。 2、复试地点为成都体育学院东部新区校区。复试具体安排将近日公布于研究生院网站。 3、复试费120元/生(同等学力另交加试费80元)。考生报到时缴纳。
九、监督机制 1、学校成立研究生招生监督检查工作组,对考试工作实施监督、查处违纪问题。受理电话:028-85094470。 2、复试过程中所有涉及考生成绩评定的环节全程录音录像并妥善保存,以备查验。 3、复试分数线、复试录取办法、复试名单、复试结果等信息按要求及时公示,自觉接受社会的监督。 十、其他 1、本办法执行中如因上级文件发生变动导致与上级文件规定有出入的,以上级文件为准。 2、对提供虚假信息材料,或不符合报考、复试、录取资格者,不论何时,一经核实将取消其复试资格、录取资格、入学资格、学籍直至取消学历学位,责任由考生自负。 3、我校以网站、电话、电子邮件、短信等方式公开或发送给考生的相关信息、文件和消息,均视为送达。因考生个人疏忽等原因造成的一切后果由考生本人承担。 4、考生须自觉遵守相关法律和复试纪律、考场规则,保证在复试中及复试后诚实守信,严守保密要求,在复试过程中不对复试现场进行录音录像。不通过任何途径传播复试过程中的任何信息(包含复试试题、图片、视频等),如泄露复试的任何信息,按照有关规定严肃处理。 5、我校将在新生入学后3个月内,按照《普通高等学校学生管理规定》有关要求,对所有考生进行全面复查。复查不合格的,取消学籍;情节严重的,移交有关部门调查处理。
十一、本办法由研究生院负责解释
附件可下载:
附件1 报考成都体育学院2026年硕士研究生招生考试考生诚信复试承诺书.docx
附件2 报考成都体育学院2026年硕士研究生招生考试考生思想政治素质和道德品质考核表.docx
附件:
附件1 报考成都体育学院2026年硕士研究生招生考试考生诚信复试承诺书
附件2 报考成都体育学院2026年硕士研究生招生考试考生思想政治素质和道德品质考核表
一志愿考生复试名单





























