根据《省教育厅关于做好2026年湖北省普通高等学校专升本工作的通知》(鄂教高函〔2026〕2号)文件精神,结合我校普通专升本招生专业培养目标和要求,特制定本章程。
01

招生对象及报名条件
招生对象
1.应届高职(专科)毕业生
2026年湖北省普通高校全日制高职(专科)应届毕业生,能如期取得专科毕业证书(以下简称“普通考生”)。
2.退役大学生士兵
遵守中华人民共和国宪法和法律,服役期间没有受到部队相关处分;在湖北省应征入伍;普通高校全日制高职(专科)毕业生及在校生(含高校新生)应征入伍,退役后完成高职学业。退役后参加过专升本考试的不得再次报考。
考生只能选择上述两种考生类型中的一种报考我校。
符合条件的考生只能参加一次普通专升本考试(含已录取未报到、延期毕业考生等)。
报名条件
1.具有良好的思想品德和政治素质,热爱祖国,遵纪守法,在校期间未受到任何纪律处分或所受纪律处分在校期间已解除;
2.修完普通高职(专科)教学计划规定的课程,能如期毕业;
3.符合我校招生专业对高职(专科)专业报考范围要求,考生报名填写专科专业名称须与《教育部学籍在线验证报告》或毕业证书一致;
4.身体健康,符合教育部《普通高等学校招生体检工作指导意见》对相关专业招生的身体条件要求;
5.退役大学生士兵考生(含免试)须参加“预报名”后再进行“志愿填报”。2026年1月之前退役,未参加预报名的不能填报退役大学生士兵志愿。
02

招生专业及报考范围要求
我校专升本招生计划分“普通考生计划”“退役大学生士兵计划”两类,招生专业和报考范围要求如下:

按照省教育厅文件精神,分专业招生计划数另行通知。我校退役大学生士兵计划不做分专业计划,考生根据本人专科所学专业,参照报考范围要求从以上20个专业中选择报名。
退役大学生士兵计划不调整到普通考生计划使用。普通考生和退役大学生士兵报考人数不足的,将在补录中进行。
03

报名及填报志愿
考生统一在湖北省普通高等学校专升本报名平台(以下简称“报名平台”,网址为http://zsb.e21.cn)进行网络报名。具体报名流程详见《2026年湖北省普通高等学校专升本考生须知》(附件1)。考生对其提供的信息和资料真实性、准确性和完整性负责,并承担相应责任。
所有考生在报名前须先完成“学信网”手机APP下载和学籍学历核查及信息更正工作,核准无误后方可在报名平台进行报名,对未进行核查或核查发现信息与本人信息不一致且在报名前未完成信息更正更新的考生,报名平台将禁止该考生报名,请信息有误的考生及时联系学校学籍管理部门。
网络报名期间(3月10日-3月13日),报名平台开放时间为每天8:00-20:00。报名平台每天公布一次各招生高校招生专业报考人数,报考人数统计信息每天中午12:00更新一次。考生可在填报志愿期间查询各高校各专业招生计划和报考人数信息,自行决定是否调整报考志愿。
每名考生限报1个本科招生专业。选择报考专业时务必首先确认本人是否符合所填报本科专业对高职(专科)专业报考范围要求,专科专业不符合报考范围要求的考生,其报名专业志愿审核结论为不通过。
普通考生网络报名流程
1.填报志愿(3月10日8:00-3月13日20:00)
(1)符合报名资格条件的普通考生登录报名平台进行网络报名。按要求如实填写《2026年湖北省普通高等学校专升本报名申请表》,同时上传本人电子照片文件、居民身份证正反面和《教育部学籍在线验证报告》材料。
(2)注意事项
考生确认报名信息无误后提交。考生在专升本报名考试期间,不得变更手机号并务必保证手机通畅和短信功能正常,妥善保管报名账号密码,切勿泄露给任何中介培训机构和其他人员。联系地址须为考生本人常用地址,请务必填写准确,方便学校邮寄录取通知书。
上传电子照片要求:电子照片须真实表达考生本人相貌(近期照片)。禁止对电子照片图像整体或局部进行镜像旋转等变换操作。不得对人像特征(如伤疤、痣、发型等)进行技术处理。除头像外,不得添加边框、文字、图案等其他内容。数字化图像文件为宽480像素*高640像素,分辨率300dpi,应符合JPEG标准,压缩后文件大小一般在20KB至40KB。
2.学校进行专业志愿审核及考生查阅审核结果(3月14日8:00-3月17日20:00)
学校根据招生简章有关规定对考生高职(专科)阶段所学专业与所报考本科专业的相关性进行审核并给出审核结果。在此期间,每名考生必须登录报名平台查询本人报考专业的审核结果。通过高校专业志愿审核的考生,其所报志愿即为最终志愿且不得再作更改,考生可下载打印报名表;未通过高校专业志愿审核的考生,准备下一步更正志愿。
3.未通过专业审核的考生更正志愿(3月18日8:00-20:00)
对未通过高校专业志愿审核的考生,可更正一次志愿,考生按照第1步填报志愿的办法操作,在此期间考生只能更改报考院校和报考专业,无法更改其他信息。因考生未查阅专业审核结果等原因导致错过更正志愿或无法报考的,责任由考生本人承担。
4.学校对更正志愿的考生进行专业志愿终审(3月19日8:00-20:00)
学校对更正志愿的考生再次进行专业志愿审核,给出最终专业审核结果。本阶段仍未通过学校专业志愿审核的考生,视为不具备普通专升本报名和考试资格。
5.打印报名表(3月14日8:00-3月22日20:00)
已通过学校专业志愿审核的普通考生在此期间通过报名平台下载打印《2026年湖北省普通高等学校专升本报名申请表》,确认网络报名成功。报名表需本人确认签字后,交所在专科学校学籍管理部门盖章确认。
退役大学生士兵考生(含免试)
网络报名流程
退役大学生士兵考生须参加“预报名”后再进行“志愿填报”。2026年1月之前退役,未参加预报名的退役大学生士兵考生无法参加“志愿填报”。具体流程和办法如下:
1.预报名(2月25日8:00-2月28日20:00)
符合报名资格条件的退役大学生士兵登录报名平台,填写《2026年湖北省普通高等学校退役大学生士兵专升本申请表》,同时上传本人电子照片文件、居民身份证正反面、《教育部学籍在线验证报告》或毕业证书、入伍地证明、退出现役证明(2026年3月退役的大学生士兵可暂不上传退役证扫描文件,但填报志愿阶段均需上传)。如有立功受奖,可同步上传立功受奖相关证明。
2.填报志愿(3月10日8:00-3月13日20:00)
已参加预报名的退役大学生士兵需在湖北省报名平台“入伍地证明”材料一栏上传经批准入伍地县级人民政府征兵办公室签字盖章和考生本人签字的《2026年湖北省普通高等学校退役大学生士兵专升本申请表(预报名表)》,该项不能空缺。其他填报要求同普通考生一致(往届毕业的退役大学生士兵上传毕业证书)。
3.学校进行专业志愿审核及考生查阅审核结果(3月14日8:00-3月17日20:00)
4.未通过专业审核的考生更正志愿(3月18日8:00-20:00)
5.学校对更正志愿的考生进行专业志愿终审(3月19日8:00-20:00)
6.打印报名表(3月14日8:00-3月22日20:00)
已通过学校专业志愿审核的退役大学生士兵考生在此期间通过报名平台下载、打印志愿填报后生成的《2026年湖北省普通高等学校退役大学生士兵专升本申请表》,确认网络报名成功。
申请免试的退役大学生士兵须在我校专升本工作网站(http://jwc.wuit.cn/zl1.htm)下载打印《2026年湖北省退役大学生士兵普通高校专升本免试申请表》纸质版一式两份,本人手写签字。
现场资格审核
考生完成网络报名且专业志愿审核通过后,我校将对考生报考信息和资格进行现场审核,具体安排如下:
时间:3月19日14:00-17:30,3月20日8:00-17:30。
地点:武昌工学院永泽楼一楼。
考生本人须到现场进行资格审核,并提交以下材料:
1.普通考生
(1)《2026年湖北省普通高等学校专升本报名申请表》纸质版一式一份。考生从报名平台下载、打印报名申请表(彩色、黑白均可),本人手写签名、专科学校学籍管理部门盖章;
(2)《教育部学籍在线验证报告》纸质版一份;
(3)居民身份证原件及正反面复印件一份。
2.退役大学生士兵
(1)《2026年湖北省普通高等学校退役大学生士兵专升本申请表》(预报名表)纸质版一式一份。表中“批准入伍地县级人民政府征兵办公室意见”为必填项,不能缺项(含联系人及电话),盖章单位为批准入伍地县级人民政府征兵办公室;
(2)应届毕业生提供《教育部学籍在线验证报告》纸质版一份,往届毕业生提供普通全日制高职(专科)毕业证书原件及复印件一份;
(3)《应征公民入伍批准书》复印件一份;
(4)《退出现役证》原件及复印件一份;
(5)居民身份证原件及正反面复印件一份;
(6)《2026年湖北省普通高等学校退役大学生士兵专升本申请表》纸质版一式一份。考生从报名平台下载、打印申请表(彩色、黑白均可),本人手写签名、专科学校学籍管理部门盖章(往届毕业退役大学生士兵无需加盖专科就读学校学籍管理部门公章)。
(7)如申请免试综合考查,还需提供《2026年湖北省退役大学生士兵普通高校专升本免试申请表》纸质版一式两份、个人立功受奖登记表复印件一份、个人三等功及以上奖励证书原件及复印件一份。
已在湖北省报名平台完成网上报名但未在规定时间内到我校进行现场资格审核的考生或资格审核未通过的考生不得参加考试。
根据省教育厅文件精神,资格审查将贯穿报名、考试、录取、报到等招生工作全过程,在整个普通专升本各工作环节中,一旦发现考生有弄虚作假、违规违纪行为,一律取消考生报名、考试、录取资格。
现场资格审核结束后,考生于3月21日登录我校“学生报考综合管理系统”(以下简称“管理系统”,网址为http://zsbbm.wuit.cn:8081/student/#/)查询资格审核结果。管理系统不支持移动端,请使用电脑端进行操作。
管理系统登录方式:首次登录直接在界面右下方点击“获取密码”,输入手机号(考生在湖北省报名平台报考信息中填写的号码),点击“获取验证码”,输入验证码,在右下角点击“修改密码”后登录。后续登录直接输入手机号及修改后的密码即可。此管理系统用于查询资格审核结果、缴费、准考证打印、成绩查询等操作,请妥善保管账号密码。
缴费
资格审核通过的考生,需登录我校管理系统进行网上缴费。
1.缴费时间:3月21日8:00-20:00,3月22日8:00-14:00。
2.根据《湖北省物价局、湖北省财政厅关于规范教育招生考试收费有关问题的通知》(鄂价费〔2006〕107号)有关标准,普通考生每位收取80元专升本报名考试费,退役大学生士兵(免试除外)每位收取50元专升本报名考试费。
3.缴费成功的考生取得考试资格。
资格审核通过但逾期未缴纳报名考试费的考生,不能参加考试。
4.报名考试费缴纳后,无论参加考试与否,一律不再退费。
准考证打印
4月10日-4月17日,缴费成功的考生登录我校管理系统打印准考证,考试当天需携带准考证及身份证原件进场,具体考试注意事项详见准考证和我校专升本工作网站公告。
04

考试
所有考试科目不设置选择题,判断题,其他题型不限。
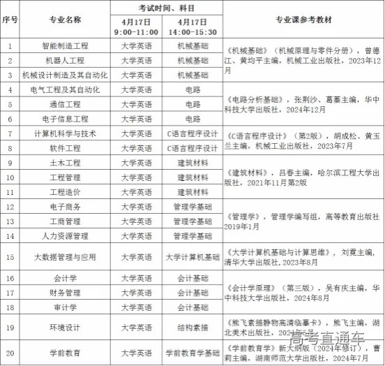
普通考生考试时间、科目及参考教材
普通考生考试科目为1门公共课和1门专业课。公共课科目为《大学英语》,满分100分;专业课科目满分150分。《大学英语》考试要求见附件2,专业课考试大纲见附件3。

退役大学生士兵职业适应性
综合考查办法
退役大学生士兵免于文化课考试,参加由学校组织的职业适应性综合考查。在服役期间荣立三等功及以上的退役大学生士兵考生可免于参加职业适应性考查。
考查时间:4月17日14:00-15:30
考查形式:笔试,《职业适应性综合考查》(闭卷),满分100分。综合考查主要包括时事政治、职业素养、专业认知,具体内容见考试大纲。
考试地点
武昌工学院(具体见准考证)。
违纪处理
普通专升本考试全部在标准化考场进行,考试过程中全程视频监控和录像。考生应诚信应考,对考试违规违纪行为,将按照国家教育考试相关法律法规和学生管理规定进行处理
成绩查询
考生在规定时间内登录我校专升本管理系统查询考试成绩。专业课、职业适应性综合考查成绩查询时间为4月24日16:00,英语、专业课、总成绩查询时间为5月9日16:00。
成绩复核
专业课复查受理时间为4月24日16:00-4月25日16:00,英语科目复查受理时间为5月9日16:00-5月12日9:00,考生如对考试成绩有异议,可按规定程序申请复核,具体要求及安排以我校专升本工作网站后续公告为准。
05

录取
专升本录取工作由学校负责,正式录取前公布单科最低录取控制线。应届毕业生考生在2026年7月31日前未取得专科毕业证书的,取消录取资格。
普通考生
1.录取
按照分专业考生的考试成绩总分,在普通考生计划内从高分到低分依次录取。如总分相同时,按专业课成绩排序录取。
2.补录
第一轮录取结束后,未完成的普通考生计划,由省教育厅统一在专升本报名平台公布。第一轮未被录取的考生,可根据补录计划和我校招生简章、补录工作公告的要求进行补录报名。第一轮已被录取的考生不得再参加补录报名。我校按照招生简章规定和英语科目成绩对报名参加补录的考生从高分到低分依次录取。
退役大学生士兵
退役大学生士兵录取与普通考生录取同步进行。
1.录取
我校依据退役大学生士兵综合考查结果,结合考生志愿、在校期间成绩、服役期间表现等情况综合评价,在计划内择优录取。申请免试的退役大学生士兵,由我校负责资格审查,核实无误后按相关规定进行录取。
2.补录
第一轮录取结束后,未完成的退役大学生士兵计划,由省教育厅统一在专升本报名平台公布。第一轮未被录取的退役大学生士兵,可根据补录计划和我校招生简章、补录工作公告的要求进行补录报名。第一轮已被录取的考生不得再参加补录报名。我校按照招生简章规定对参加补录的考生进行综合评价、择优录取。
公示
拟录取的考生名单将在我校专升本工作网站上公示,公示时间为7天,无异议后报省教育厅复核备案。
录取通知书发放
公示无异议的拟录取普通专升本学生名单经省教育厅复核备案通过后,由我校通过邮政快递邮寄,邮寄具体时间将在我校专升本工作网站进行发布。
06

收费项目和标准
被学校录取的2026年普通专升本学生,入学后的收费项目和标准与学校现随读年级专业全日制普通本科生保持一致。
07

入学和培养
入学
按专升本招生规定录取且经省教育厅备案的新生持本人身份证原件、录取通知书及本人专科毕业证书原件和复印件(退役大学生士兵需同时携带《退出现役证》原件和复印件),按学校入学须知要求和规定的期限到校办理入学手续。因故不能按期入学者,应向学校请假,未经请假或请假逾期者,视为放弃入学资格。学校将严格按照有关规定开展新生入学资格复查工作,审查合格的办理入学手续,予以注册学籍;审查发现新生的录取通知、考生信息等证明材料与本人实际情况不符,或者有其他违反国家招生考试规定情形的,取消入学资格。退役大学生士兵凡录取后未报到、自行放弃入学资格的,此后不再享受免试专升本政策。入学报到须知具体要求届时将在我校专升本工作网站进行发布。
培养
专升本学生(含退役大学生士兵)为高等学校普通全日制学生,学制2年,不得采取非全日制学习形式就读,入学后不得转专业和转学。专升本学生原则上单独编班教学,确实无法单独编班的可安排插班教学。
毕业证书
专升本学生修完本科教学计划规定的内容达到毕业要求的,颁发本科毕业证书,其毕业证书上标注“在本校XX专业专科起点本科学习”,学习时间按进入本科阶段学习和颁发毕业证书实际时间填写。
08

招生网址
我校未委托任何个人、社会机构参与专升本工作,不组织任何形式的考前辅导或培训。请广大考生谨防虚假宣传,以免造成财产损失。普通专升本工作程序严格按照省教育厅有关文件执行,所有工作均以学校专升本工作网站(武昌工学院教务处主页“专升本专栏”)为准。
1.湖北省报名平台(网上报名)http://zsb.e21.cn。
2.学校专升本工作网站(信息发布)http://jwc.wuit.cn/zl1.htm。
3.学校专升本管理系统(查看资格审核结果、缴费、打印准考证、成绩查询)http://zsbbm.wuit.cn:8081/student/#/
09

联系方式
学校地址:武汉市洪山区白沙三路39号
咨询时间:工作日8:00-12:00
14:00-17:30
咨询电话:027-88151755 陈老师
027-88151903 赵老师
举报电话:027-88151857 李老师
附表:武昌工学院2026年普通专升本各专业招生咨询方式

武昌工学院
2026年1月30日
附件可下载:
附件1:2026年湖北省普通高等学校专升本考生须知.docx
附件2:2026年湖北省普通高等学校专升本《大学英语》考试要求.docx
武昌工学院2026年普通专升本《C语言程序设计》考试大纲.doc
武昌工学院2026年普通专升本《大学计算机基础》考试大纲.docx
武昌工学院2026年普通专升本《管理学基础》考试大纲.doc
武昌工学院2026年普通专升本《机械基础》考试大纲 .doc