2025级新生 录取通知书 浙江经济职业技术学院

2025级的新同学们请注意 浙江经济的录取通知书即将开始寄送 这份梦想的邀请函 正跨过千山万水,向你奔赴!
01 录取通知书 ZJTIE
02 致2025级全体新生的一封信 亲爱的2025级新同学,见字如面。这份公开信向你们介绍了学校的大致情况。
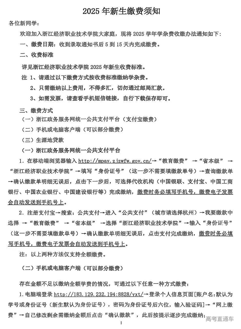
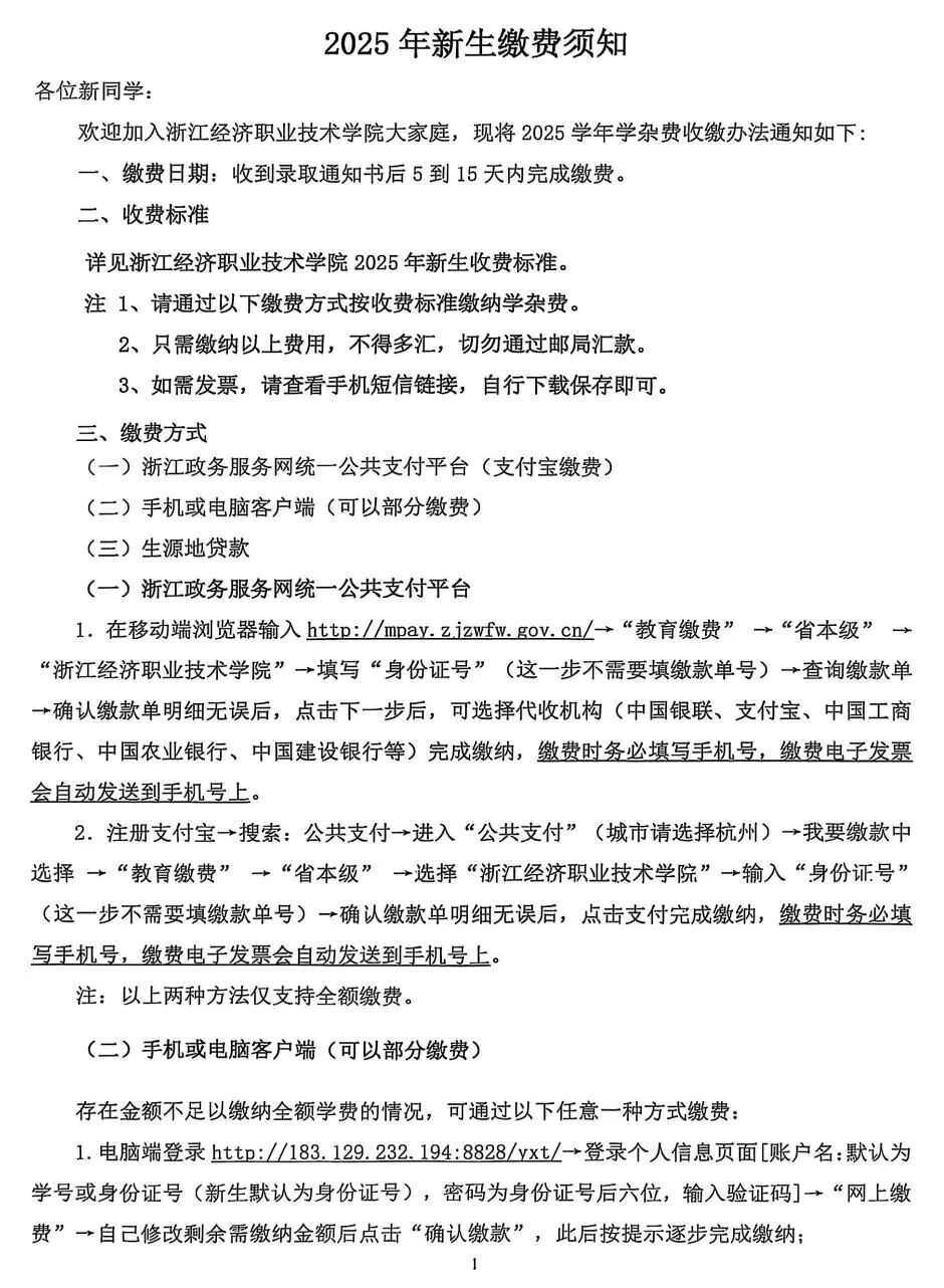
03 2025年新生缴费须知 《新生缴费须知》详细地介绍了缴费时间、缴费标准、缴费方式等内容。
04 2025年新生收费标准
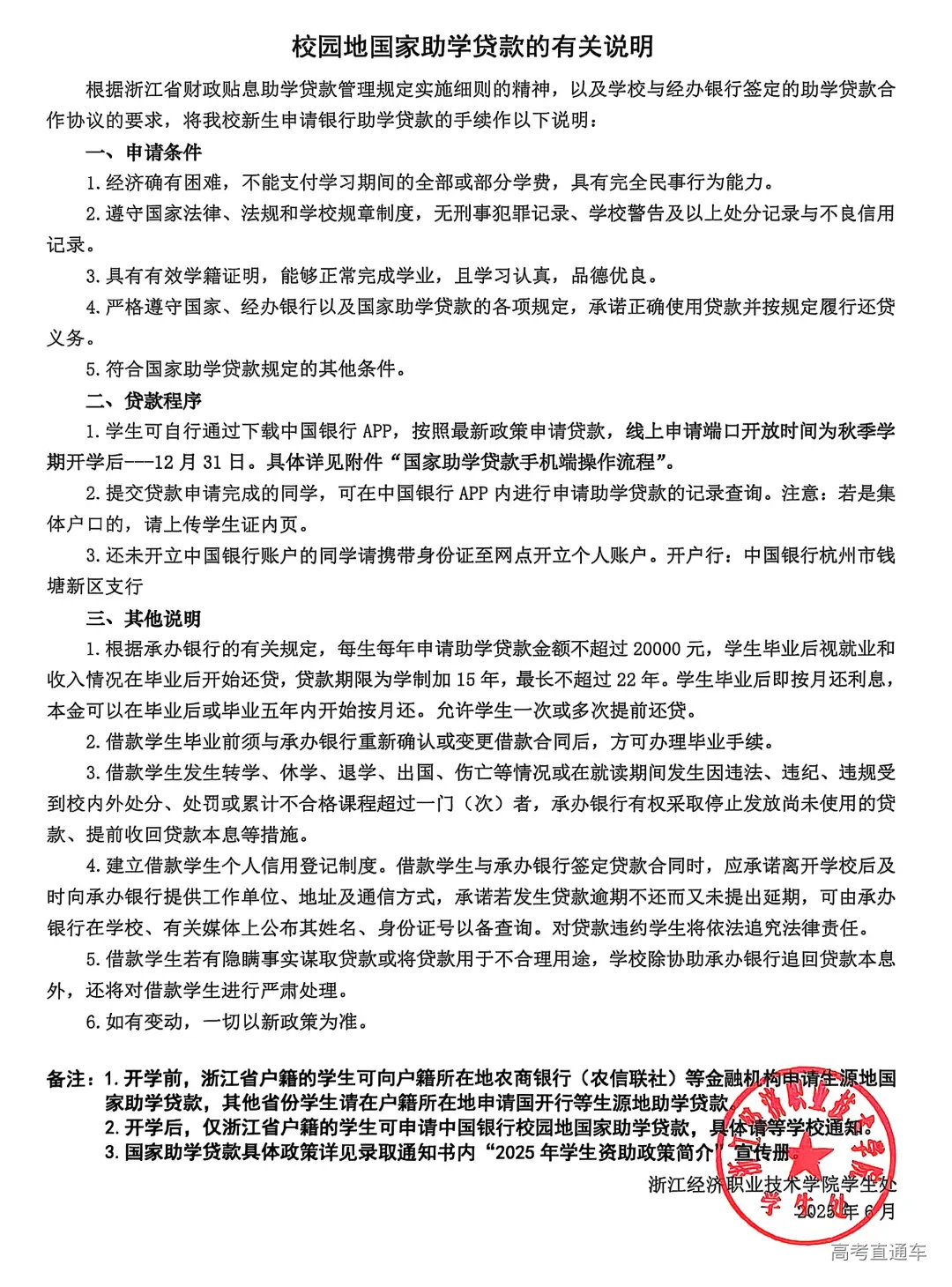
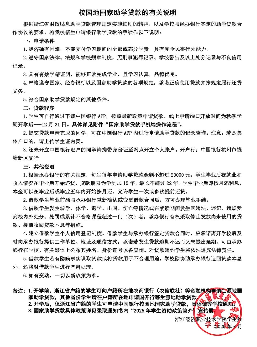
05 学生资助政策简介 学生资助政策简介小册子,向新同学们全面介绍了国家奖学金、助学金、助学贷款、国家资助、勤工俭学、绿色通道、校内资助等各项资助政策。不让一个学生因家庭经济困难而失学。国家资助,助你飞翔。
06 致2025级新生家长的一封信 亲爱的2025级新生家长,特奉上此信,与您共话孩子大学期间的成长与安全,共同筑起坚实的安全堤坝,开启家校携手育人的美好新篇章。
07 防诈骗注意事项 各位考生和家长: 近期有考生和家长向我校反映,有个别招生机构或个人冒用我校名义进行虚假信息招生宣传,严重损害广大考生的利益,也严重损害了我校的声誉。在此,学校严正声明: 1.我校未开设新生官方QQ群,请各位考生切勿相信任何非官方新生群的言论,谨防网络诈骗; 2.不要通过贴吧、学长、学姐、班助等非官方信息办理手机卡业务、购买生活用品等,以免造成不必要的损失; 3.暑假期间,我校未与任何培训机构或个人合作开展2025级校内专升本培训招生; 4.对于恶意盗用我校名义进行虚假招生宣传的行为,我校将依法追究其相关法律责任。 特别提醒广大考生和家长,要从官方、校方等正式渠道了解、确认招生信息,不要相信社会上别有用心人员的传言或“许诺”,防止上当受骗。
08 通知书寄送

































