★教育部海南省人民政府合建高校
★世界一流学科建设高校
★国家“211工程”重点建设高校
★国家“中西部高等教育振兴计划”高校
★教育部本科教学工作水平评估优秀高校
★教育部“卓越工程师教育培养计划”、“卓越法律人才教育培养基地”、首批“卓越农林人才教育培养计划”高校
★教育部农业部首批“农科教合作人才培育基地”高校
★教育部首批“国家级大学生校外实践教育基地”高校
★教育部“1+2+1中美人才培养计划”中方高校
★国家教育体制改革试点高校
★国家大学生文化素质教育基地
★具有博士、硕士、本科生招生资格和博士后流动站的高校
★具有推荐优秀本科毕业生免试攻读硕士研究生资格的高校
★具有接收中国政府奖学金、海南省政府奖学金、孔子学院奖学金来华留学生资格高校
★具有公派研究生出国留学资格高校
★具有招收香港免试生、澳门保送生、台湾学测生、全国联招港澳台及华侨学生资格高校
★全国毕业生就业典型经验高校、全国“大学生KAB创业教育基地”
★全国首批深化创新创业教育改革99所示范高校之一
★全国专业学位教育综合改革试点高校
★全国学校艺术教育先进单位
★全国首批华文教育基地、教育部来华留学示范基地
★全国大学生英语教学改革示范点
★首届“全国文明校园”入选高校
办学类型:公办全日制普通高等学校(学校国标代码为10589)
办学地址:海甸校区(主校区),位于海南省海口市美兰区人民大道58号
办学层次:博士、硕士、本科等多层次学历教育
海南大学是教育部批准的全国建设高水平运动队试点高校,根据教育部教育司[2019]10号《关于做好2020年普通高等学校部分特殊类型招生通知的通知》文件精神,结合我校实际情况,特制订本招生简章。
一、招生项目:田径、篮球、排球、足球
二、招生计划和专业
1.面向全国31个省市区(不含港、澳、台)拟定计划招收66人,其中:
男篮0-5人,其中前锋0-2人、中锋0-2人、后卫0-1人;
女篮0-5人,其中前锋0-2人、中锋0-2人、后卫0-1人;
男排0-6人,其中主攻0-2人、副主攻0-2人、二传0-1人、自由人0-1;
女排0-6人,其中主攻0-3人、副主攻0-2人、二传0-1人、自由人0人;
男足0-11人,其中前锋0-3人、中场0-4人、后卫0-3人、守门员0-1人;
女足0-11人,其中前锋0-3人、中场0-4人、后卫0-3人、守门员0-1人;
男子田径0-11人,其中100米0-1人、200米0-1人、400米0-1人、800米0-2人、1500米0-1人、5000米0-1人、110米栏0-1人、400米栏0-1人、跳远0-1人、标枪0-1人;
女子田径0-11人,其中100米0-1人、200米0-1人、400米0-1人、800米0-1人、1500米0-1人、3000米0-1人、100米栏0-1、跳高0-1人、跳远0-1人、铅球0-1人、标枪0-1人。
各位置或小项目的最终招生计划将根据考生报名人数、专项测试成绩和运动队建设需要做适当调整。
2.招生专业范围为考生所在省一本批次同科类相关专业(儋州校区专业除外)。
三、专项测试安排
1.报到地点:海南大学体育学院办公室(联谊馆一楼,又称“体育馆”,位于海南省海口市人民大道58号);
2.报到时间、测试时间和地点:
3.交通、食宿费用由考生自理。根据琼价费管函[2013]279号,收取每位考生考试费300元,实行网上交费,具体缴纳办法在网上报名系统中公布;网上报名成功以学校收到考试费为准,缴费截止时间为2月21日;对于非我校原因造成不能参加测试的考生(含报名材料原件审查不合格情况),考试费不予退回。
4.建议考生自行购买考试期间的人身意外伤害保险。
四、报考条件
1.符合普通高校年度招生工作规定报名要求,在田径、篮球、排球、足球等运动项目有特长,且具备以下条件之一者方可报名:
(1)高级中等教育学校毕业,获得国家二级运动员(含二级)以上证书且高中阶段在省级(含)以上比赛中获得集体项目前六名的主力队员或个人项目前三名者;
(2)具有高级中等教育毕业同等学力,获得国家一级运动员(含一级)以上证书者,或近三年内在全国(或国际)集体项目比赛中获得前八名的主力队员;
凡以同等学力报考的考生必须提供与高级中等教育相当的学习证明和成绩单,经省级教育行政部门进行资格认定。未经资格认定的同等学力考生不得报考。
2.报名参加高水平运动队专项测试的考生,须在户口所在地参加省级高校招生委员会(以下简称省级招办)统一组织的高考报名并获取高考报名号;
3.考生所持运动员等级证书中的运动项目应与报考我校的运动项目一致(运动小项需对应一致);
4.如生源省级招办统一组织高水平运动员专项水平测试,考生需参加省级统一水平测试且成绩达到合格及以上;
5.身体健康状况要求按照《普通高等学校招生体检工作指导意见》规定执行。
五、报名程序
2020年高水平运动队招生专项测试通过网上报名,未网上报名考生不得参加专项测试,网上报名时间为1月14日至2月21日。
1.网上填写报名表:学生登录“海南大学本科招生网上报名系统”(http://wb.hainu.edu.cn/Login.html),填写注册资料,请牢记用户名、密码,以便查询报名审查结果、了解招生录取等有关信息。注册成功后逐项如实填写网上报名表信息;
2.网上打印报名表:网上填写所有报名资料后,用A4纸将报名表打印在一张纸上,交就读中学签署意见并盖章。凡以集体项目比赛成绩取得运动员等级证书考生,须由所在单位学校分管校领导在《海南大学2020年高水平运动队招生专项测试报名表》中对应位置签字并盖学校公章,证明考生为该集体项目中的主力上场队员,否则不能参加学校专项测试;
3.登录国家体育总局“运动员技术等级综合查询系统”(http://ydydj.univsport.com/index.php?m=index&c=look&a=look)查询本人的运动员技术等级证书,打印本人证书查询结果页面在A4纸上;
4.上传报名材料图片(JPG格式,文件大小不超过300KB):
①将近期1寸彩色照片;
②学校签字盖章后的报名表;
③二代身份证(双面);
④运动员等级证书;
⑤比赛获奖证书(最好成绩);
⑥与比赛获奖证书(最好成绩)相一致的秩序册和成绩册(秩序册和成绩册须包含封面、经学校盖章确认本人所在页);
⑦“运动员技术等级综合查询系统”查询本人运动员等级证书的查询结果截图;
统一拍照后进入报名系统,在“扫描材料”处按照要求逐一上传图片。
5.提交审核:上传所有图片后,提交审核。学校在收到网上资料后三个工作日内完成初步审核,考生再次进入报名系统查看审核结果;
6.公布网上报名资格审核结果,打印准考证:2月24日后在海南大学招生信息网上公布所有考生资料审查结果,通过审查的考生在网上报名系统打印“专项测试准考证”,考生凭准考证和有效身份证件进场参加专项测试;
7.报名原始资料审查:测试报到当日提供考生报名表、二代身份证、运动员等级证书、比赛成绩最好的获奖证书和比赛秩序册原始材料给工作人员审查;
8.原件材料查验无误后,交纸质报名材料,所有材料打印用A4纸按照顺序装订成册交学校:①报名表原件、②身份证复印件、③运动员等级证书复印件、④比赛获奖证书(最好成绩)复印件、⑤比赛秩序册复印件(仅需复印封面和本人姓名参赛项目所在页面)、⑥“运动员技术等级综合查询系统”查询本人运动员等级证书的查询结果截图,纸质报名材料不予退还;
9.按照教育部文件(教学厅【2015】11号)要求,考生签订《反兴奋剂承诺书》,拒不签订承诺书的考生,视为主动放弃专项测试资格;
10.只进行网上报名未交纸质报名材料的属无效报名,考生不得参加专项测试;
11.报名资格审查不合格的,不得参加专项测试或参加专项测试但成绩无效。
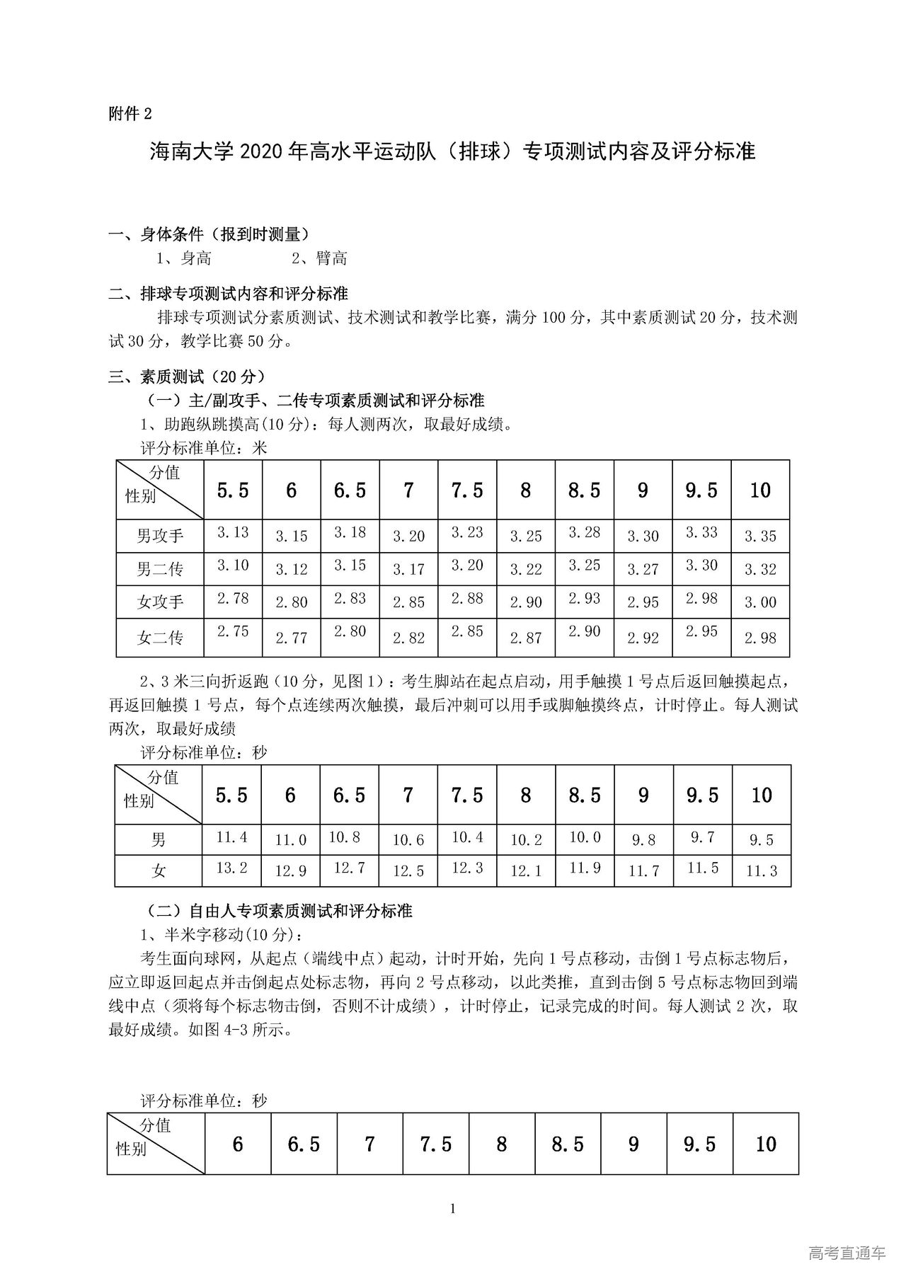
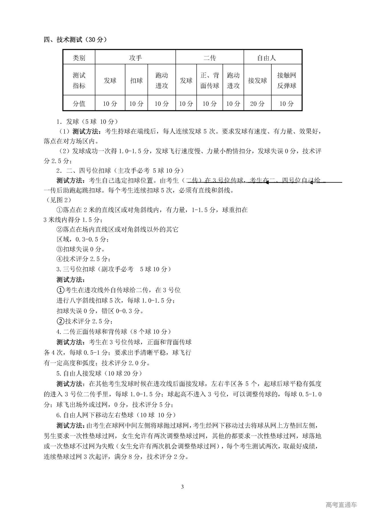
六、专项测试的内容及评分标准
见附件1、2、3、4。
七、测试成绩公布和合格证发放说明
3月15日后在海南大学招生信息网http://www.hainu.edu.cn/zhaosheng/公布测试成绩,考生自行查询。
学校根据专项测试成绩、运动队建设需要、运动员证书等级,择优确定测试合格考生名单(合格考生人数不超过计划数2倍),合格名单在学校招生信息网先公示,经公示无异议名单上传到阳光高考平台http://gaokao.chsi.com.cn/,经各省招办审核,最终合格考生名单以阳光高考平台公布为准,并于6月10日前在学校网报系统打印高水平运动队专项测试合格证。
八、录取原则
1.录取考生须获得我校专项测试合格证书,并经所在省级招办和教育部阳光高考平台公示;
2.拟填报我校志愿的合格考生,将拟就读专业志愿名称(一个专业志愿)、联系电话、科类写在身份证复印件上,签字并拍照,于4月20日前将照片(照片上有身份证复印件、专业名称、科类、联系电话、考生签字)发邮件到zsjycks hainu.edu.cn,邮件主题设置为“项目名称+姓名”,并在邮件中写明:省份、科类(文科、理科或综合改革),学校根据考生填报专业情况安排专业招生计划。在高考成绩出来后,6月25日前将高考投档成绩和填报我校志愿表页面拍照后发邮件到zsjycks hainu.edu.cn,学校收到邮件后,将《海南大学录取高水平运动队协议书》发回考生邮箱,考生下载协议书、打印并填写好后传真到0898-66260171,或拍照后发邮件到zsjycks hainu.edu.cn。如因考生没有发送拟填报专业志愿、高考投档成绩、填报我校志愿表邮件或没有发回协议书等情况而未能被录取的,责任由考生自负。
3.文化课单独考试要求:
具有国家一级运动员(含一级)以上证书,专项测试成绩突出,参加由国家体育总局统一组织的运动训练、武术与民族传统体育专业单独招生文化课考试,达到我校划定的文化课合格线,予以录取。文化课单独考试网上报名和考试时间请登录“中国运动文化教育网”(http://www.ydyeducation.com)或“体教联盟”手机APP查询。
4.文化课统一考试要求:
(1)参加普通高等学校招生统一考试文化成绩达到考生所在省份本科第二批次录取控制分数线(高考改革和合并批次省份文化成绩要求,以生源省份相关规定为准);
(2)少数经我校专家评审委员会认定体育专项测试成绩特别突出,确有培养前途的考生,参加普通高等学校招生统一考试文化成绩达到考生所在省本科第二批次录取控制分数线的65%。
5.文化课成绩达到要求后,按照考生专项测试成绩,从高分到低分录取;
6.建筑学、土木工程、工程管理专业要求高考数学成绩达到数学满分的50%,建筑学专业进校时将进行绘画测试,测试不合格的要转入别的专业;
7.被我校录取的高水平运动员,进校后根据考生专业志愿,按照学校有关规定可申请调整专业一次。
8.凡发现报考材料弄虚作假、在专项测试过程中有作弊行为的考生,将取消考试资格、录取资格或入学资格;
9.按照教育部相关要求,学校将对测试过程进行全程录像,录取新生入学后将进行入学资格复查和专项复测,对于专项复测和入学资格复查不合格或弄虚作假考生,按有关规定处理。
九、专项测试工作组织机构和监督机制
学校分别成立高水平运动队招生专项测试工作领导小组、专项测试监察组和高水平运动队专家评审委员会。专项测试工作领导小组由分管校长和相关职能部门负责人组成,负责领导和管理高水平运动队招生专项测试工作;专家评审委员会负责制定测试标准、测试程序和专项测试成绩特别突出考生资格认定等工作;专项测试监察组由省有关部门负责人和学校纪检办公室负责人等人员组成,负责全程监督专项测试工作,同时设立专项测试监督电话和邮箱,接受社会监督。
监督电话:0898-66837280,监督邮箱jiwei hainu.edu.cn
十、考生资格、往年录取信息、当年录取结果、考生咨询等公布和咨询方式
海南大学网址:http://www.hainu.edu.cn/
海南大学招生信息网:http://www.hainu.edu.cn/zhaosheng/
海南大学招生与就业处:0898-66266469(招生录取咨询),66260171(传真)
E-mail:zsjycks hainu.edu.cn
通讯地址:海南省海口市美兰区人民大道58号海南大学招生与就业处(邮编:570228)
海南大学体育学院:专项测试咨询电话:0898-66187942(罗老师),手机:13976398148罗老师、66279235(梁老师)
http://www.hainu.edu.cn/tiyu/
十一、其他事宜
1.学生完成学校培养方案规定的内容,符合毕业条件者,颁发海南大学本科毕业证书;符合学位授予条件者,颁发海南大学学士学位证书;
2.收费标准:学费4100-4600元/学年,住宿费600-1200元/学年,收费标准如有变动,以新规定为准;
3.高水平运动队考生入学后须按照协议履行义务,参加学校组织的日常训练和体育比赛,无故不参加训练和比赛者,将按照学校有关规定处理;
4.本简章根据教育部教育司[2019]10号《关于做好2020年普通高等学校部分特殊类型招生通知的通知》等相关文件制定,由海南大学招生与就业处负责解释,若国家招生政策有所调整,则以教育部最新公布的政策为准。
学校简介:
海南大学是由原华南热带农业大学(创建于1958年)与原海南大学(创建于1983年)于2007年8月合并组建而成的省属重点综合性大学,是海南省人民政府与教育部、财政部共建高校。2008年12月经国家批准成为“211工程”重点建设高校,2017年10月经国家批准成为“双一流”学科建设高校。学校面向全国31个省(自治区、直辖市)和香港、澳门、台湾在一本批次招生。
学校现有海甸、儋州和城西三个校区,校园占地面积5160多亩。海甸主校区滨海抱湖,海水入湖,湖海交融,椰风海韵,是治学求知的理想之地。
学校现有学科涵盖哲学、经济学、法学、文学、理学、农学、工学、管理学、艺术学、医学等十大门类,20个学院(部),3个国家重点学科(含1个培育学科);2个博士后科研流动站,10个一级学科博士点,32个一级学科硕士点,15个专业学位点,91个本科招生专业;拥有1个国家重点实验室,1个国家重点实验室培育基地,16个国家级教学质量工程项目,1个国家级实验教学示范中心,2个国家级教学团队,8个国家级特色专业,2门国家级精品课程,1门国家级双语教学示范课程,2个全国专业技术人才先进集体。
学校现有教职工3700余人,其中专任教师2070余人,高级职称教师1200余人,双聘院士3人,国家“千人计划”入选者3人,教育部“长江学者”特聘教授1人,“国家杰出青年科学基金”获得者1人,国家教学名师1人,中国科学院“百人计划”入选者1人,全国杰出专业技术人才1人,“百千万人才工程”国家级人选10人,享受国务院政府特殊津贴专家31人,教育部“跨世纪优秀人才支持计划”人选7人。
学校现有全日制在校生37000余人,其中普通本科生33000余人,硕士研究生3600余人,博士研究生200余人。有国际学生400余人。
学校与境外30余个国家和地区的160余所知名高校建立了全方位、多层次、实质性的校际合作关系,与境内外10家机构开展合作,实施校际交换学生项目和中外人才培养合作项目(包括“1+2+1”、“2+2”、“2+1+1”、“3+1+1”、“2+2+1”等项目)以及学生海外高技能培训、专业实习、假期研修、暑期带薪实习、“双一流”留学项目。每年选派学生前往美国、英国、法国、加拿大、新加坡、马来西亚、俄罗斯、日本、韩国等国家及港澳台地区的高校学习深造。
学校大力实施教学质量工程,注重为优秀学生脱颖而出创造条件,采取开设文理科实验班、冬季小学期、与天津大学联合办学、与境外高校开展交换生项目、中外人才培养合作项目(含“1+2+1”、“2+2”、“2+1+1”等)、出国带薪专业实习和非专业实习项目等多种办学举措,专门建立大学生创新院,为学生自主创新活动提供广阔的平台,全面提高人才培养质量。
学校坚持“突出特色、重点建设、全面发展”的原则,突出“热带、海洋、旅游、特区”四大特色,顺应形势的发展变化和高等教育改革发展的潮流,牢牢抓住“一带一路”、海洋强国、海南国际旅游岛建设、海南建设自由贸易港、全岛建设自由贸易试验区等机遇,加快推进学校转型升级和“双一流”建设步伐,实现内涵式发展,努力在“世界一流学科”建设、“部省合建”等重点支持建设中,把学校建设成为高质量人才培养基地、高水平科学研究基地、高层次社会服务基地和高品位文化传承创新基地和高规格国际合作交流基地,把学校建设成为特色鲜明、国内一流、国际知名的综合性研究型大学。
学校高水平运动队简介:
海南大学于2005年成立高水平运动队,2006年以来,经教育部批准面向全国招收篮球、排球、田径、足球高水平运动员。海南大学高水平运动队由学校体育学院负责训练和管理,体育学院现有教职工77人,其中教授18人,副教授21人,具有硕士、博士学位的教师21人,博士后1名。学校有完善的体育场地设施满足高水平运动队训练,多年来四支高水平运动队取得较好成绩,2018年海南省大学生篮球锦标赛专业组男子组第三名,2019年海南省大学生篮球锦标赛专业组女子组第一名,近几年均代表海南省大学生参加CBUA中国大学生篮球联赛。2019年海南省大学生排球锦标赛女子专业组第一名和男子专业组第二名,2018年第十四届中国大学生沙滩排球锦标赛阳光组男子第一名,2017年第十三届全国大学生沙滩排球锦标赛男子普通组冠军。田径队多次荣获海南省大中专学生田径运动会冠军,获第十二届全国大学生田径锦标赛男子乙组800米冠军及标枪冠军。2017年海南省沙滩足球挑战赛第一名,2018年海南省大学生男子校园足球联赛第二名,2019海南省青少年足球赛高校组冠军。
学校所在省份和城市简介:
海南省是热带海岛省份,人口925万,岛上热带雨林茂密,海水清澈蔚蓝,四季如春,年平均气温23.8°C,自然生态环境良好,有配套齐全的衣、食、住、行、育、乐、购等度假设施。海南省陆地(主要包括海南岛和西沙群岛、中沙群岛、南沙群岛)总面积3.54万平方公里,海域面积约200万平方公里,是中国国土面积(含海域)第一大省。1988年4月13日,海南省和海南经济特区正式成立,海南经济特区是中国最大的,也是唯一的省级经济特区。2018年4月13日,党中央决定支持海南全岛建设自由贸易试验区,支持海南逐步探索、稳步推进中国特色自由贸易港建设,分步骤、分阶段建立自由贸易港政策和制度体系。在人才方面,支持海南开展国际人才管理改革试点,允许外籍和港澳台地区技术技能人员按规定在海南就业、永久居留。
海口市,别称“椰城”,是海南省省会城市,国家“一带一路”战略支点城市,是海南省政治、经济、科技、文化中心和最大的交通枢纽。海口是一座富有海滨自然旖旎风光的南方滨海城市,全市总面积3145.93平方公里,其中,陆地面积2284.49平方公里,海域面积861.44平方公里。截至2017年末,全市常住人口227.21万人,户籍人口171.05万人。海口气候舒适宜人,生态环境一流,常年位居全国169个地级及以上城市空气质量排名榜单之首,城市绿化覆盖率达43.5%,被世界卫生组织选定为中国第一个“世界健康城市”试点地。海口拥有“中国魅力城市”、“中国最具幸福感城市”、“中国优秀旅游城市”、“中国休闲美食名城”、“国家环境保护模范城市”、“国家卫生城市”、“国家园林城市”、“国家历史文化名城”、“全国文明城市”、“全国双拥模范城市”、“最具创新力国际会展城市”等荣誉称号,荣获由住建部颁发的年度“中国人居环境奖”,2017年入选“中国最具投资潜力城市50强”。2018年6月3日,海南省设立海口江东新区,将其作为建设中国(海南)自由贸易试验区的重点先行区域。






















