广东水利电力职业技术学院2021年自主招生(面向中职生)简章
为了保证学校自主招生试点工作顺利进行,切实维护学校和考生的合法权益,根据《广东省教育厅关于做好2021年高等职业院校自主招生工作的通知》(粤教考函【2021】8号)要求,结合学校实际工作情况,特制定我校2021年自主招生招生简章。
一、指导思想
通过实行“学校组织考试考核,自主择优录取”的方式,实施招生“阳光工程”,择优选拔适合在高职院校相关专业学习、在某些方面具有突出特长或综合素质优秀的人才。选拔录取工作遵循“公平竞争、公正选拔、公开程序,德智体美全面考核、综合评价、择优录取”的原则,在广东省招生办公室的指导下开展我校2021年自主招生工作。
二、招生专业和招生计划
2021年学校自主招生招收中职生专业5个,计划为290人,各专业招生计划及要求如下表:
三、招生范围及报名条件
1.符合广东省普通高等学校统一招生考试报名资格的应、往届中职(含中专、职中、技校)毕业生。
2.由于考试涵盖专业部分相关基础知识,建议考生中职阶段所学专业与我校招生专业相关,本年度对考生的技能证书不做要求,详细情况请查阅广东水利电力职业技术学院2021年自主招生面向中职毕业生招生计划表。
四、报名程序和时间安排
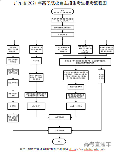
1、4月28日至5月1日:自主招生接受网上报名,考生在规定时间内根据《广东省教育厅关于做好2021年高等职业院校自主招生工作的通知》(粤教考函【2021】8号)报考流程图在网上报名系统(https://pg.eeagd.com.cn/gzks)报名及填报志愿,根据系统指引上传相关证明材料后等待报考院校资格审核。
考生可根据本人报考条件在以下考核方式中选择一种进行报考:
①文化基础+职业技能(面向中职毕业生)
②高职专业学院试点班
③职业技能大赛获奖免试生
(备注:中职毕业根据我校招生专业类型和本人报考条件填报1个类型中的1个专业志愿。)
2、5月4日前:完成考生资格审核工作并公布获取报考资格考生名单。
3、5月9日前:所有获得报考资格的考生根据我校要求网上交纳考试费(缴费方式将另行通知)。未在5月9日前完成网上缴费的考生视为自动放弃报考资格。
4、5月12日前:登录报名系统打印准考证,届时请各位考生务必仔细阅读考试要求。
5、5月15日:进行自主招生综合文化、专业理论测试、技能测试考试。
6、5月20日前:公布成绩及拟录取名单,拟录取考生名单在学校招生网站公示后报广东省招生办公室审核备案,办理相关录取手续。
7、8月:学校统一发放录取通知书。
上述时间安排及相关事项以我校的招生信息网和水电学院招生办微信公众号公式为准,请考生随时关注。
五、考试形式
中职毕业生实行“文化基础(含综合文化知识和专业综合理论)+职业技能”的考核方式,为了更好地保证考试公平公正,均采取线下考核方式,考试时间地点以准考证上为准。文化基础知识和专业综合理论、职业技能考核的权重比例为4:3:3。中职考生入学测试总分满分值为500分,其中文化基础考试满分值为200分,专业综合理论考试满分值为150分,职业技能考核满分值为150分。
对在报名和考试过程中有弄虚作假或其他违纪违规行为的考生,按教育部令第18号《国家教育考试违规处理办法》处理。考生的违规情况将报广东省招生办公室,记入高考诚信电子档案。
六、其他
(一)根据《教育部关于积极推进高等职业教育考试招生制度改革的指导意见》(教学函〔2013〕3号)等文件精神,在省级(含)以上行政部门主办的职业技能大赛获相关赛项三等奖及以上奖项的学生,经本校核实资格、公示无异议后,符合相关要求的,可免试录取。
(二)学校录取考生的体检标准按照教育部、卫生部、中国残疾人联合会颁布的《普通高等学校招生体检工作指导意见》(教学〔2003〕3号)和《教育部办公厅卫生部办公厅关于普通高等学校招生学生入学身体检查取消乙肝项目检测有关问题的通知》(教学厅〔2010〕2号)的有关规定执行。
(三)在拟录取公示过程中若有学生自愿放弃录取,将往后续考生增补,录满为止。
(四)信息发布。所有关于自主招生的信息都通过“学校招生信息网”和“水电学院招生办微信公众平台”发布。
七、招生咨询及联系方式
负责部门:广东水利电力职业技术学院招生办
从化校区地址:广州市从化区江埔街环市东路767号水电中心一楼服务大厅
招生热线电话:020-87993480、87993486、87993831
天河校区地址:广州市天河区天寿路122号图书馆903
招生热线电话:020-38490923、38490704
学院招生信息网:http://zs.gdsdxy.edu.cn/

