根据《省教育厅关于做好2022年五年一贯制高职(高师)“专转本”工作的通知》(苏教学函[2022]4号)文件精神,为了做好盐城工学院2022年选拔优秀五年一贯制高职学生转本科学习(以下简称“专转本”)的工作,本着公平、公正、公开的招生工作原则,制定本简章。
一、学校全称及招生代码
盐城工学院(招生代码:1361)
二、选拔对象
(一)列入省普通招生计划、经市招生部门按规定程序正式录取在本省各类学校的五年一贯制高职的五年级在籍注册学生,经所在学校按要求推荐,均可参加普通高校“专转本”选拔。
(二)五年一贯制高职四、五年级从江苏省应征入伍,退役复学后五年级在校学生,及五年一贯制高职毕业当年从江苏省应征入伍,退役一年内的毕业生,经有关单位严格按照规定的标准和程序审核后可参加相关高校的退役大学生士兵免试“专转本”招生。
三、报名条件
(一)思想品德好,遵纪守法。
(二)所学专业符合我校公布的专科阶段所学专业要求。
(三)修完学校教育教学计划规定内容,达到毕业要求,能正常毕业。
四、招生专业及计划
盐城工学院2022年面向五年一贯制高职“专转本”招生类型分为普通类和退役大学生士兵类。
1.普通类招生计划共计150人,分别为汉语言文学37人、酒店管理38人、计算机科学与技术37人、化学工程与工艺38人。
2.退役大学生士兵类招生计划共计8人,分别为汉语言文学2人、酒店管理2人、计算机科学与技术2人、化学工程与工艺2人。
相关事项要求见附件。
五、报名及审核
(一)报名时间:2022年3月11日至3月17日
(二)程序
1.推荐学校负责公布通知,组织报名工作;学生登录省教育考试院的报名系统报名。
2.在考生志愿报名的基础上,经班主任推荐,系部初审后上报推荐学校,由推荐学校审定推荐名单。
3.推荐学校确定推荐名单后,在学校官网公示五天。
4.推荐学校将确认公示无异议的学生信息报送我校。
(三)报名
对照《普通高等学校高等职业教育(专科)专业目录(2015)》,符合报名条件的五年一贯制高职学生采用网上报名,学生登录“江苏省五年一贯制专转本报名系统”,网址:https://wnzzzb.jseea.cn/,进行网上报名。报名流程详见网站说明。考生须对报考信息的真实性和准确性负责,如因考生本人填报及核对有误而对录取产生的不利影响,由考生本人负责。每名学生只能填报一所本科院校的相关专业及是否服从志愿。
(四)审核
推荐学校负责审核报名学生的资格,并汇总报名学生信息。推荐学校于3月25日前将推荐报名汇总表(须盖学校公章)报送我校。
六、考试或考查内容
(一)普通类考试科目
考试科目共三门,分别为:
英语:为省统考科目,上午8:30-10:00,满分100分,考试时间为90分钟;
专业科目一:上午10:30-12:00,满分100分,考试时间为90分钟;
专业科目二:下午13:30-15:00,满分100分,考试时间为90分钟。
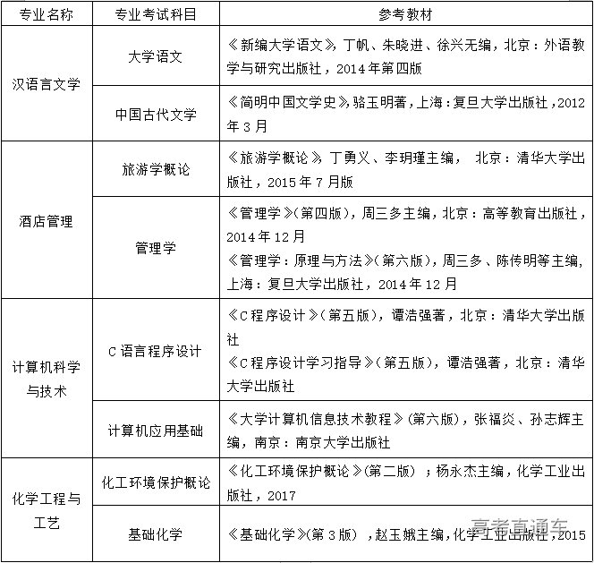
相关专业的考试科目及参考教材见下表:
(二)符合报名条件的退役大学生士兵可免于参加文化课考试,但须参加由我校组织的职业技能综合考查,考查科目一门,满分100分,考查时间为90分钟。相关专业的综合考查科目及参考教材见下表:
注:退役大学生士兵报考专业报名人数不足计划数时,不再组织职业技能综合考查,直接录取。
(三)考试或考查报到时间
考生携带准考证(考前三天登录报名系统自行打印)、身份证、苏康码、48小时核酸检测阴性证明、健康应试承诺书于2022年4月16日(星期六)13:30-18:00至我校希望大道校区大学生活动中心学生事务服务大厅办理报到手续,并缴纳考试费(详情请考前三天登陆我校本科生招生网查看考生须知)。
(四)考试或考查时间:4月17日(星期日)
(五)收费标准
根据省物价部门核定的标准,每位考生报名费10元,统考费每科45元,参加考试的学生每人共交纳考试费145元。退役大学生士兵需交纳报名费10元。
七、录取
(一)录取工作按照“学校负责、省教育考试院监督”的录取体制进行,在我校本科生招生领导小组的领导下进行。省教育厅统一划定英语最低录取分数线后,我校按考试累计总分从高到低顺序确定拟录取考生名单,按照规定时间报省教育考试院,经省教育厅审核后确定录取名单,我校发录取通知书。
(二)退役大学生士兵须参加由我校组织的职业技能综合考查,依据考查结果,结合考生志愿、在校期间成绩、服役期间表现等情况,综合评价,择优录取。如考生未达到我校录取条件且服从调剂的,由省教育考试院安排接收院校。
八、政策性录取
(一)学生在校期间参加教育行政部门组织的专业技能大赛,全国比赛前二十名或二等奖及以上获得者、省级比赛前十名或一等奖获得者,同分情况下我校根据获奖等级优先录取。其中,获2021年、2022年职业院校技能大赛高职组省赛一等奖或国赛二等奖以上学生如考生未达到我校录取条件且服从调剂的,由省教育考试院安排其他接收院校直接录取。
(二)退役大学生士兵在服役期间荣立个人三等功及以上奖励的免于考查,报名后由接收院校直接录取。
(三)五年一贯制高职四、五年级荣获省级教育行政部门授予的三好学生、优秀学生干部荣誉称号的退役大学生士兵加10分投档。推荐学校须向我校提交审核通过的学生获奖证书和加盖学校印章的相关文件复印件。
九、转入和培养
(一)省教育厅对录取结果进行审核和注册,并办理相关学籍变更手续。
(二)“专转本”新生凭专科毕业证书和录取通知书等材料到我校办理入学手续,未取得专科毕业证书的“专转本”学生,不得办理入学手续。“专转本”学生统一转入本科三年级学习。
(三)“专转本”学生学费与我校同专业学生实行相同标准。
(四)我校根据五年一贯制生源情况和职业技能人才培养特点,确定培养目标和培养要求,做到单独组建班级,制定和实施教学计划、单独组织教学、单独进行教学评价,确保人才培养质量。
十、学籍管理与就业
(一)“专转本”学生,由推荐院校和我校按照学籍管理的有关规定办理转出和接收手续。
(二)“专转本”学生不得转专业和转学。
(三)“专转本”学生除国家和省有明确规定的,享受与转入学校本科生同等待遇。“专转本”学生毕业证书内容按照国家规定填写。符合学士学位授予条件者,授予盐城工学院学士学位证书。
(四)“专转本”学生毕业时,按国家有关本科毕业生的就业政策执行。
十一、联系方式
招生联系部门:盐城工学院招生与就业创业指导处
学校办学地址:盐城市希望大道中路1号 邮编:224051
招生咨询电话:0515-88298060
本科招生信息网:http://zjb.ycit.cn
十二、其他
(一)我校未委托其他任何机构或个人进行五年一贯制高职“专转本”选拔录取工作,请不要相信任何中介信息。若发现以我校名义进行非法咨询、辅导、招生等活动的中介或个人,我校保留依法追究其责任的权利。
(二)由于疫情防控的需要,请各推荐院校及考生严格按照省教育厅、省考试院要求严格做好相关防疫防控工作。
(三)本招生简章由盐城工学院招生与就业创业指导处负责解释。


