广东工业大学是经教育部批准具有试点举办高水平运动队资格的高校,布点项目为篮球、足球、乒乓球、网球。我校男子篮球队获得中国大学生篮球超级联赛三届全国总冠军和CUBA两届“东南赛区冠军”,女子篮球队多次获得省联赛冠军,足球队连续三年获得广东省“省长杯”足球联赛(大学组)冠军,足球甲组获2018-2019CUFA校园组全国冠军,乒乓球近几年参加全国大学生锦标赛多次获得团体前三及单打冠军,网球队也获得省赛季军。为了保持学校竞技体育的持续发展,选拔高水平学生运动员,培养德、智、体、美、劳全面发展的人才,丰富校园文化生活,2021年我校将继续招收高水平运动员。
一、招生计划与招生项目
2021年我校高水平运动队招生计划严格执行教育部的有关规定,总规模控制在我校上一年度普通本科招生计划总数的1%以内。各项目计划分配如下:
广东工业大学2021年高水平运动队各项目招生计划
项目 | 计划 | 总数 | ||
文化课单独考试 | 二本线65% | 二本线 | ||
男子篮球 | 0-5 | 0-5 | ||
女子篮球 | 0-1 | 0-4 | 0-5 | |
男子足球 | 0-4 | 0-3 | 0-2 | 0-9 |
男子乒乓球 | 0-3 | 0-4 | 0-10 | 0-17 |
女子乒乓球 | 0-2 | 0-4 | 0-10 | 0-16 |
男子网球 | 0-5 | 0-8 | 0-13 | |
女子网球 | 0-3 | 0-8 | 0-11 | |
合计 | 15 | 23 | 38 | 76 |
注:
1.计划总数以教育部最后批复确认为准;
2.坚持宁缺勿滥,择优录取的原则,根据实际生源及测试情况可调整各项目招生人数;
3.招生生源省份(我校上一年度有普通类招生计划的省份):重庆、河北、河南、黑龙江、湖南、安徽、山东、江西、广西、山西、陕西、福建、贵州、广东、西藏、四川、宁夏、海南;
4.招生专业:工商管理、国际经济与贸易、经济学,具体以生源省(市、自治区)招生部门公布的专业目录为准;
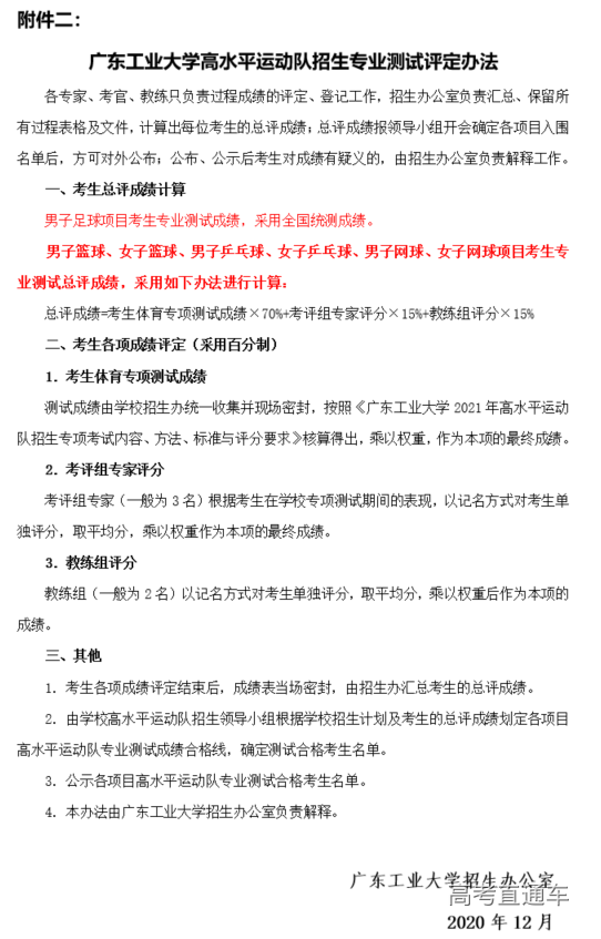
5、我校高水平运动队男子足球项目测试采用国家体育总局组织的全国统考方式,男子篮球、女子篮球、男子乒乓球、女子乒乓球、男子网球、女子网球项目测试采用我校组织的校考方式;
6、2021年我校高水平运动队男子足球项目不设守门员招生计划。
二、报考条件及要求
(一)符合全国普通高等学校年度招生工作规定的报考条件,并取得高考报名资格,符合全国大学生比赛参赛资格。
(二)凡以同等学力报考的学生必须提供与高级中等教育相当的学习证明和成绩单,由省级教育行政部门协助我校对其资格进行认定,未经资格认定者不得报考。
(三)文化课优惠分值报名要求:
报考文化课单独考试的考生,必须获得国家一级运动员(含)以上证书,并参加由国家体育总局统一组织的运动训练、武术与民族传统体育专业单独招生文化课考试。
报考二本线65%及二本线的考生,必须获得国家二级运动员(含)以上证书,并在其户口所在地参加普通高等学校招生全国统一考试。
(四)考生运动员技术等级证书中的运动项目应与报考的运动项目一致(原则上运动小项也应对应一致;其中足球仅限指11人制室外足球项目、篮球仅限指5人制篮球项目)。
(五)以集体项目(含男子篮球、女子篮球、男子足球)比赛成绩报名的考生须提供相应比赛中为主力队员的证明,证明材料模板见附件一。
(六)在符合以上基础条件的前提下,各项目的报名还须具备相应的具体条件为:
1.男子篮球、女子篮球,具备以下条件之一:
(1)高级中等教育学校毕业,获得国家二级运动员(含)以上证书且高中阶段在省级(含)以上比赛(仅限指5人制篮球项目)中获得前六名的主力队员;
(2)具有高级中等教育同等学力,获得国家一级运动员(含)以上证书者,或近三年内在全国(或国际)比赛(仅限指5人制篮球项目)中获得前八名的主力队员。
注:篮球项目不接受在国家体育总局或中国篮球协会注册过的运动员报名,也不接受曾参加全国U19、U21青年联赛、全国俱乐部青年联赛、WCBA联赛、NBL联赛、CBA联赛的运动员报名。
2.男子足球,具备以下条件之一:
(1)高级中等教育学校毕业,获得国家二级运动员(含)以上证书且高中阶段在省级比赛(仅限指11人制室外足球项目)中获得前三或在国家级(含)以上比赛(仅限指11人制室外足球项目)中获得前六名的主力队员;
(2)具有高级中等教育同等学力,获得国家一级运动员(含)以上证书者,或近三年内在全国(或国际)比赛(仅限指11人制室外足球项目)中获得前八名的主力队员。
注:足球项目不接受参加(报名)过中国足球超级联赛、中国足球甲、乙级联赛及上述赛事的预备队联赛及预赛的运动员报名。
3.男子乒乓球、女子乒乓球,具备以下条件之一:
(1)高级中等教育学校毕业,获得国家二级运动员(含)以上证书且高中阶段在省级(含)以上比赛中获得个人项目(含双打)前三名者;
(2)具有高级中等教育同等学力,获得国家一级运动员(含)以上证书者。
注:女子乒乓球项目不接受参加(含注册、报名和参赛)过中国超级俱乐部联赛、中国乒乓球俱乐部甲A比赛及全国乒乓球锦标赛(决赛)、全运会(预赛及决赛)的运动员报名。
4.男子网球、女子网球,具备以下条件之一:
(1)高级中等教育学校毕业,获得国家二级运动员(含)以上证书且高中阶段在省级(含)以上比赛中获得个人项目(含双打)前三名者;
(2)具有高级中等教育同等学力,获得国家一级运动员(含)以上证书者。
三、报名流程
1.网上报名
(1)报名时间:即日起至2021年1月12日;
(2)报名方法:登录我校招生办公室网站,进入高水平运动员报名系统填写报名信息,按要求上传相关证明材料,提交后打印报名表。
(建议采用电脑端360浏览器或火狐浏览器注册登录)
特别说明:未确认提交者,请保存草稿,并在2021年1月12日24:00前提交,超时系统自动拦截;一旦提交,不得修改。
需上传的材料如下:
① 运动等级证书扫描件;
② 国家体育总局网站“运动员技术等级综合管理系统”的查询结果截图;
③ 符合报名条件的比赛获奖证书、比赛秩序册和成绩册扫描件(三者必须为同一比赛的相关材料;秩序册与成绩册只需上传封面及本人页,并将本人姓名标出;如有多次获奖均符合条件,仅提供其中一次即可);
④ 学历证明:应届毕业生(未发毕业证者)学校出具的证明件扫描件;往届生的毕业证书扫描件;
⑤ 有效期内的身份证件扫描件(正反面);
⑥ 2021年高考准考证扫描件(未领取高考准考证的考生可提供高考报名系统报名截图);
⑦ 集体项目(含男子篮球、女子篮球、男子足球)主力队员的盖章证明扫描件。
温馨提示:同一证明项目,涉及多页面材料上传的,可编辑成PDF或放到同一WORD文档中上传。
2.书面报名
考生在完成网上报名后,还须邮寄以下纸质版报名材料:
① 《广东工业大学2021年高水平运动员申请表》(网上报名提交后打印,需考生本人签名,所在学校(单位)加盖公章,请确保手机号码正确、有效);
② 考生本人近期彩色免冠小1寸照片2张(在相片背面写上姓名及报考项目);
以上材料须于2021年1月13日前(以寄出日期为准)使用EMS或顺丰快递至我校招生办公室(地址:广东省广州市大学城外环西路100号广东工业大学行政楼328室招生办公室,收件人:邓老师,联系电话:020-39322681,务必注明“高水平运动队报名材料+报名项目”),逾期不予受理。
注:仅网上报名,未按要求邮寄纸质申请材料者不予初审。
四、资格初审
我校对考生材料进行初审,初审合格的考生方可参加我校现场资格复审及高水平运动员体育专项测试。考生可通过我校招生办公室网站公告栏查阅初审结果。
查询日期:2021年1月20日前
五、资格复审
所有通过初审的考生均须来校报到,接受现场资格复审。现场复审具体安排如下:
(一)时间:2021年3月12日
(二)地点:广东工业大学大学城校区体育部
(三)须携带的材料及办理事项:
1.身份证原件;
2.运动员等级证书原件;
3.符合报名条件的比赛获奖证书、比赛秩序册和成绩册原件(三者必须为同一比赛的相关材料);
4.考生购买测试期间的个人“人身意外伤害保险”保险单据原件;
5.报考“文化课单独考试”优惠分值的考生,需提供在“体育招生系统”注册成功截图,详见下方第七条第(二)点说明;
6.缴纳报名测试费200元/人;
7.签订“同意接受兴奋剂检查和不使用兴奋剂的承诺书”,拒不签订承诺书或拒绝接受兴奋剂检查的考生,视为主动放弃考试资格;
8.签订“广东工业大学2021年高水平运动队招生专业测试风险知情书”;
9.办理准考证。
注:(1)没有来校参加复审的,视为放弃报名资格;
(2)缺少原件或者没有通过现场审核确认的,校考项目的考生不予参加专项测试;
(3)以上4、6、8、9项,足球项目考生无须办理;我校将于2021年3月15日前公布男子足球复审合格考生名单,不在名单内的考生,我校将不予录取。
六、专业测试
男子足球项目:根据教育部相关文件规定,2021年我校不组织足球项目专业测试,考生须按要求参加足球项目全国统测。
男子篮球、女子篮球、男子乒乓球、女子乒乓球、男子网球、女子网球项目:考生须参加我校组织的专业测试,具体安排如下:
(一)测试时间:2021年3月13日;如遇极端天气等特殊情况,测试时间将顺延1天
(二)测试地点:广东工业大学大学城校区相应项目测试场地(如有调整将另行通知)
(三)测试内容
1.篮球:四线折返跑、三角滑步、一分钟投篮、全场运球传接投篮、实战综合能力(全场比赛);
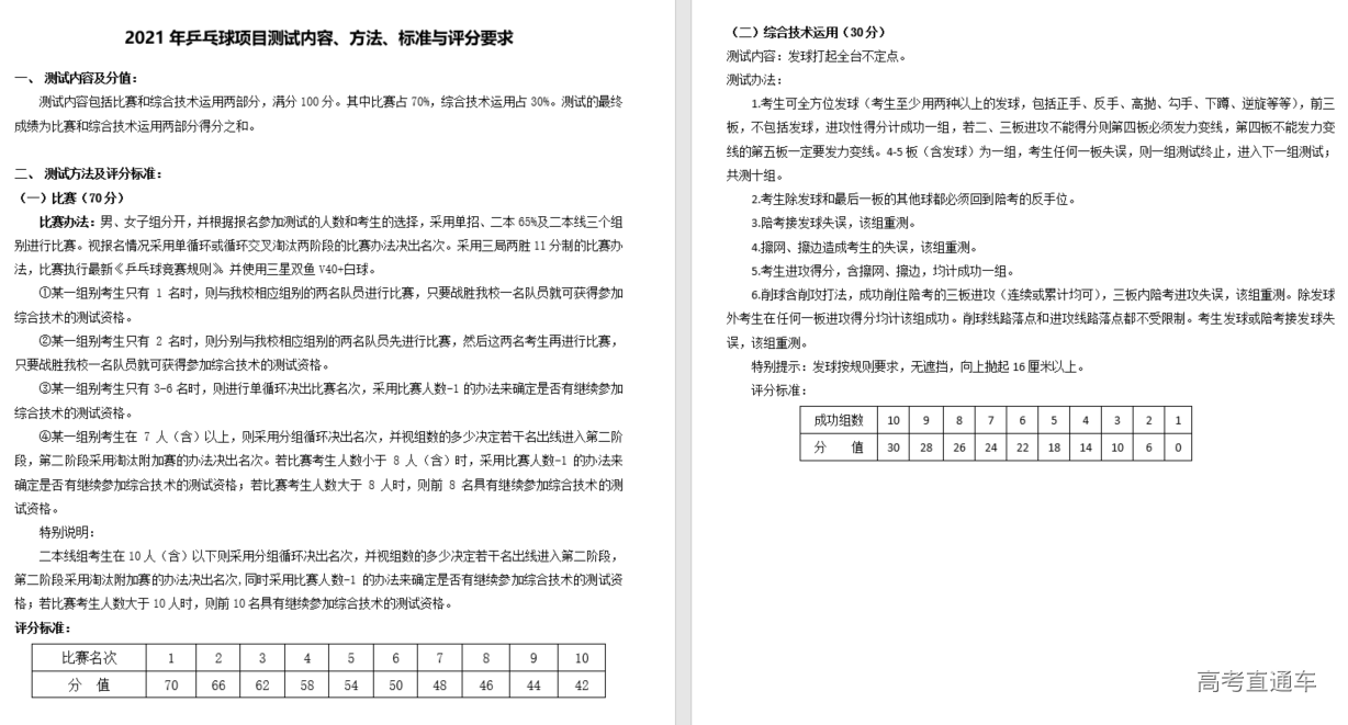
2.乒乓球:实战综合能力(比赛)、综合技术运用;
3.网球:实战综合能力(比赛)、专项素质测试(扇形移动跑)。
(四)专业测试总评成绩组成
专业测试总评成绩=考生体育专项测试成绩×70%+考评组专家评分×15%+教练组评分×15%
七、文化考试
文化考试分为统考、单独考试两种形式。
(一)统考。符合教育部规定的统考招生条件的考生,参加其户口所在地省级招办统一组织的高考报名并参加普通高校招生全国统一考试。
(二)单独考试。凡符合我校高水平运动队报名条件且获得一级运动员、运动健将、国际健将称号之一,并报考我校“文化课单独考试”类的考生,应统一在“中国运动文化教育网”(www.ydyeducation.com)或“体教联盟APP”中“普通高等学校运动训练、武术与民族传统体育专业招生系统”(以下简称“体育招生系统”)进行注册(验证考生报名资格)并报名,报考志愿为广东工业大学,具体时间:
注册时间为2021年2月1日至3月1日12:00;
报名时间为2021年3月1日至3月10日12:00;
考试时间为2021年4月17日至4月18日,文化考试科目为语文、数学、政治、英语四科,每科满分为150分,四科满分为600分,使用国家通用语言文字作答,考生应根据考试时间和地点参加考试,有关要求和流程以国家体育总局和考试承办单位的相关规定为准。
八、专业测试合格名单公示
学校高水平运动队招生领导小组根据学校招生计划、学校高水平运动队各项目建设的急需程度及考生专业测试成绩确定合格名单。测试合格名单须经考生所在省级招办确认,并经教育部“阳光高考”平台和我校网站https://zsb.gdut.edu.cn/公示无异议后方生效。
注:足球项目合格考生名单,将在足球项目全国统测成绩发布后进行公示。
九、录取政策
获广东工业大学高水平运动队招生专业测试合格资格的考生,必须经过生源地高水平运动员测试并获得通过,在高考录取中可以享受如下优惠政策:
(一)具有国家一级运动员(含)以上证书,专业测试成绩极为突出,须参加国家体育总局统一组织的运动训练、武术与民族传统体育专业单独招生文化课考试,成绩达到教育部规定和我校划定的文化课合格线者,无需参加高考,直接录取。拟录取人数不超过我校2021年高水平运动队招生计划的20%,即不超过15人。
(二)具有国家二级运动员(含)以上证书,专业测试成绩突出、具有较大培养前途者,高考成绩达到其所在省(区、市)本科第二批次录取控制线65%,予以录取。拟录取人数不超过我校2021年高水平运动队招生计划的30%,即不超过23人。
(三)具有国家二级运动员(含)以上证书,专业测试成绩合格,具有一定培养前途者,高考成绩达到其所在省(区、市)本科第二批次录取控制线,择优予以录取。
注:对于合并本科批次的省份,按照所在省份确定的高水平运动队相关最低录取控制参考分数线执行,具体录取办法按照所在省份的高水平运动队招生管理相关规定执行。
十、相关说明
(一)我校成立高水平运动队招生工作领导小组,具体负责高水平运动队的招生工作。
(二)高考志愿填报后,凡报考我校的公示无异议考生须在第一时间将高考成绩单及高考志愿表电邮至sports@gdut.edu.cn,以便确认,学校不再另行通知。
(三)报考考生及报考考生所在单位应对其提供材料的真实性负责。对在体育专项测试或文化课单独考试中被认定为作弊的学生,以及提供虚假身份证明(或证书)材料取得高水平运动队资格的学生,一经发现并核实,取消其报考或录取资格,并将其考试作弊或材料作假事实通报生源所在地省级招办。已被录取进入我校学习的,我校将取消其学籍。《刑法修正案(九)》已将替考、请人替考等行为列为犯罪行为,此次考试中涉嫌犯罪的,我校将依法移送司法机关处理。
(四)被录取为我校高水平运动队队员的考生入校后,我校将进行体育专项水平和体检复查。复查结果不合格者,按相关规定处理。
(五)凡我校招收的高水平运动队队员入学后必须参加我校组织的运动训练和体育比赛,无故不参加训练和比赛者,将按照学校有关管理规定处理。
十一、监督与实施
高水平运动队招生选拔工作在学校高水平运动队招生工作领导小组的领导和学校纪检监察的全程监督下进行,由学校招生办公室负责具体实施。
十二、其他
如遇疫情等不可抗力因素,学校可根据实际情况调整招生简章,本招生简章由广东工业大学高水平运动队招生领导小组委托广东工业大学招生工作办公室负责解释。对本简章在实施过程中存在疑义者应在简章公布之日起一年内通过咨询或者信访提出,过期不受理。
如教育部有新的规定,以新的文件和精神为准。
咨询电话:020-39322681
信访电话:020-39322692
附件一:《集体项目(含团体项目)主力队员证明》(模版)
附件二:《广东工业大学2021年高水平运动队招生专业测试评定办法》
附件三:《广东工业大学2021年高水平运动队招生专项测试内容、方法、标准与评分要求》





