录取概况:2024年实际录取考生6336人,实际报到6195人(也就是说有141人未报到),实际报到率为97.77%。自主招生2071人,招收本省学生5950人。
录取分数:学校面向全国20个省招生,其中理科招生省份5个,文科招生省份7个。
在广东高考本科批次中,普通类(物理)录取2769人,录取平均分为510.4;最低分为495,为资源环境科学、环境工程、生物技术、生物科学(师范)、食品质量与安全、食品科学与工程6个专业。
普通类(历史)录取1079人,录取平均分为507.8;最低分为499,为投资学、电子商务专业。
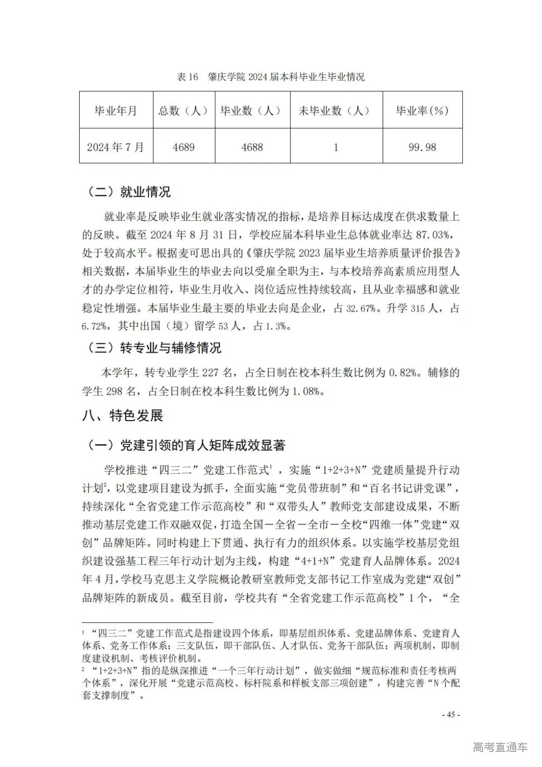
转专业与辅修情况:本学年,转专业学生227名,占全日制在校本科生数比例为0.82%。辅修的学生298名,占比1.08%。
毕业情况:2024年共有本科毕业生4689人,实际毕业人数4688人(1人未正常毕业),毕业率为99.98%,学位授予率为100%。
就业情况:截至2024年8月31日,应届本科毕业生总体就业率达87.03%。
毕业生最主要的毕业去向是企业,占32.67%。升学315人,占6.72%,其中出国(境)留学53人,占1.3%。
具体到各专业来看,去向落实率较高的有:人力资源管理100%、环境设计100%、数学与应用数学99.02%、小学教育98.48%、应用心理学97.14%、工业设计96.55%、音乐学96.5%、制药工程96.43%
去向落实率较低的有:动画37.31%(67人中仅25人落实去向,62.69%未落实去向)、信息与计算科学61.54%、物联网工程68.18%、电子信息科学与技术69.05%、书法学69.23%、投资学70.97%、日语71.93%、通信工程72.5%、园林75.86%
报告全文如下(滑动浏览):
学校主校区(含星湖校区)面积1279亩,拥有21个二级学院,60个本科专业招生,其中国家级特色专业1个、省级重点特色专业13个、省级一流本科专业建设点12个,5个专业通过IEET工程教育专业认证,电子科学与技术、教育学、环境科学与工程3个学科入选省“冲补强”提升计划重点建设学科,汉语言文学专业和化学专业通过第二级师范类专业认证。
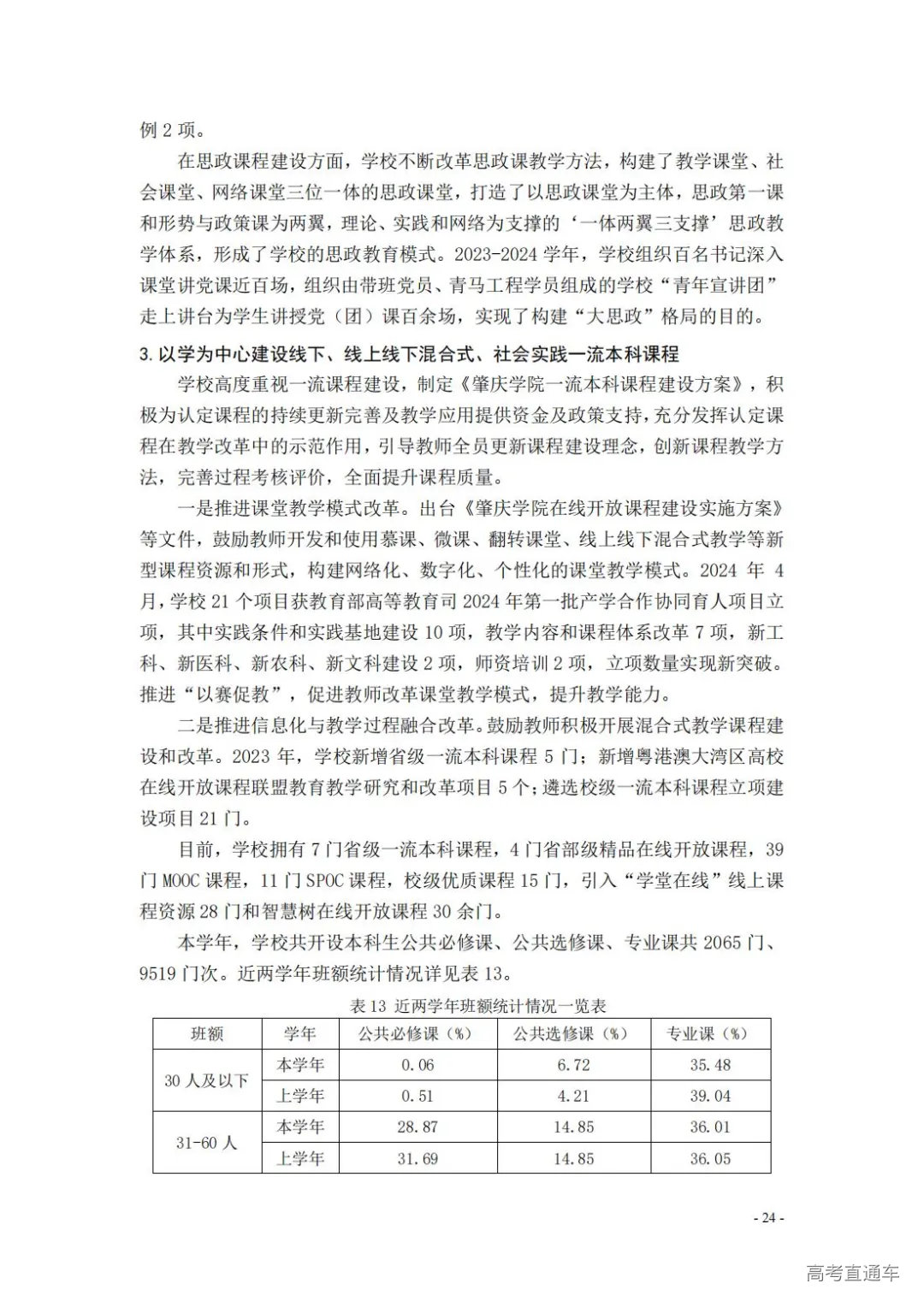
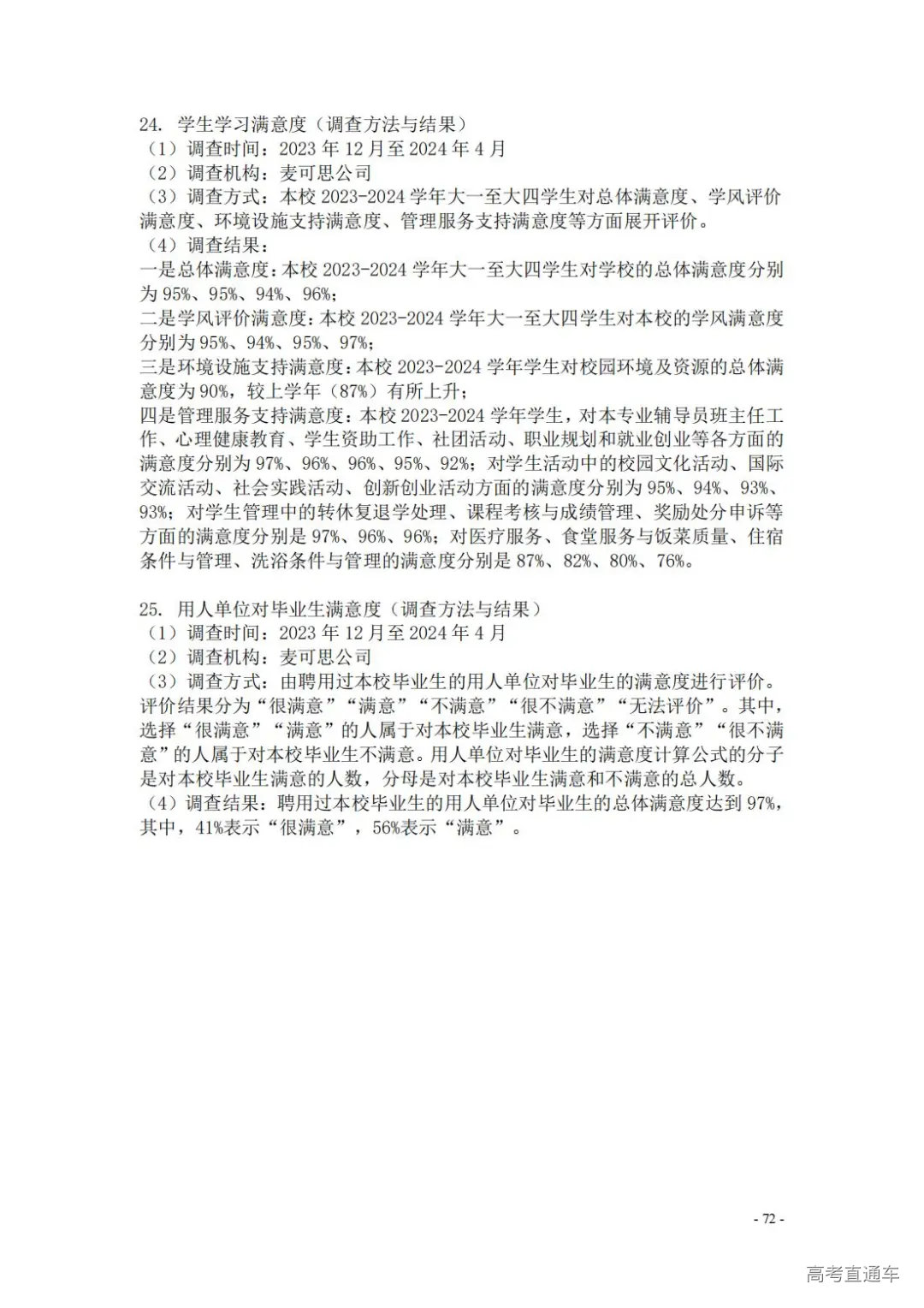
2024年广东招录情况:















































































