根据教育部《2026年全国硕士研究生招生工作管理规定》(教学〔2025〕2号)、陕西省教育考试院《关于做好2026年全国硕士研究生复试录取工作的通知》(陕试研招〔2026〕1号)精神,结合学校实际,制定本方案。
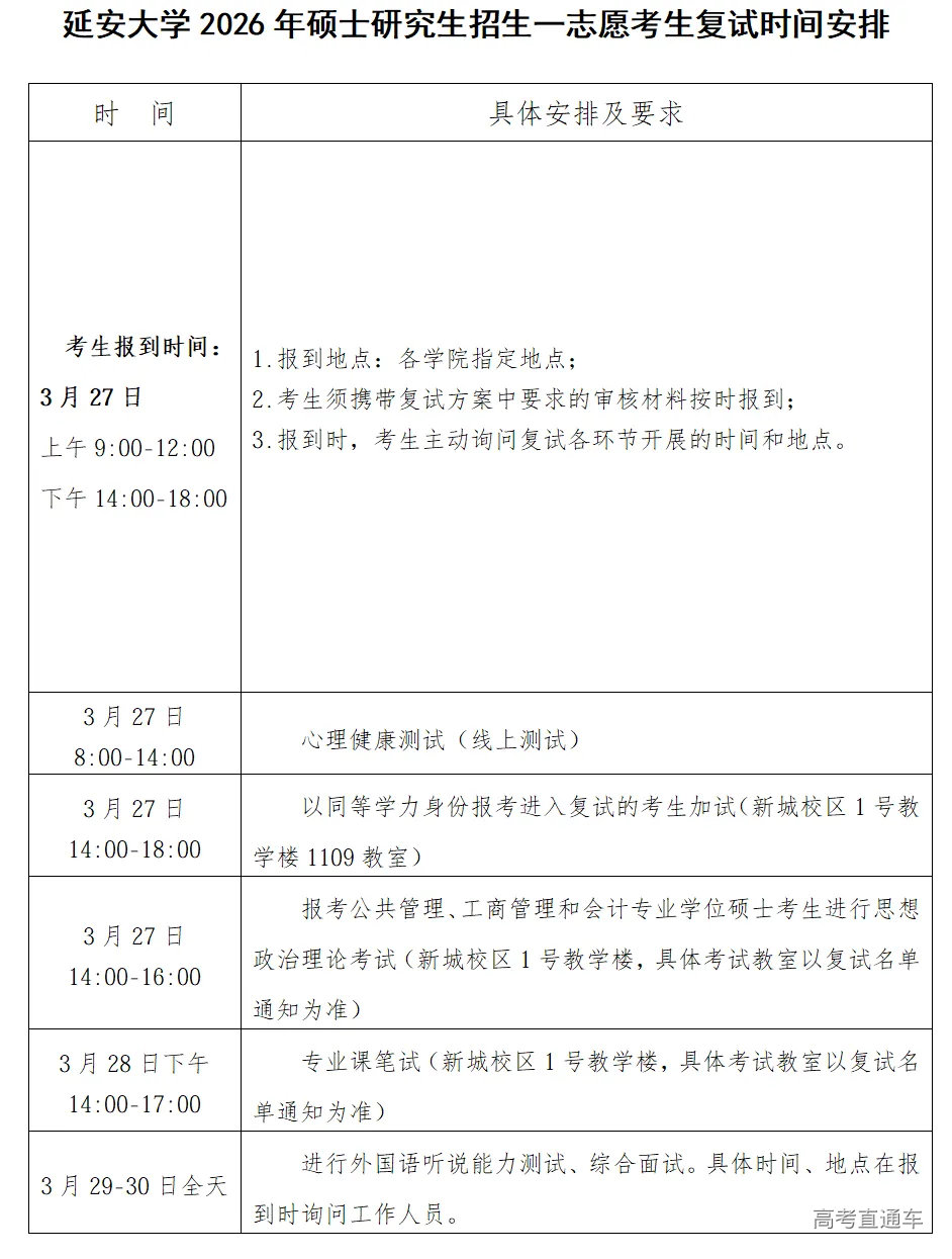
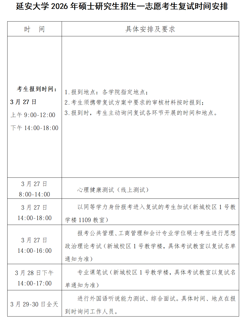
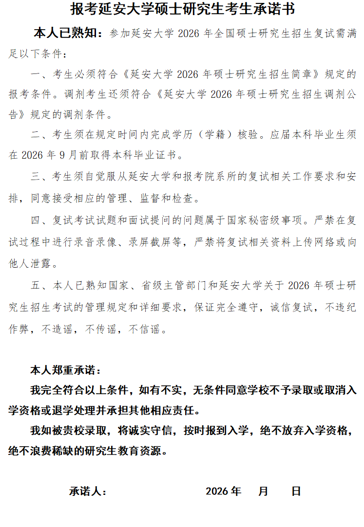
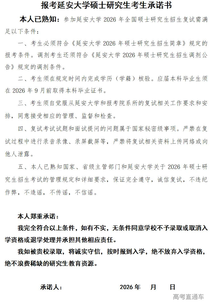
坚持“按需招生、全面衡量、择优录取、宁缺毋滥”的原则,严格执行政策,严守工作纪律,强化监督管理,优化考生服务,确保复试录取工作公平、公正、科学。坚持德智体美劳全面衡量,以德为先,思想品德考核不合格者不予录取。 复试分一志愿考生复试和调剂复试两个阶段实施。 第一阶段:2026年3月27日至4月1日,进行一志愿考生复试。详细安排见《延安大学2026年硕士研究生招生一志愿考生复试时间安排》(附件1)。 第二阶段:调剂系统于4月8日开放,所有调剂复试须于4月28日前完成。 (一)学校研究生招生委员会 由校长任主任,研究生院、纪委(监察专员办公室)、宣传部、学工部、保卫处、教务处、后勤处、信息化处等部门主要负责人组成。负责复试录取工作的组织领导、统筹协调、监督检查,严格执行“集体议事、集体决策、会议决定”规程。研究生院落实“一统筹、五统一”工作职责。 (二)学院研究生招生工作领导小组 由院长(主任)任组长、党委书记任副组长的硕士研究生招生复试工作领导小组,成员包括分管副院长、学科负责人、导师代表等,负责本单位复试录取的具体工作,制订实施细则并组织实施。院系主要负责同志是第一责任人。 (三)考生服务保障组 负责考生心理健康测试、复试场地保障、秩序维护、医护保障和网络保障等工作。 (四)招生录取工作监督检查组 由校纪委副书记任组长,负责招生复试各环节的监督和检查,受理考生申诉。 (一)复试方式 一志愿考生原则上采取现场复试;调剂复试方式由二级招生单位自主确定,经研究生招生委员会审定后执行,同一专业同一批次须采取同一种复试方式。 (二)网络远程复试 网络远程复试要求统一使用研招网“招生远程面试系统”(https://bm.chsi.com.cn/ycms/stu/),腾讯会议为备用平台。考生须采用“双机位”模式: 主机位:一台笔记本电脑或台式机(配备摄像头、麦克风、音箱),安装最新版Chrome浏览器,正对考生正面。 副机位:一部智能手机,从侧后方45°拍摄,关闭音频功能。 考生须选择独立、安静、光线充足的房间,复试期间严禁他人进入,考前应用摄像头360度扫视全屋。 (三)招生远程面试系统操作说明 考生需提前熟悉“招生远程面试系统”操作。在复试工作没有正式开始前,需登录网址:https://bm.chsi.com.cn/ycms/stu,点击页面显示的“考生操作手册”、“设备要求及操作指南”,认真学习系统操作说明。 (四)复试试题管理 参照初试自命题有关工作要求执行,原则上应命制多套试题。面试题库原则上做到一人一套题。 (五)“三随机”机制 严格落实随机选定考生次序、随机确定导师组成员、随机抽取复试试题。 (六)复试小组 每组不少于5人(应具有副高及以上职称),鼓励聘请外单位专家参与。小组成员须现场独立评分,评分记录和考生作答情况在复试结束后立即交研究生院集中统一保管。 (七)材料保存 纸介质材料至少保留1年,电子扫描版及录音录像材料至少保留5年。 (一)心理健康测试:测试时间在3月27日8:00至14:00,考生需登录http://219.244.0.223/psy/login.aspx进行测试,账号为考生编号,密码为身份证号后六位。 (二)思想政治素质和品德考核 采取函调政审和面试考察相结合的方式,考核不合格者不予录取(一票否决)。 (三)复试笔试科目考试 线下复试采取笔试闭卷方式,线上复试采取面试方式。报考公共管理、工商管理和会计专业学位的考生须加试思想政治理论。 (四)同等学力加试 须加试两门本科主干课程,加试方式为笔试,每门满分100分,60分及以上为合格。成绩不计入复试总成绩,但一门不合格者不予录取。跨学科考生是否需要加试由二级招生单位自主确定。 (五)外国语听说能力测试:在综合面试环节考核。 (六)综合面试 重点考核考生的专业基础、创新能力、科研潜质和实践能力,考生参加综合面试的顺序和选题随机抽取,每位考生面试时间一般不少于20分钟,考生明确表示已作答完毕的可提前结束考核。 (一)参加复试的考生 1.第一志愿复试考生:学校按照招生计划和复试工作安排,考生名单在研究生院网站上公布,请考生及时查询。 2.调剂复试考生:学校按照一志愿复试计划余额和考生调剂情况安排,进入调剂复试考生名单在研究生院网站上公布,请考生及时查询。 3.符合免试政策的考生:随一志愿复试考生名单公布。 (二)复试比例 差额比例一般不低于120%,合格生源不足的按实际合格生源数组织复试。 (三)资格审核 二级招生单位须在复试前对复试考生进行资格审核。考生须在复试规定报到时间内提交以下审核材料: 1.应届本科毕业生提供的材料:①身份证;②准考证;③《延安大学2026年硕士研究生招生思想政治素质和品德考核表》(附件2)(考生所在学校院系党组织鉴定并盖章);④《报考延安大学硕士研究生考生承诺书》(附件3)(手写签名);⑤成绩单;⑥二级招生单位需要提供的其他材料(如四六级英语证书,各类资格证书或获奖证书,科研成果、专家推荐信等)。 2.往届生提供的材料:①身份证;②毕业证;③准考证;④《延安大学2026年硕士研究生招生思想政治素质和品德考核表》(附件2)(考生所在单位人事组织部门或户籍在乡镇鉴定并盖章);⑤《报考延安大学硕士研究生考生承诺书》(附件3)(手写签名);⑥招生学院需要提供的其他材料(如成绩单,毕业论文,四六级英语证书,各类资格证书或获奖证书,科研成果原件及复印件)。 3.学历校验未通过的考生,复试报到时还须提交《教育部学籍在线验证报告》《教育部学历证书电子注册备案表》或《中国高等教育学历认证报告》等相关佐证材料,不能提供者将取消拟录取资格。国(境)外学历还须提交教育部留学服务中心出具的《国(境)外学历学位认证书》。 4.申请享受初试加分或少数民族照顾政策的考生,须提供相关证明材料原件及复印件。 5.学校和二级招生单位采取“两识别”(人脸识别、人证识别)、“四比对”(报考库、学籍学历库、人口信息库、诚信档案库数据比对)等措施,加强对考生身份的审查核验,严防复试“替考”,材料不齐全或资格审核未通过的考生,不得安排面试。考生参加复试各环节须持本人准考证、身份证。 调剂复试的具体安排,在一志愿复试录取结束后通过学校研究生院官网另行发布。调剂复试须符合以下要求: 1.所有调剂须通过教育部“全国硕士生招生复试调剂服务系统”进行。 2.一志愿未完成计划由学校统筹分配,专项用于调剂录取。调剂过程中可根据生源质量动态调整计划,最终录取人数以公示为准。 3.调剂系统每次开放时间不少于12小时,考生调剂志愿锁定时间为24小时。 4.调剂复试采取差额形式,差额比例应高于第一志愿考生复试差额比例。 5.对申请同一专业、初试科目完全相同的调剂考生,按初试成绩择优遴选。 6.调剂复试于4月28日前完成。 (一)复试成绩 总分为300分(公共管理、工商管理和会计专业学位硕士为400分),其中笔试150分、外语听说能力50分、综合面试100分。 综合面试成绩低于60分者,不予录取。 (二)总成绩评定 总成绩 = 初试成绩(折算为百分制)× 初试权重(不低于50%) + 复试成绩(折算为百分制)×(1-初试权重)。初试权重由二级招生单位确定并在复试细则中公布。 (三)录取规则 按总成绩从高到低择优录取。思想品德考核不合格者不予录取。 (一)招生计划公开 各学院在复试方案中公布招生计划,一志愿录取结束后公布缺额计划及分配办法。 (二)复试方案公开 各学院复试实施细则须在一志愿复试前在本单位网站公布。 (三)名单公示 复试考生名单、复试成绩、拟录取名单等须在研究生院或学院网站公示。拟录取名单公示时间不少于7个工作日。 (四)咨询申诉渠道 研招办电话:0911-2650333 纪委电话:0911-2650162 举报邮箱:yadxjw@163.com 严格执行回避制度。复试试题按国家秘密级事项管理,考生在复试结束前不得泄露试题内容。对违规违纪行为,按《普通高等学校招生违规行为处理暂行办法》(教育部令第36号)严肃处理。


