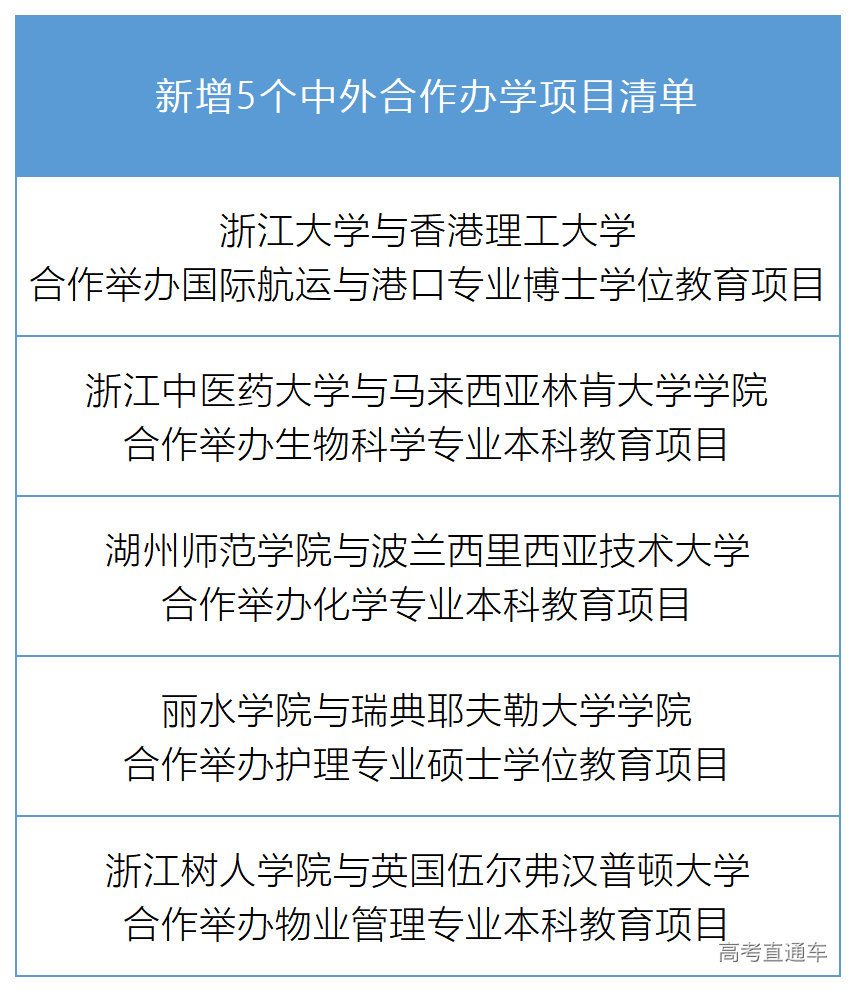
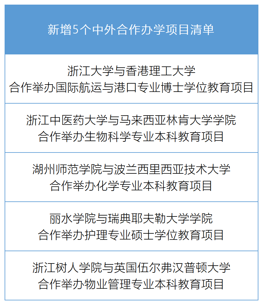
近日,教育部公布了2025年下半年获准的本科及以上层次中外合作办学机构和项目名单。我省共新增北京航空航天大学中西智能学院、杭州电子科技大学都柏林电子信息工程国际学院、中国计量大学安格利亚罗斯金联合学院、台州学院圣伯纳迪诺理工学院等4所中外合作办学机构和浙江大学与香港理工大学合作举办国际航运与港口专业博士学位教育项目等5个中外合作办学项目。
北京航空航天大学
中西智能学院

北京航空航天大学中西智能学院由北京航空航天大学和西班牙瓦伦西亚理工大学合作举办,开展本科、硕士和博士层次教育,开设通信工程、机器人工程、计算机科学与技术、智能制造工程等4个本科专业,通信工程、计算机技术、人工智能、机器人工程、航空工程、智能制造技术等6个硕士专业和通信工程、计算机技术、机器人工程、智能制造技术等4个博士专业。
瓦伦西亚理工大学是西班牙顶尖的理工科大学之一,2025年软科世界大学排名位居西班牙理工类大学第一,西班牙《世界报》大学排名工程学全西第一。学校在电子工程、电气工程、机械工程、航空航天工程、计算机科学等领域具有深厚的研究传统和一流的学术积淀。
杭州电子科技大学
都柏林电子信息工程国际学院

杭州电子科技大学都柏林电子信息工程国际学院由杭州电子科技大学和爱尔兰都柏林城市大学合作举办,开展本科、硕士和博士层次教育,开设电子信息工程、集成电路设计与集成系统、人工智能等3个本科专业、集成电路工程硕士专业和集成电路科学与工程博士专业。
都柏林城市大学创建于1980年,是爱尔兰知名公立综合性大学,位列2025年泰晤士高等教育(THE)世界大学排名第351位,计算机学科、工程学科均居前400以内,传媒研究专业居爱尔兰第1位。曾获评“爱尔兰年度大学”、爱尔兰教育奖“最佳学生体验奖”。毕业生就业率居爱尔兰排名第1位。
中国计量大学
安格利亚罗斯金联合学院

中国计量大学安格利亚罗斯金联合学院由中国计量大学和英国安格利亚罗斯金大学合作举办,开展本科和硕士层次教育,开设人工智能、自动化、机械设计制造及其自动化等3个本科专业和人工智能硕士专业。
安格利亚罗斯金大学位于英国剑桥,是英国知名公立综合性大学,位列2023年泰晤士高等教育(THE)世界大学排名301-350位,获得“THE年度最佳大学”称号、2023年英国教学卓越框架(TEF)金奖评级。2024年获英国国家教育创业中心(NCEE)杰出创业型大学奖,成为英国首家获此殊荣的机构。
台州学院
圣伯纳迪诺理工学院

台州学院圣伯纳迪诺理工学院由台州学院和美国加州州立大学圣伯纳迪诺分校合作举办,实施本科层次学历教育,开设应用化学、生物科学和环境生态工程等3个专业。
美国加州州立大学圣伯纳迪诺分校成立于1965年,位列2025年U.S.News全美排行榜第171位,公立大学第92位。连续十一年获评《普林斯顿评论》“美国西部最佳大学”称号,《福布斯》杂志六度将该校列入“美国最佳大学”榜单,其本科连续三年入选“全美前20%顶尖本科教育”。

近年来,我省教育系统紧紧围绕“高教强省”建设战略部署,以建设中外合作办学高质量发展改革创新试验区为抓手,积极引进海外优质教育资源。截至目前,全省中外合作办学机构已达34所,数量居全国第二位,中外合作办学项目161个,有效促进了我省高校国际化水平提升和高等教育内涵式发展。
