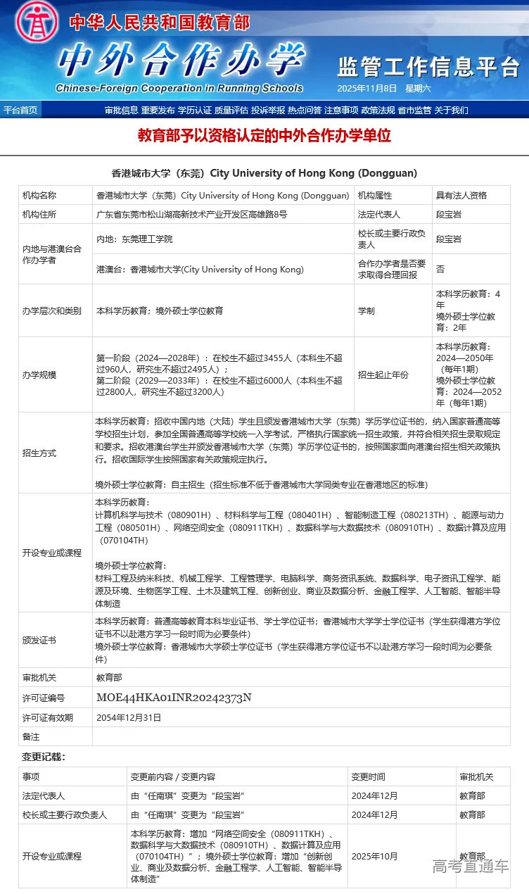
据香港城市大学(东莞)官微消息,11月7日,港城大(东莞)正式获教育部批复增设3个本科专业和5个硕士专业。
本次获批的专业紧扣国家重点产业发展与人才战略需求,标志着学校在学科建设与高层次人才培养体系上迈出关键一步。
至此,港城大(东莞)共获批7个本科专业:计算机科学与技术、材料科学与工程、智能制造工程、能源与动力工程、网络空间安全、数据科学与大数据技术、数据计算及应用。
其中,前4个专业已在今年高考以“计算机科学与技术”大类招生,后3个专业刚刚新增,可能加入2026年高考招生。
在硕士教育方面,共获批15个专业:材料工程及纳米科技、机械工程学、工程管理学、电脑科学、商务资讯系统、数据科学、电子资讯工程学、能源及环境、生物医学工程、土木及建筑工程、创新创业、商业及数据分析、金融工程学、人工智能、智能半导体制造。
香港城市大学(东莞)由东莞市人民政府、香港城市大学和东莞理工学院合作举办,2024年4月16日正式设立,位于松山湖科学城屏山东片区,校园建设分两期,一期占地179亩,已投入使用;二期及预留地544亩。东莞市另外在校园周边还预留200亩用地支持学校未来发展。
学校始终秉承“教研合一、两校一质”的办学特色,致力于将香港城市大学先进的管理经验、国际化视野、顶尖科研实力与创新教学方法引入内地。本科毕业生将获颁香港城市大学(东莞)毕业证书、学士学位以及香港城市大学学士学位;硕士毕业生获颁香港城市大学硕士学位。
办学规模:第一阶段(2024—2028年)在校生不超过3455人(本科生不超过960人,研究生不超过2495人);第二阶段(2029—2033年)在校生不超过6000人(本科生不超过2800人,研究生不超过3200人)。
校园二期建设:总建筑面积168709平方米,总投资估算198936.81万元,新建教室、院系及教师办公用房、师生活动用房、学生宿舍、食堂等,建设工期27个月,计划2027年7月投产。
广东高考录取:只招“物理+化学”考生,专业为计算机科学与技术,入学不分专业,第一学年可在计算机科学与技术、材料科学与工程、智能制造工程、能源与动力工程4个专业中选择,学费115000元/学年,2024年招44人,最低611分/15431名;2025年招62人,最低616分/16184名。



