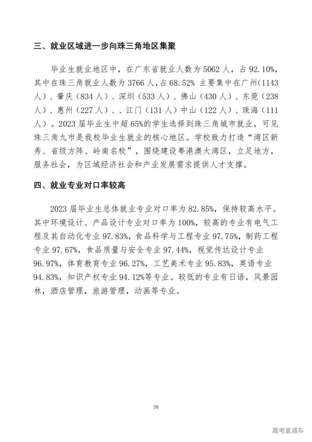
日前,肇庆学院发布了《2023届毕业生就业质量年度报告》。接下来,跟随着小车一起来看看肇庆学院2023届毕业生的就业情况吧。
肇庆学院是由广东省人民政府主办、省教育厅主管的具有硕士学位授予权的公办全日制普通高校,学校有主校区、星湖校区两个校区。 学校办学涵盖经济学、法学、教育学、文学、历史学、理学、工学、农学、管理学、艺术学等十大学科门类。现有省级的特色重点学科2个、优势重点学科1个、重点培育学科1个、重点扶持学科1个,“冲补强”提升计划重点建设学科3个、省市共建重点学科3个,市重点学科3个,机械工程学科为珠江学者设岗学科,拥有教育、电子信息、设计三个专业硕士学位授权点。学校按照“做强新工科、做优新师范、做特新艺术、提升新文科、发展新农科”的建设思路,构建学科专业体系。 目前有60个在招本科专业,其中工学19个、理学10个、艺术学9个、教育学6个、文学6个、管理学5个、法学3个、经济学1个、历史学1个。 总规模:2023届毕业生共5954人,比2022届减少360人,降幅5.7%。其中,师范生3889人,非师范生2065人。 性别结构:男生2122人,占毕业生总人数的35.64%;女生3832人,占毕业生总人数的64.36%,男女比例为1:1.81。 生源地结构:其中主要来自广东,占比为92.09%,分布于茂名、揭阳、汕头、肇庆等21个地级市。 毕业去向落实率:截止至2023年8月31日,就业人数为5173人,初次就业去向落实率为86.88%。截止至12月10日,就业人数5496人,总体就业去向落实率为92.31%。 就业单位:到企业就业的人数2334人,占42.47%;到教育系统就业的人数1513人,占27.53%;升学283人,占5.15%;到党政机关、党群系统、政法系统的就业人数195人,占3.55%;到事业单位、科研单位就业的人数162人,占2.95%; 就业行业:以教育行业为主,共有2956人,占已就业人数的53.78%,其次为零售批发/住宿餐饮/服务业,共有1149人,占20.91%;第三为加工制造业,共有535人,占9.73%。 就业地区:5062人在广东就业,占落实就业去向毕业生的92.10%;主要集中在广州(1143人)、肇庆(834人)、深圳(533人)、佛山(430人)、东莞(238人),惠州(224人)等 专业对口率:总体就业专业对口率为82.85%,较2022届的80.30%稍有上升。其中环境设计、产品设计、园林、信息与计算科学、应用统计学、数学与应用数学专业对口率最高(100%)。 专业对口率最低的专业是日语、风景园林,均为52.78%,其次是酒店管理53.33%。 国内升学:在国内升学深造有283人,占已落实就业去向人数的5.15%,其中考上国内研究生280人(录取985、211、“双一流”院校有67人,国内其他高校有213人),其他升学(第二学士学位)3人。 升学院校:广东工业大学30人(10.60%)、华南农业大学20人(7.07%)、广州大学16人(5.65%)、肇庆学院12人(4.24%)、广西师范学院11人(3.89%) 出境、出国:出国28人,占出境出国47.46%,出境31人,占出境出国52.54%; 出国升学院校:利兹大学4人(6.82%)、墨尔本大学3人(5.12%)、爱丁堡大学、波兹南音乐学院、纽卡斯尔大学各3人 出境升学院校:澳门科技大学11人(18.64%)、香港教育大学8人(13.55%)、澳门城市大学5人(8.47%) 肇庆学院2023届毕业生就业质量年度报告全文如下(滑动浏览): 肇庆学院今年大多数专业录取排位对比2022年同期下降,仅有少数专业排位上涨,如汉语言文学(师范)、电气工程及其自动化、机械类等。 普通类(物理) 降幅最大的是英语(师范)专业,今年最低投档分为505分,与2022年对比下降了19分,今年最低排位135145,与2022年对比下降了29416名。 普通类(历史) 降幅最大的是新闻传播学类专业,今年最低投档分为499分,与2022年对比下降了12分,今年最低排位40671,与2022年对比下降了7295名。 肇庆学院2021-2023年专业投档分汇总如下:
以肇庆学院2024年招生专业的选科要求来看,大多为不限科目,以文史类/经管类/艺术类等专业为主。 而考生若想报考本校的省级一流专业,如数学与应用数学、计算机科学与技术、制药工程、环境工程,这些专业对考生提出的选科要求为“物理+化学”,如果2024届考生想报考这些专业,必选的2门科目就要包含物理和化学。 肇庆学院2023级新生来自全国1057所高中,人数TOP5的中学分别是新兴县第一中学、罗定中学城东学校、怀集县第一中学、怀集中学、罗定中学。



















































