附件可下载:
附件3:暨南大学关于印发《暨南大学本科内招学生转专业实施办法(试行)》的通知.pdf
各本科教学单位、相关学生:
根据《暨南大学本科内招学生转专业实施办法(试行)》(暨教〔2020〕6号)和《暨南大学全日制本科学生学籍管理规定》,现启动2025—2026学年全日制本科学生转专业工作,有关事项通知如下:
一、范围
本次转专业内招生依据《暨南大学本科内招学生转专业实施办法(试行)》(暨教〔2020〕6号),外招生基本沿用《暨南大学全日制本科学生学籍管理规定》。
二、申请
(一)学生须认真查看《2025—2026学年各学院转专业工作方案》(附件1),了解各学院专业计划接收人数、基本接收条件、考核方式、考核时间和地点等,并按时提交申请材料和参加相关环节的考核工作。学生须确保提交的所有申请材料真实、准确,不得提供虚假信息或隐瞒事实,否则按相关规定处理。
(二)学生须在4月24日—5月9日17:00前登录新综合教务系统(https://jw.jnu.edu.cn/new/index.html)填写《转专业申请表》,打印后签名并连同成绩单等必需的相关材料一起交至所在学院教科办,逾期不予受理。如有特殊情况,请联系所在学院教科办协助解决。
(三)以下三种情况的学生,如确有特长或其他特殊原因,必须提供充分的依据和证明材料,如不能提交相关证明材料,管理部门有权不受理并退回转专业申请;申请一旦退回,不能重新补交材料,不再受理申请。
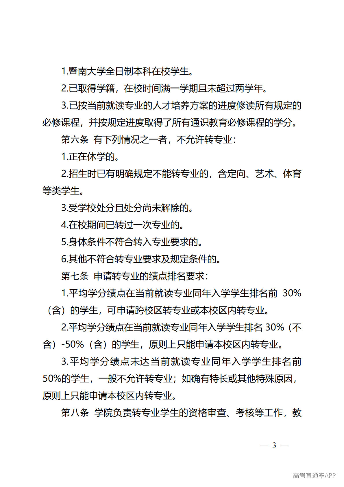
1. 平均学分绩点在当前就读专业同年入学学生排名30%(不含)—50%(含)之间的内招学生,申请跨校区转专业;
2. 平均学分绩点未达当前就读专业同年入学学生排名前50%的内招学生,申请转专业;
3. 外招学生申请跨校区转专业。
(四)学生只能申请一个专业,不能填报多个专业。转专业申请提交后不能撤销,转专业申请经审核通过后,学生必须在新学期到新专业注册学习,不能留在原专业学习或申请转回原专业。
三、审核和考核
(一)转出阶段
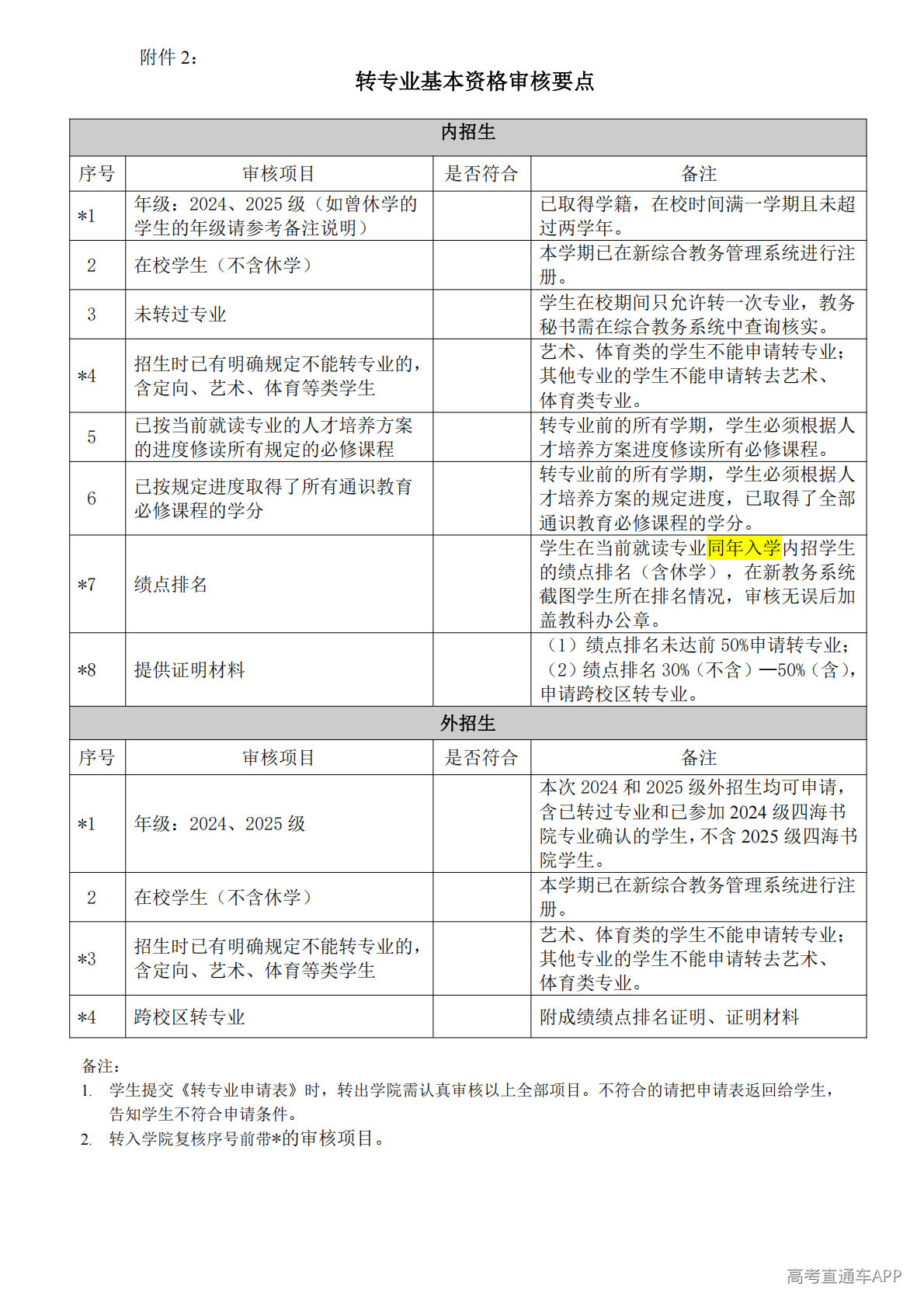
1. 转出学院登录新综合教务系统审核学生是否符合转专业基本资格(详见附件2《转专业基本资格审核要点》),同时在学生纸质版《转专业申请表》上填写转出学院转专业工作小组意见。
2. 转出学院在新综合教务系统导出学生转专业申请汇总表,打印并签字盖章,连同学生《转专业申请表》及附件材料于5月14日17:00前报教务处。
(二)转入阶段
1. 转入学院在新综合教务系统中对申请转入学生的转专业基本资格进行复审(详见附件2《转专业基本资格审核要点》带*标记的审核项目),及时通知未能通过复审的学生。
2. 转入学院应及时通知获得学院考核资格的学生在规定时间内参加由学院组织的考核。学生如有特殊情况请主动及时与转入学院联系;如不参加考核,视作放弃转专业申请。
3. 学院根据考核情况在新综合教务系统及学生纸质版《转专业申请表》中填写转入学院转专业工作小组意见,并在系统中汇总导出《2025—2026学年转专业学院考核结果汇总表》签字盖章后,连同所有转专业申请表及附件材料,于6月10日17:00点前报教务处。
四、结果公布
6月下旬,教务处将对各学院提交的拟接收转专业学生名单及材料进行审核,并报学校审批。学校对初步确定的转专业学生名单进行公示,无异议后公布最终转专业学生名单。
五、注意事项
(一)本次申请时间之外,不接受任何转专业申请。学生须主动登录教务处网页查看转专业相关通知,如错过申请和考核时间,学生自行承担责任。
(二)本次外招生转专业不含2025级四海书院学生。
(三)暨南大学伯明翰大学联合学院转专业工作由学院组织并解释。
(四)各学院应及时解答学生在转专业方面的问题,接受学生关于转入专业情况、接收基本条件等方面的咨询。
(五)《转专业申请表》中所有的签名,须亲笔签名,不得使用签字章。
(六)新综合教务系统转专业操作手册(学生)请参见附件4。
附件1:2025—2026学年各学院转专业工作方案
2:转专业基本资格审核要点
3:暨南大学关于印发《暨南大学本科内招学生转专业实施办法(试行)》的通知
4:转专业申请操作手册(学生)
本科生院教务处
2026年4月24日























































