为推动校园体育运动的开展,培养德、智、体、美、劳全面发展的人才,结合我校高水平运动队建设的实际情况,根据《教育部办公厅关于做好2021年普通高校部分特殊类型招生工作的通知》(教学司[2020]13号)的相关规定,我校决定继续招收高水平运动员,现将冰雪项目招生简章发布,男子篮球、田径项目招生简章根据情况后续发布。
一、冰雪项目招生计划
项目 | 小项 | 计划招生人数 | 测试内容和要求 | |
男子 | 女子 | |||
冰雪 | 速滑 | 0-1人 | 0-1人 | 根据教育部要求参加国家体育总局组织的冰雪项目全国统测。 |
冰壶 | 0-2人 | |||
二、报名条件
1、符合2021年教育部及生源省份高水平运动队招生条件,品行端正、身心健康,学历和运动成绩达到下列条件之一:
高级中等教育学校毕业,获得国家二级运动员(含)以上证书,且近三年内在省级(含)以上比赛中获得集体前三名或全国(或国际)比赛中获得前八名的主力上场队员或个人项目者。
具有高级中等教育毕业同等学力,获得国家一级运动员(含)以上证书,且近三年内在省级(含)以上比赛中获得集体前三名或全国(或国际)比赛中获得前八名的主力上场队员。
2、报名条件中的比赛范围详见附件1。
3、近三年比赛成绩有效时间为2018年7月--2020年12月。
4、考生须参加国家体育总局组织的冰雪项目统测报名(须选择填报我校志愿),并按要求参加冰雪项目统一测试。
5、冰壶项目主力队员须提供由符合报名条件所在队主教练和主管单位负责人签字认可并加盖主管单位公章的有效证明。
6、凡入学前曾在专业队注册并报名参加过各类专业赛事者,不具备报考资格。考生入学前是普通中学在校学生,在参加以上所述赛事之前,已在教育部学生体育协会联合秘书处以中学生身份参加中学生赛事,不受此限。
7、凡以同等学力报考的考生必须提供与高级中等教育相当的在读证明(或毕业证书)和成绩单,由省级教育行政部门对其资格进行认定。未经资格认定的同等学力考生不得报考。
三、报名程序
1、网上报名(教育部阳光高考特殊类型招生报名平台)
符合报名条件的运动员须于1月1日--1月8日完成网上报名流程,并确认志愿。考生须登录教育部阳光高考特殊类型招生报名平台http://gaokao.chsi.com.cn/gspyddbm/报名,按系统要求填写各项信息,报名截止前,考生须将以下材料电子扫描件上传至系统。
(1)《哈尔滨工业大学2021年高水平运动队申请表》(网上报名成功后通过系统打印并由本人、教练员、中学校长亲笔签名后,由所在中学审核加盖校级公章,最后扫描上传)。
(2)国家体育总局“运动员技术等级综合查询系统”运动等级查询结果截图。
(3)运动员等级证书原件扫描件。
(4)近三年(2018年7月--2020年12月)参加省级(含)以上比赛的秩序册封皮及本人所在页扫描件、成绩册封皮及本人获得名次的页面扫描件、获奖证书扫描件。获奖名次须符合报名条件,秩序册、成绩册、获奖证书须为同一次比赛。
(5)考生本人居民身份证(正、反面)扫描件。
(6)冰壶项目必须提供主力上场队员证明的扫描件,证明格式见附件2。
注:报名系统上传的所有材料必须清晰、真实、完整,否则报名无效。确认志愿后不可更改。未按要求上传简章要求材料、未完成网上报名、未确认志愿的考生报名无效。
2、网上报名(国家体育总局普通高等学校运动训练、武术与民族传统体育专业(高校高水平运动队招生系统))
符合报名条件的考生既须在教育部阳光高考特殊类型招生报名平台报名我校,同时须于1月1日至1月5日12:00之前在“中国运动文化教育网”或“体教联盟”手机APP上进行考试注册及报名(须选择填报我校志愿)。并按要求参加国家体育总局科教司组织的冰雪项目统一测试。具体报名、统一测试时间及其它相关事宜请关注“中国运动文化教育网”或者“体教联盟”手机APP。
四、认定及录取
1、高水平运动队认定
我校将根据高水平运动队考生测试成绩、高水平运动队招生计划及运动队各项目急需程度择优认定高水平运动员,宁缺毋滥。
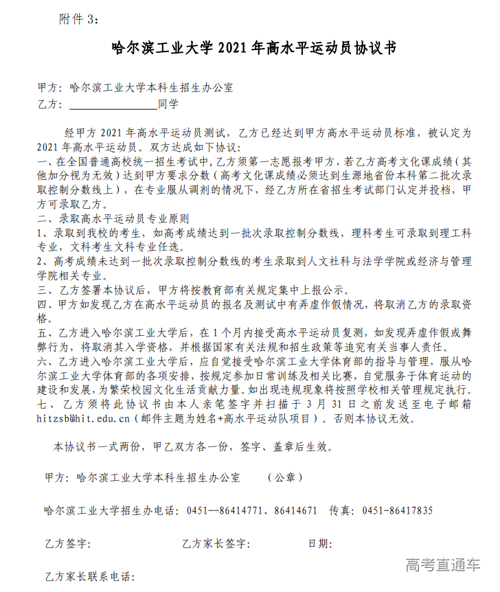
高水平运动队认定名单确定后,我校将按照教育部有关规定在哈尔滨工业大学本科生招生网站和教育部阳光高考平台进行公示。拟认定的考生须打印《哈尔滨工业大学2021年高水平运动队协议书》(详见附件3),填写后由考生本人亲笔签字并扫描于4月31日之前发送至电子邮箱hitzsb@hit.edu.cn(邮件主题为姓名+高水平运动队项目)。
2、高水平运动队冰雪项目考生文化课成绩录取要求
我校认定的冰雪项目高水平运动队考生,高考文化课成绩必须达到生源地省份本科第二批次录取控制分数线上且专业服从调剂,予以录取。
凡我校认定的高水平运动队考生,仍要参加全国普通高等学校招生报名,并在其生源地省份规定的高水平运动队报考志愿栏指定位置第一志愿填报我校。
3、专业录取原则
录取到我校的高水平运动队考生,如高考成绩达到生源所在省份一批次录取控制分数线,理科考生可录取到理工科专业,文科考生文科专业任选。高考成绩未达到一批次录取控制分数线的考生录取到人文社科与法学学院或经济与管理学院相关专业。
注:对于实施高考综合改革及合并调整本科录取批次的省份,录取分数要求按教育部及生源地省份省级招生考试机构的规定执行。实施高考综合改革省份专业选考科目要求见哈尔滨工业大学本科生招生网站。
五、监督机制
1、我校将严格审查考生报名资格,认真履行测试、选拔程序。如发现考生弄虚作假,一经查实,立即取消其考试、认定及录取资格,并通报考生所在省级招生考试机构取消该生当年高考报名和录取资格。
2、新生入学后,我校将对已录取高水平运动员进行复测,如发现有弄虚作假或舞弊行为,将取消其入学资格,并根据国家有关法规和招生政策等追究有关当事人责任。
3、根据教育部的相关要求,学校纪检、监察部门监督测试工作,同时接受社会监督和投诉(电话:0451-86413389)。
六、有关事项说明
1、报考我校高水平运动队的考生,须符合教育部和生源地省级招生考试机构对高水平运动队考生的有关要求,若其生源地省份组织高水平运动员统一测试,则考生必须参加生源地省份统一测试,合格者才能成为我校高水平运动队人选。若生源地省份无相关考试,则不作要求。
2、录取的高水平运动队学生要接受所在学院和运动队双重管理,既要按录取专业培养方案完成专业学习任务,也要认真履行参加训练和比赛的义务。
3、若教育部相关政策有调整,我校将根据教育部的最新规定进行相应调整。
4、各位考生、家长应详细阅读,并充分理解、认可本简章所述的有关要求后再进行报名。
七、本简章由哈尔滨工业大学本科生招生办公室负责解释
地址:哈尔滨市南岗区西大直街92号哈尔滨工业大学活动中心427室
电话:0451-86414771(咨询时间:工作日上午8:00-11:30,下午13:30-17:00)
E-mail:hitzsb@hit.edu.cn
哈尔滨工业大学本科生招生办公室
2021年1月1日


