为了保证山西青年职业学院2023年招生工作的顺利进行,维护学院和考生合法权益,根据《中华人民共和国教育法》、《中华人民共和国高等教育法》、《山西省教育厅关于核定2023年高等学校招生章程的通知》有关文件精神,结合山西青年职业学院招生工作的具体情况,制定本章程。
一、学院概况
全 称:山西青年职业学院
办学层次:高职(专科)
办学类型:高等职业学校
学院代码:14336
学院性质:公办
办学形式:全日制
办学地址:山西省太原市大昌南路17号
二、体检标准
执行教育部统一印发的《普通高等院校招生体检工作指导意见》。
三、招生计划分配原则及办法
根据近年录取情况安排分类招生计划。同时,我们对近三年新生数据进行分析,综合考虑报考生源数量、办学条件及毕业生就业状况,在录取过程中合理安排各专业招生计划。
四、录取规则及录取结果的公布
1、录取规则:将根据教育部、各省(自治区、直辖市)招生管理部门有关文件精神,按照公平、公正、公开的原则,以高考成绩为主要指标,以德智体全面衡量的录取原则择优录取新生,具体如下:
(1)文理科专业录取规则:进档考生专业安排以专业志愿优先为原则,按高分到低分顺序进行录取,根据计划数如考生分数未达到第一专业志愿录取分数,看是否达到第二专业志愿录取分数,依次类推,直至最后一个专业志愿。在考生所报专业志愿均未被录取情况下,对服从专业调剂者,可调到未录满专业;对不服从调剂者,作退档处理。
(2)艺术综合(美术类)专业录取规则:在考生美术专业统考成绩合格,并达到山西省文化课最低控制分数线的基础上,按专业统考成绩从高到低择优录取。
2、无专业志愿分数级差的要求;
3、外语语种:英语;
4、男女比例不限;
5、录取结果公布:
(1)录取结果可到山西招生考试网(http://www.sxkszx.cn)查询,同时在我院的网站(http://www.sxqzy.cn)查询。
(2)已录取的考生由我院为考生寄发录取通知书;录取通知书签发人:李志权,职务院长。
五、凡被我院录取的学生,在规定学习年限内,修完教育教学计划规定内容,成绩合格,达到学校毕业要求的,颁发经国家教育部学信网注册的“山西青年职业学院”普通高等学校高职(专科)毕业证书。
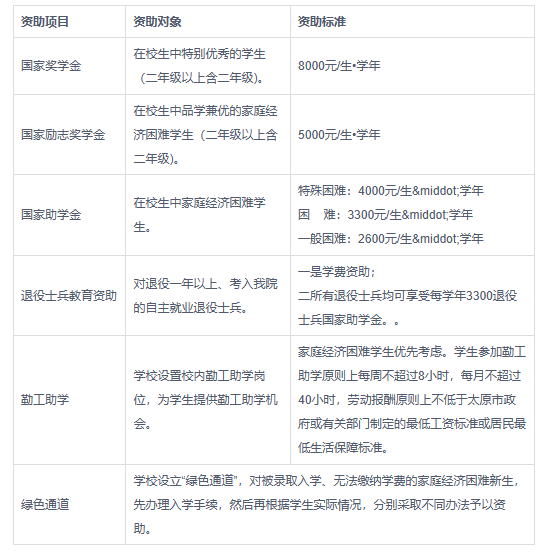
六、家庭经济困难学生资助政策及有关程序
所有资助项目按照《山西青年职业学院学生管理办法》中的各资助评审程序执行。
七、收费标准:严格按照山西省发改委行政事业收费处批准的收费标准执行(附学费及住宿费收费标准)。
八、其它
(1)新生应在规定时间办理入学手续,逾期未报到者,将视为自动放弃入学资格。
(2)新生入学后,将依据教育部有关文件规定进行新生资格审查和身体复查。凡属弄虚作假、徇私舞弊取得学籍者,一经查实,取消其学籍。身体复查不合格者,将按照学院《学生学籍管理办法》有关条例执行。
(3)学院原公布的有关招生工作的制度、规定如与本章程相冲突,以本章程为准。
(4)本章程由山西青年职业学院招生部门负责解释。
九、咨询联系方式:
通讯地址:山西综合改革示范区太原市大昌南路17号
邮 编:030032
联系电话:0351-8378417
传 真:0351-2029066
网 址:http://www.sxqzy.cn
附:

