为贯彻落实教育部有关文件精神,根据《关于做好广东省2026年普通高等学校专升本免文化课考试招收退役大学生士兵工作的通知》,现制定惠州学院2026年退役大学生士兵普通专升本招生简章。
招生对象及要求
(一)招生对象 遵守中华人民共和国宪法和法律,身体状况符合相关要求,从广东省应征入伍且符合下列条件之一: 1.普通高职(专科)毕业生应征入伍退役的人员; 2.普通高职(专科)在校生(含高校新生)应征入伍,退役后完成高职(专科)学业的人员。 (二)下列人员不得报考 1.具有普通高等学历教育资格的高校非应届毕业在校生(含保留学籍的学生); 2.因违反国家教育考试规定,被给予暂停参加普通专升本招生考试处理且在停考期内的人员; 3.因触犯刑律受到刑事处罚、尚在处罚期内的; 4.不符合报考条件的其他人员。 招生专业
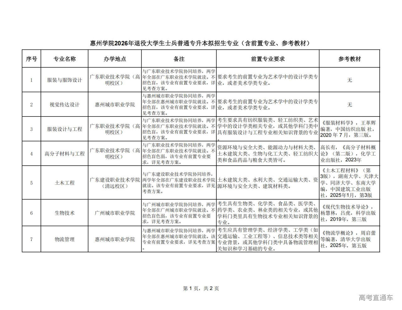
惠州学院2026年退役大学生士兵普通专升本拟招生专业
考查安排
考查时间:2026年4月11日上午9:00-11:00 考查形式:线下考核 考查地点:校本部 注:(最终考查时间以省教育考试院公布为准)。
报名办法及报考费
(一)报名办法 具体报名办法详见《关于做好广东省2025年普通高等学校专升本免文化课考试招收退大学生士兵工作的通知》。 (二)报考费 报名考生需交报考费40元/科。交费成功的考生才能参加编排考场座位、打印准考证,否则视为放弃报名资格。交费后自动放弃考试资格的,不予退回报考费。具体交费流程见“惠州学院招生信息网”。
综合考查要求
(一)视觉传达设计和服装与服饰设计专业 1.考核内容 根据试卷命题要求进行绘画设计,根据主题要求绘制平面设计图,并结合设计理念,书写设计说明。试卷满分100分。 2.考查方式 职业技能笔试,要求自备画板、铅笔、橡皮、画笔等画具,作品必须在考试用纸(四开素描纸)上完成。考试时长120分钟。 (二)生物技术专业 1.考核内容 该专业综合考查生物技术专业基础理论知识。 2.考查方式 采用笔试形式,闭卷考试,考试时间为120分钟,试卷满分100分。 (三)社会工作专业 1.考核内容 该专业综合考查内容为社会工作概论。 2.考查方式 采用笔试形式,闭卷考试,考试时间为120分钟,试卷满分100分。 (四)服装设计与工程专业 1.考核内容 该专业综合考查内容为服装材料学概论。 2.考查方式 采用笔试形式,闭卷考试,考试时间为120分钟,试卷满分100分。 (五)高分子材料与工程专业 1.考核内容 该专业综合考查内容为高分子材料。 2.考查方式 采用笔试形式,闭卷考试,考试时间为120分钟,试卷满分100分。 (六)土木工程专业 1.考核内容 该专业综合考查内容为土木工程材料。 2.考查方式 采用笔试形式,闭卷考试,考试时间为120分钟,试卷满分100分。 (七)物流管理专业 1.考核内容 该专业综合考查内容为物流学。 2.考查方式 采用笔试形式,闭卷考试,考试时间为120分钟,试卷满分100分。 (八)机械电子工程专业 1.考核内容 该专业综合考查内容为机械设计基础。 2.考查方式 采用笔试形式,闭卷考试,考试时间为120分钟,试卷满分100分。 (九)软件工程专业 1.考核内容 该专业综合考查内容为程序设计基础。 2.考查方式 采用笔试形式,闭卷考试,考试时间为120分钟,试卷满分100分。 (十)电子信息工程专业 1.考核内容 该专业综合考查内容为数字电子技术。 2.考查方式 采用笔试形式,闭卷考试,考试时间为120分钟,试卷满分100分。 注:各专业具体考查方案详见“惠州学院招生信息网”。
录取规则
我省2026年普通专升本招收退役大学生士兵实行免文化课考试录取办法,录取工作安排在普通专升本统一录取之前进行。投档录取不统一划定最低分数线,依据考生综合考查成绩,在成绩合格基础上,按照平行志愿投档规则,根据各院校专业组招生计划1:1的比例,从高分到低分进行投档。志愿填报将在综合考查成绩公布后组织实施,具体安排另行通知。在退役大学生士兵录取阶段已被投档录取的考生,不再参加后续普通专升本的投档录取。
在校学习期间的管理
(一)按照教育部的有关规定,普通高校在新生入学时要对新生专科学历等报名资料进行复核,复核未通过的不予新生学籍电子注册,并按规定取消入学资格。学生入学学籍注册后三个月内,招生院校应对学生人员身份、前置学历条件、身心健康情况等入学资格情况进行复查,复查不合格者,取消学籍。 (二)新生入学后的体检复检工作,由各普通高等学校按照有关规定组织进行。体检标准参照教育部、卫生部、中国残疾人联合会《关于印发<普通高等学校招生体检工作指导意见>的通知》(教学〔2003〕3号)、《教育部办公厅 卫生部办公厅关于普通高等学校招生学生入学身体检查取消乙肝项目检测有关问题的通知》(教学厅〔2010〕2号)及教育部《关于明确慢性肝炎病人并且肝功能不正常的具体判定标准的函》(教学司函〔2010〕22号)要求执行,复检不合格者取消入学资格。 (三)普通专升本录取的考生秋季入学,全日制脱产学习。学校对普通专升本学生可采取插班就读、独立编班等形式开展教育教学,并按普通高等教育学生相关管理办法管理。普通专升本学生毕业时,其毕业证书上标注“在本校XX专业专科起点本科学习”,学习时间按进入本科阶段学习和颁发毕业证实际时间填写。
毕业与就业
普通专升本(含与高职院校协同培养)修完本科教学计划规定的课程,获得相应学分,符合相应专业人才培养规格,达到学校毕业要求的,准予本科毕业,发放惠州学院本科毕业证书。符合《中华人民共和国学位条例》规定者,授予惠州学院相应的学士学位。 普通专升本毕业后的就业办法,与普通高校本科毕业生相同。
招生办联系方式
地址:广东省惠州市演达大道46号(惠州学院招生办公室) 电话:0752-2527803 网址:https://zs.hzu.edu.cn
附件可下载: 附件:惠州学院2026年退役大学生士兵普通专升本拟招生专业(含前置专业、参考教材).pdf


