贵州大学是国家“世界一流学科”建设高校、国家“211工程”重点建设高校、教育部与贵州省人民政府部省合建高校,是经教育部批准的具有招收高水平运动员资格的高校之一。根据教育部《关于做好2022年普通高等学校特殊类型招生工作的通知》(教学厅〔2021〕7号)文件精神和我校高水平运动队建设需要,贵州大学2022年继续招收高水平运动员学生。
一、报名条件
符合各省级招生考试部门普通高校年度招生工作规定的报名要求,具备以下条件之一者,方可报名参加我校高水平运动员招生考试。
(一)高级中等教育学校毕业,获得国家二级运动员证书(含以上)且高中阶段在省级(含)以上比赛中获得集体项目前六名的主力队员或个人项目前三名者,足球项目高中阶段入选全国校园足球夏令营各省(自治区、直辖市)分营、全国总营最佳阵容的考生也可报考。应届高中毕业生限2019年9月1日以后参加的比赛,往届生限2018年9月1日以后参加的比赛且须由所在中学出具往届生证明。
(二)具有高级中等教育毕业同等学力,获得国家一级运动员证书(含以上)者或近三年内在全国或国际集体项目比赛中获得前八名的主力队员。凡以同等学力报考的考生必须提供经生源地省级教育行政部门认定的与高级中等教育相当的学习证明和成绩单。
(三)各省(区、市)如对高水平运动队资格有单独要求的,考生须获得生源省关于高水平运动队的资格认定。
在现场报名前,以上报名条件如教育部有新规定,按教育部出台的新规定执行。
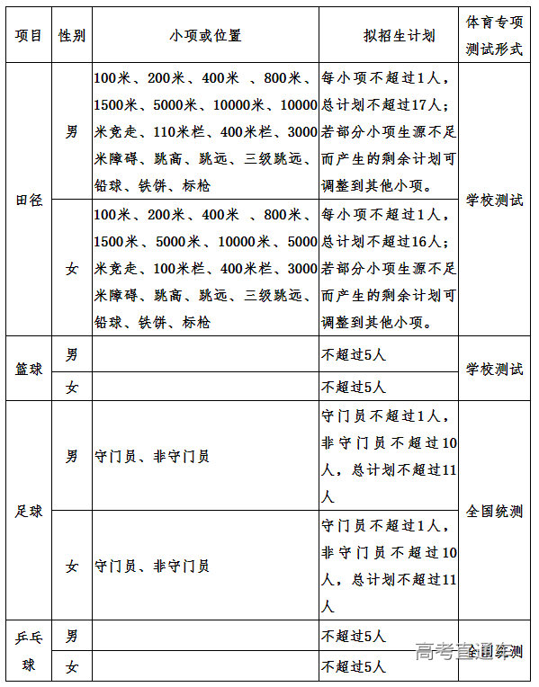
二、招生项目、范围、计划及专业
(一)招生项目:田径、篮球、乒乓球、足球。
(二)招生范围:面向全国招生(除西藏)。
(三)招生计划:总计划75人(根据报考生源情况,学校可对各项目计划予以调整)。
(四)招生专业:经济学、新闻学、旅游管理、工商管理、行政管理、汉语言文学、法学、体育教育、休闲体育。
学校将根据高水平运动队各项目的需要及考生的运动水平和文化课成绩在全国各地考生中综合考察,择优录取并在以上专业范围内安排专业。新高考改革省份考生所报专业要符合我校选考科目的要求。
三、报名注意事项
(一)足球、乒乓球项目为全国统测,报考该项目的考生须于2022年3月1日—3月10日,登录贵州大学本科招生网(http://rso.gzu.edu.cn/web/login)进入贵州大学高水平运动员报名系统,进行网上报名。同时考生还须在中国运动文化教育网(www.ydyeducation.com)或体教联盟手机APP上进行专业考试注册、报名、缴费,报名时必须选择贵州大学志愿。注册:2022年2月7日至3月7日12:00。报名:2022年3月1日至3月10日12:00。打印准考证:4月9日中午12:00。专项考试时间初步安排在2022年3月20日至5月10日。成绩查询:5月12日中午12:00。统测具体时间、地点请关注中国运动文化教育网和贵州大学本科招生网上的最新通知。
(二)篮球、田径项目为校测,考生须于2022年3月1日—3月10日,登录贵州大学本科招生网(http://rso.gzu.edu.cn/web/login)进入贵州大学高水平运动员报名系统,进行网上报名。
(三)在贵州大学本科招生网进入贵州大学高水平运动员报名系统(http://rso.gzu.edu.cn/web/login)报名时须上传以下材料扫描件:
1.运动员等级证书原件(封面及有证书编号页);
2.国家体育总局 “运动员技术等级综合管理系统”(http://ydydj.univsport.com/index.php?m=index&c=look&a=look)的查询结果截图;
3.二代身份证原件(正反面);
4.竞赛秩序册或全国青少年校园足球夏令营营员证书原件;
5.高中阶段省级以上比赛获奖证书或成绩册或成绩证明或全国青少年校园足球夏令营最佳阵容名单原件(封面及与本人相关的页面);
6.应届毕业生需提供学校开具的在读证明;往届高中毕业生须提供高中毕业证书原件;以同等学力报考的考生必须提供经生源地省级教育行政部门认定的与高级中等教育相当的学习证明和成绩单;
7.以集体项目获奖名次报名者应提供由组委会或所在中学开具的主力队员证明材料(证明模板见附件);
8.资格材料跨省说明(在户籍地、学籍地以外省份取得运动员技术等级称号和非全国性比赛成绩的考生须提供此项材料说明跨省原因,并由主教练签字和所在学校加盖公章);
以上报名材料均要求原件扫描(或拍照)后上传至报名系统,因考生未按时按要求上传材料等个人原因导致报名未成功的,信息填写错误、扫描件不清晰导致影响资格审核结论的,考生自行承担相应后果。
(四)仅有一级(或健将级)证书的考生只能按照一级报考并须参加国家体育总局统一组织的运动训练、武术与民族传统体育专业招生文化考试(以下简称单考);仅有二级证书的考生只能按照二级报考并须参加生源地招考部门组织的全国普通高校招生统一考试(以下简称统考);同时持有一级(或健将级)证书和二级证书的考生,须在网上报名时选择确认好自身所报考等级及参加的文化考试类型,可以选择按照一级报考并须参加国家体育总局统一组织的文化单考,也可以选择按照二级报考并须参加生源地招考部门组织的高考统考,但不得兼报,报名后不得变更报考级别。考生须提交与本人报考等级相符的报名材料,学校将按照考生报考且审核通过的等级结合其专项测试成绩给出本等级对应的测试结论(即按照一级报考的考生不能按照二级给定结论和录取)。
(五)考生所持运动员技术等级证书中的运动项目应与所报考的运动项目一致(田径项目须严格对应,足球项目须为11人制)。
(六)我校将组织专家对考生网报资料进行测试资格初审,获得参加测试资格的考生名单拟于2022年3月15日前在我校本科招生信息网站公布。请考生自行查看,我校不再另行通知。
(七)乒乓球项目不接受参加过(包括注册、报名和参赛)中国乒乓球超级俱乐部联赛、中国乒乓球俱乐部甲A联赛以及全国乒乓球锦标赛、全运会的运动员报名;篮球项目不接受已在篮球运动管理中心注册以及曾参加全国青年联赛、俱乐部青年联赛、WCBA联赛、NBL联赛、CBA联赛的运动员报名;足球项目不接受参加过中国足球超级联赛、甲级联赛、乙级联赛(含联赛预备队),以及2021、2022年度注册过职业足球运动员资格的球员报名,注册球员名单以中国足协信息化系统平台数据为准。
(八)参加高水平运动员体育专项测试的考生应参加其户口所在地省级招办统一组织的高考报名,并接受资格审查,获取报名号和考生号。高考改革省(区、市)考生需符合我校高水平运动队招生专业选考科目要求。
四、专项测试安排
(一)足球、乒乓球项目专项测试的具体安排请考生自行及时关注中国运动文化教育网(www.ydyeducation.com)或体教联盟手机APP相关通知。
(二)篮球、田径项目具体安排
1.报到及测试时间、地点
报到时间:3月29日(周二)现场报到审核;
学校测试时间:3月30-31(周三、周四)体育专项测试;
报到地点:贵州大学西校区体育馆。
如因疫情等特殊原因需调整测试时间地点则另行通知。
2.参加我校专业测试的考生,须由考生本人到贵州大学测试现场报到,并进行资格核验。
3.资格核验须提交材料:(1)我校网上报名表原件(报考篮球、田径项目的考生,报名完成后在该系统打印《报名表》,贴上本人近期一寸免冠照片,并由所在中学签署推荐意见后加盖公章);(2)本人二代身份证原件及复印件;(3)国家运动员等级证书原件及复印件;(4)高中阶段省级以上比赛获奖证书或成绩册、成绩证明原件及复印件;(5)竞赛秩序册原件及复印件;(6)高中毕业证书或同等学力证明,应届毕业生需提供学校开具的学历证明;(7)本人1寸彩色近照1张。
4.防疫要求。按照《贵州省新冠肺炎疫情防控常态化下国家教育考试防疫工作方案》及《贵州省2022年普通高等学校招生考试防疫工作方案》的要求,考生现场审核入校时须接受体温检测和查验健康码、国家通信行程卡,体温检测正常并提交《贵州省国家教育考试考生体温测量登记表》、两码无异常并使用速干手消毒液进行消毒后方可进入学校。考前14天有境外或非低风险地区活动轨迹的考生,要及时向市级或县级招生考试机构报备。除上述要求外,还须根据贵州省最新疫情防控要求提供相关材料,方可参加考试。
5.凡参加我校高水平运动队测试的所有考生须自行向保险公司购买测试期间有效的个人“人身意外伤害保险”,现场核验报考资料时必须提供保险单据原件进行验证(保险单上应当载有被保险人的姓名,且被保险人必须是考生本人),并提交保险单据复印件。未提交符合要求的保险单者不得参加测试。
6.考生在资格核验时,我校将通过中国运动员文化教育网“运动员技术等级综合管理系统”查询核验考生运动员等级证书,部分正在办理运动员等级证书的考生须事前将此系统中显示的本人证书编号页面截图打印并请证书办理审核部门盖章,将此盖章原件交与学校留存核验。
7.通过资格核验者方可进行现场指纹采集和照片采集,办理专项测试准考证。考生还须签订《贵州大学高水平运动员反兴奋剂与运动风险安全防范承诺书》,拒不签订者,视为主动放弃考试资格。
8.专项测试要求按照体育总局制订的《2021年体育招生(高校高水平运动队)体育专项考试方法及评分标准》进行。该评分标准中未能提供的田径项目中的部分小项的评分标准,我校将于考前在学校本科招生信息网上发布。
五、文化考试
(一)按照一级运动员等级报考的考生须参加国家体育总局统一组织的文化单考。应于3月1日至10日在中国运动文化教育网中的【体育招生-普通高等学校高水平运动队文化统测及部分项目专业统测报名系统】或体教联盟APP上进行考试报名并参加考试,报名时必须选择贵州大学志愿。单考科目为语文、数学、政治、英语,每科满分均为150分,考试时间为2022年4月16日至17日。
(二)按照二级运动员等级报考的考生,按生源省份的有关规定在户籍所在地的县(市、区、特区)招生办办理全国文化统考报名手续并参加全国高考统考。
六、专项测试结论认定及录取
(一)体育专项测试合格分数
足球、篮球、乒乓球项目:按照一级报考的运动员,体育专项测试成绩≧75分,测试结论为“达到一级运动员水平”;按照二级报考的运动员,体育专项测试成绩≧70分,测试结论为“达到二级运动员水平且具有培养前途”,70分﹥体育专项测试成绩≧60分,测试结论为“达到二级运动员水平”。
田径项目:按照一级报考的运动员,体育专项测试成绩≧90分,测试结论为“达到一级运动员水平”;按照二级报考的运动员,体育专项测试成绩≧75分,测试结论为“达到二级运动员水平且具有培养前途”,75分﹥体育专项测试成绩≧70分,测试结论为“达到二级运动员水平”。
(二)拟录取范围认定
1.体育专项测试结论为“达到一级运动员水平”的考生,且参加由国家体育总局统一组织的文化单考成绩合格(学校划定的合格线),此类考生按照体育专项测试成绩分项目分男女从高到低排序,学校依据招生计划的20%划定拟录取人员范围并公示、上报。公示范围内的合格考生报经生源所在地省级招生考试部门审定后予以录取。
2.体育专项测试结论为“达到二级运动员水平且具有培养前途”的考生,按照体育专项测试成绩分项目分男女从高到低排序,学校依据招生计划的30%划定拟录取人员范围并公示、上报。公示范围内的合格考生经生源所在地省级招生考试部门审定,高考统考文化成绩达到其所在省(区、市)本科第二批次录取控制分数线65%者投档给学校审录。
体育专项测试结论为“达到二级运动员水平且具有培养前途”,但受计划比例限制未获得第二批次录取控制分数线65%拟录取资格的考生和“达到二级运动员水平”的考生,按照体育专项测试成绩分项目分男女从高到低排序,学校可在不超过招生计划的150%的比例之内划定拟录取人员范围并公示、上报。公示范围内的合格考生经生源所在地省级招生考试部门审核,高考统考文化成绩达到其所在省(区、市)本科第二批次录取控制分数线者投档给学校择优录取。(对于合并本科批次的省份,二本分数线按教育部有关规定执行。)
3.田径项目若按上述规则和每个小项不超1人原则划定拟录取人员名单后仍然剩余上报名额,则将剩余合格考生再按测试分数从高到低排序,依次继续按每小项不超1人划定拟录取人员名单。田径不同小项同分考生,学校将按照高水平运动队建队需要按以下顺序,排在前面小项的考生优先排名:铅球,标枪,铁饼(男),跳高,三级跳远,跳远,10000m,5000m,3000m障碍,1500m,800m,10000m竞走,5000m竞走,110m栏(男),100m栏(女),400m栏,100m,200m,400m。
(三)“达到一级运动员水平”和“达到二级运动员水平且确有培养前途”的拟录取范围内的考生,须在学校公示名单前与学校签订拟录取协议书,拒绝签订协议书者视为自行放弃拟录取资格,学校公示拟录取名单时不予公布。
七、监督与管理
(一)学校将加强高水平运动员招生过程监督,确保考试公平公正,并严格执行公示制度。测试合格名单,实行三级公示,由学校报生源所在地省级招办和教育部公示备案,未经教育部公示备案的考生,我校不予录取。
(二)我校将严格执行责任追究制度,凡通过弄虚作假等欺骗手段报考或录取的考生,一经发现,取消当年报考、录取资格或学籍,并严厉查处违反规定的工作人员。监督电话:0851-88292118。
(三)我校录取的高水平运动员须与学校签订协议,在校学习期间,必须遵守学校的有关规定,服从安排,参加学校组织的有关体育训练和比赛活动,承担个人应尽的义务。我校将按《贵州大学本科新生入学资格复查工作实施暂行办法》(贵大发【2017】146号)要求和有关方案进行复查,凡不符合录取要求或者弄虚作假者,取消入学资格。足球、乒乓球项目考生的资格核验工作在新生入学报到期间进行,若在核验过程中发现有不符合教育部及我校要求者,取消入学资格。
(四)我校将在招生网及时发布高水平运动员招生的有关通知和信息,请留意关注并配合做好有关个人信息的采集工作。经教育部阳光高考平台公示合格的考生,必须在6月30日前将个人高考成绩发校招办邮箱(rso@gzu.edu.cn)。凡未如期按照我校要求办理有关事项或因个人有关信息提供不准确而影响录取等问题,均由考生自行负责。
(五)本科学习期间,代表贵州大学及贵州省参加省级及以上比赛获得优异成绩的高水平运动员,可按照《贵州大学学生运动竞赛奖励办法(试行)》(详情可查看贵州大学本科招生网http://rso.gzu.edu.cn/)获得相应等次奖励。
八、其他
(一)报名费:学校严格按照贵州省价格主管部门核定的280元/每生标准收取。学费:严格按照贵州省价格主管部门批准的各专业学费标准收取。
(二)疫情防控。本简章发布后,有关程序或要求可能视疫情防控情况、教育部和贵州省要求以及我校实际情况作出相应调整。请考生随时查阅贵州大学本科招生信息网站、微信公众号(gzurso)的最新通知。如因工作需要有所变动,以最新通知为准。
(三)本简章由贵州大学招生办公室负责解释。相关规定若有调整以教育部最新公布的政策为准。
联系方式: 0851-88292075(校招生办)
0851-83851336(体育学院)
通讯地址:贵阳市花溪区贵州大学招生办公室
邮编:550025
附件1贵州大学2022年高水平运动队招生主力队员证明.doc

