为全面贯彻全国教育大会精神,深入落实《国务院关于深化考试招生制度改革的实施意见》(国发〔2014〕35号),根据《关于在部分高校开展基础学科招生改革试点工作的意见》(教学〔2020〕1号)等文件,服务国家重大战略需求,加强基础学科拔尖创新人才选拔培养,经批准我校2020年开展基础学科招生改革试点(也称“电子科技大学强基计划”),探索多维度考核评价模式,选拔一批有志向、有兴趣、有天赋的青年学生进行专门培养,为国家重大战略领域输送后备高端人才。
一、领导机构
我校强基计划招生工作在学校招生工作领导小组和强基计划工作小组的领导与指导下开展,本科招生委员会充分发挥强基计划招生工作中的民主监督和咨询建议等重要作用,具体工作由本科招生办公室负责组织和实施。强基计划招生工作按照综合评价、公平公正、宁缺毋滥的原则,择优确定入选名单,并接受社会监督。
二、招生对象及报名条件
符合2020年全国普通高等学校招生全国统一考试报名条件,综合素质优秀或基础学科拔尖,有志于将来从事相关领域科学技术工作的高中理科毕业生(高考改革试点省份不分文理,选考科目要求为物理)均可申请报名。报考我校强基计划的考生须具有强烈的专业兴趣、科研志向和吃苦耐劳的精神。在我校安排强基计划招生的省份,以下两类考生均可申请报名:
第一类:高考成绩优异的考生
高考成绩须达到该省份本科一批录取最低控制分数线(合并录取批次省份以该省级招生考试机构划定的相应分数线为准,下同)上50分(高考总分非750分的省份按总分750分折算并四舍五入取整,高考改革试点省份的考生,高考成绩须达到其省级招生考试机构划定的特殊类型最低录取控制参考分数线上20分)。
第二类:相关学科领域具有突出才能和表现的考生
高考成绩须达到该省份本科一批录取最低控制分数线(高考改革试点省份的考生,高考成绩须达到其省级招生考试机构划定的特殊类型最低录取控制参考分数线),同时获得全国中学生学科奥林匹克竞赛全国决赛一等奖、二等奖(获奖名单须在全国青少年科技创新活动服务平台http://gs.cyscc.org公示),竞赛包括:
(1)中国数学奥林匹克(全国中学生数学冬令营)(中国数学会主办)
(2)全国中学生物理竞赛决赛(中国物理学会主办)
(3)中国化学奥林匹克(决赛)(中国化学会主办)
(4)全国中学生生物学竞赛(中国动物学会、中国植物学会主办)
(5)全国青少年信息学奥林匹克竞赛(中国计算机学会主办)
备注:
第二类考生须在高中阶段获得上述奖项,并在报名截止日前取得上述奖项的获奖证书。
三、招生专业及计划
备注:
(1)报考我校强基计划的考生不能兼报其他高校。
(2)在高考改革试点省份,考生报考我校强基计划时选考科目要求为物理。
四、报名方式与选拔程序
(一)报名时间及办法
5月11日至30日考生可访问我校强基计划报名平台(https://bm.chsi.com.cn/jcxkzs/sch/10614)按要求完成网上报名。
(二)考生参加全国统一高考
申请考生须符合生源所在地当年高考报名条件并参加全国统一高考。
(三)入围考核办法
对于符合报考条件的第一类考生,按照我校强基计划分省招生计划数的4倍,依据其高考成绩(不含任何政策加分)从高分至低分择优确定各省入围考生名单。
对于符合报考条件的第二类考生,可直接入围。
考生入围考核结果和入围标准将于2020年7月26日在相关平台中公布,我校不再通知考生本人。
备注:考生高考成绩(不含任何政策加分)以各省级招生考试机构提供为准。
(四)考核程序及办法
1。打印准考证
入围考核的考生须在规定时间内登录我校强基计划报名平台打印准考证,我校不再通知考生本人。具体时间规定如下:
打印准考证:2020年8月1日
2。考核程序
(1)考核内容:体质测试和综合能力考核
(2)考核时间:
体质测试:2020年8月1日下午
综合能力考核:2020年8月2日
(3)考核地点:电子科技大学
备注:考核具体时间、地点及相关安排详见准考证和我校本科招生网相关公告,我校不再通知考生本人。
3。考核办法
(1)综合能力考核
综合能力考核包括综合面试和综合素质档案评审,满分100分。
综合面试主要考查考生分析问题、解决问题和创新思维的能力。同时,在综合面试过程中,专家将对考生的综合素质档案进行评审,以考察学生在思想品德、学业水平、身心健康、艺术素养和社会实践等方面的表现,并对档案的真实性进行验证。综合面试采取专家、考生“双随机”抽签的方式,全程录音录像。
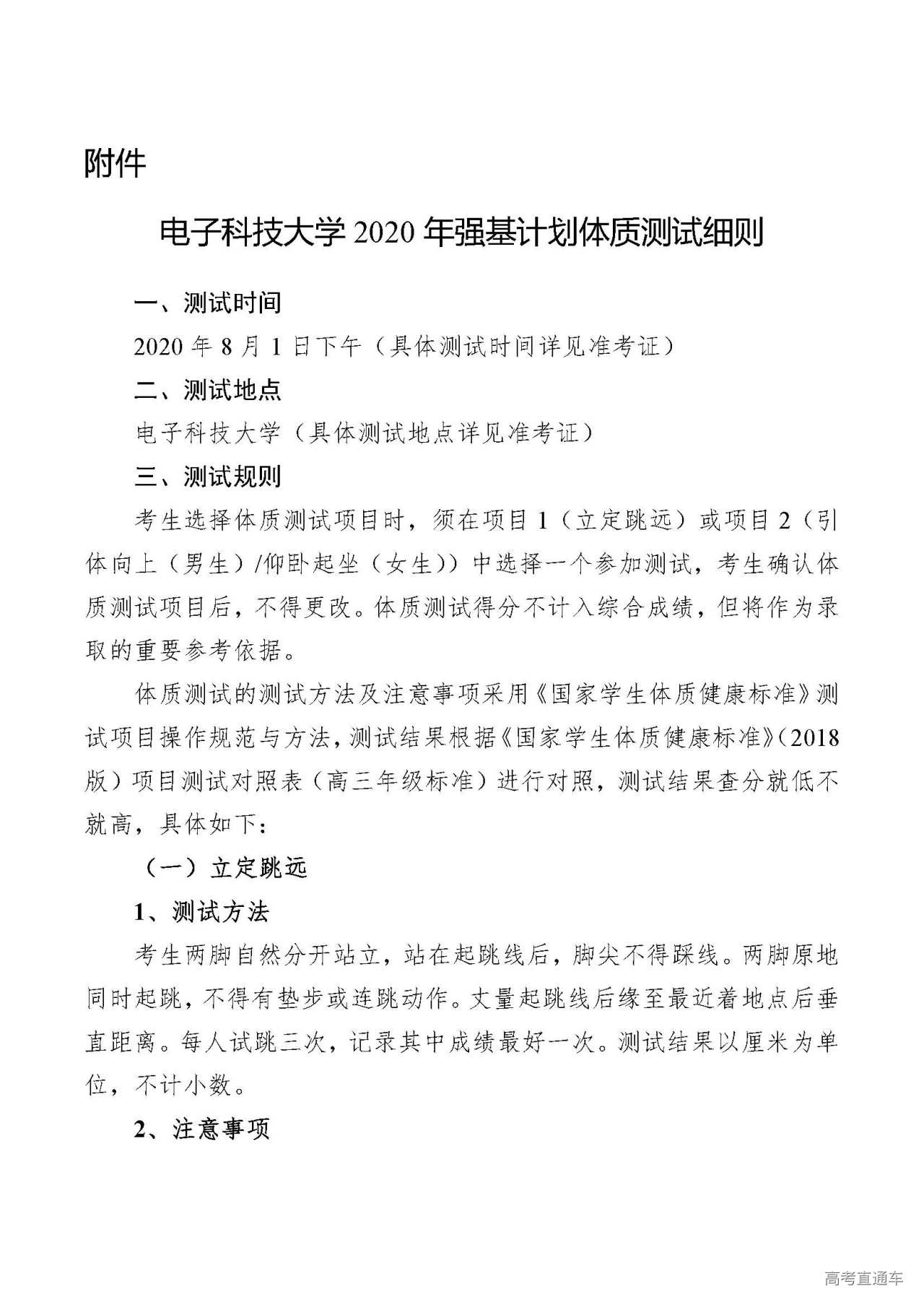
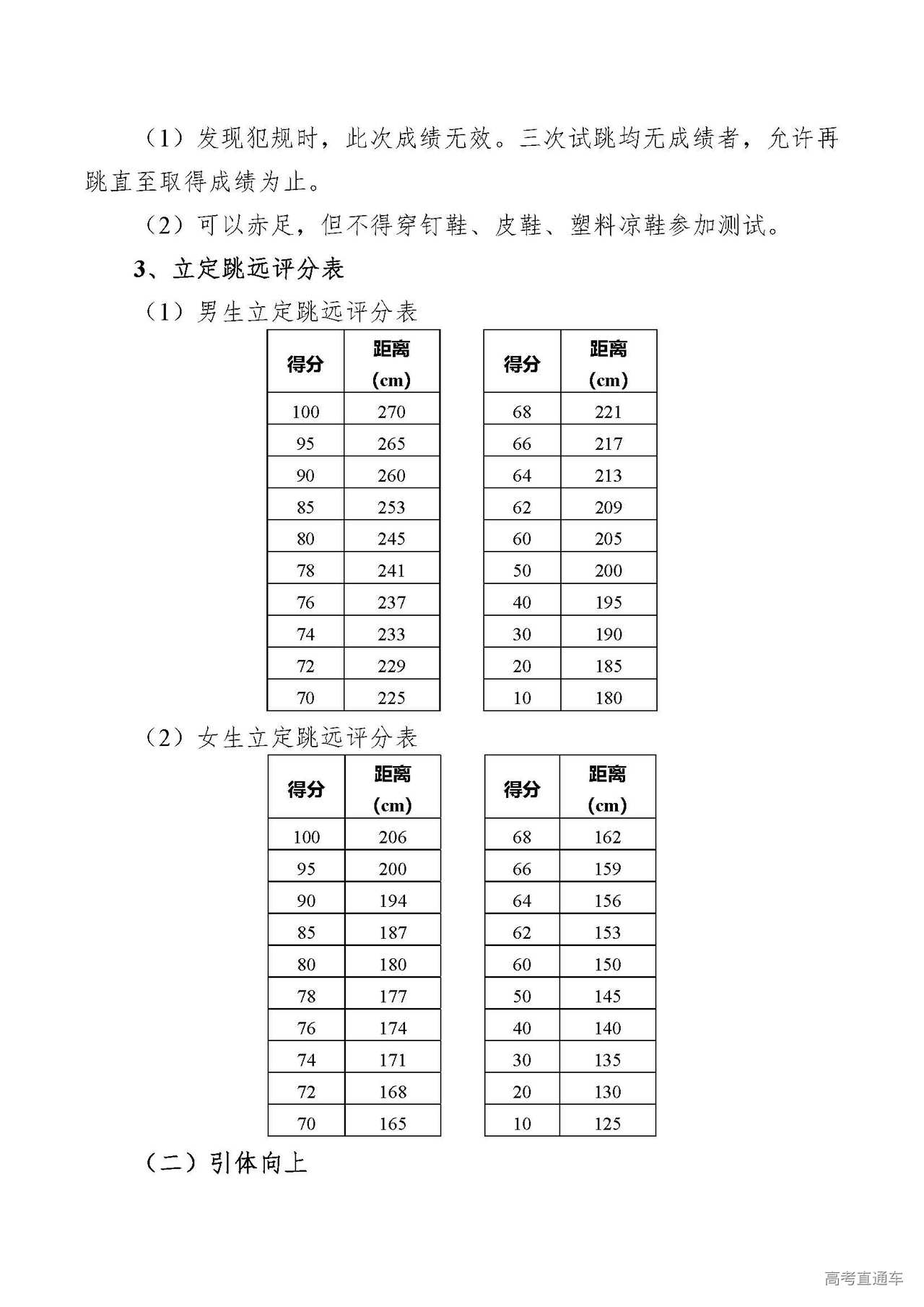
(2)体质测试
考生须在项目1(立定跳远)或项目2(引体向上(男生)/仰卧起坐(女生))中选择一个项目进行体质测试(测试细则详见附件《电子科技大学2020年强基计划体质测试细则》)。考生确认体质测试项目后,不得更改。体质测试得分不计入综合成绩,但将作为录取的重要参考依据。
备注:我校考核办法将视本地疫情防控情况做出相应调整,届时将另行通知。
(五)录取办法
1。综合成绩折算办法
综合成绩=百分制高考成绩×85%+综合能力考核成绩×15%
备注:
(1)百分制高考成绩=高考成绩(不含任何政策加分)/生源省高考满分×100
(2)百分制高考成绩、综合成绩均四舍五入保留2位小数
2。确定录取名单
对于第一类考生,根据考生所在省份强基计划招生计划,在入围我校考核的考生中,按综合成绩由高到低进行录取。若考生综合成绩相同,则依次按综合能力考核成绩、理综成绩(高考改革试点省份为物理成绩)、高考成绩(不含任何政策加分)、数学成绩、语文成绩、外语成绩、体质测试成绩排队,择优确定预录取考生名单。
对于第二类考生,综合成绩达到同省份第一类考生最低录取分数线的,我校予以预录取。
学校招生工作领导小组审定强基计划预录取名单,并报各省级招生考试机构审核,办理录取手续。
我校于8月5日前公布录取名单并公示录取标准。被正式录取的考生不再参加本省(区、市)后续高考志愿录取;未被录取的考生可正常参加本省(区、市)后续各批次高考志愿录取。
五、其他说明
(一)已建立省级统一信息平台省份,由省级教育行政部门统一将考生电子化的综合素质档案提供给我校。尚未建立省级统一信息平台的省份,由各省级教育行政部门汇总本地各中学报考学生的综合素质档案后,统一上传至强基计划报名系统。
(二)对于综合素质档案造假或在考核中舞弊的考生,我校将取消其强基计划的报名、考试和录取资格,并将有关情况通报其所在省级招生考试机构或教育行政部门,取消其当年高考报名、考试和录取资格,并视情节轻重给予3年内暂停参加各类国家教育考试的处理;已经入学的,按教育部和我校相关规定处理;毕业后发现的,取消其毕业证、学位证。中学应当对所出具的材料认真核实,出现弄虚作假情形的,我校保留采取相关措施的权利。
(三)强基计划录取考生入学后原则上不得转入其他专业。
(四)考核期间,考生的交通、食宿等费用自理。入围我校考核的家庭经济困难考生可向我校提出申请,我校可酌情提供保障性路费和住宿补贴。
(五)我校未委托任何个人或中介组织开展强基计划等招生考试有关工作,不举办任何形式的培训活动。
(六)江苏考生选测科目要求按照《电子科技大学2020全日制普通本科招生章程》相关规定执行。
(七)获得我校强基计划预录取资格考生的体检标准须按照教育部、卫生部、中国残疾人联合会印发的《普通高等学校招生体检工作指导意见》及有关补充规定执行。
六、监督保障机制
(一)我校强基计划招生工作在学校招生工作领导小组的领导下开展,并接受纪检监察部门、考生和社会各界的全程监督。同时我校强基计划招生工作所有考核环节将进行全程录像。在招生过程中,若发现违规违纪行为,请联系纪检监察部门,联系方式:028-61830237,邮箱:jjs@uestc.edu.cn。
(二)我校强基计划招生工作主动向社会公开招生方案、公示录取标准,确保选拔方法公平。
(三)我校将对录取的学生进行入学资格复查,对不具备入学资格的学生,按教育部相关规定处理。
七、咨询方式
地址:四川省成都市高新区(西区)西源大道2006号电子科技大学(清水河校区)
邮政编码:611731
招生咨询电话:028-61831137、61831139
传真:028-61830052
电子邮箱:zhaoban@uestc.edu.cn
本科招生网:https://zs.uestc.edu.cn
阳光高考信息平台:https://gaokao.chsi.com.cn
八、本简章由电子科技大学本科招生办公室负责解释。我校强基计划有关招生工作的政策、规定如与《电子科技大学2020全日制普通本科招生章程》(简称“章程”)相冲突,以章程为准;如遇国家法律、法规、规章和上级有关政策变化,以变化后的规定为准。





