今天小车为大家带来广东邮电职业技术学院的全方位介绍,一起来看!
2022学考录取数据
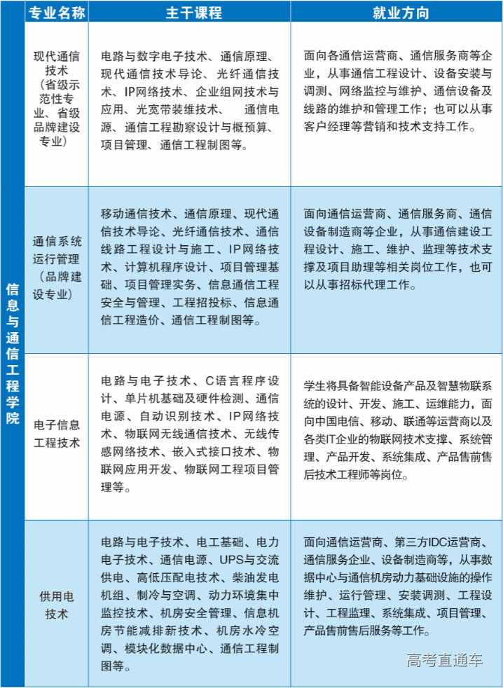
院校简介 学校代码:12953 创办时间:1949年 属性:公办专科(工科类) 校区:广州天河、江门蓬江 面积:10万多平方米 院系设置:设有移动通信学院、信息与通信工程学院、计算机学院、经济管理学院四个招生学院,25个招生专业。 师资力量:学校拥有一支教学和实践经验丰富的师资队伍。现有专任教师279人,高级职称43人,双师型教师176人,占比达到63%,更有6人荣获南粤优秀教师,1人荣获南粤优秀教育工作者。 学校成就:广东省内唯一的一所公办全日制通信类高职院校,入选教育部首批职业院校校长培训基地、全国邮政行业培训基地等全国性培训基地,是全国首批现代学徒制试点单位、广东省职业院校继续教育与职业培训工作指导委员会主任委员单位、广东省首批推荐职业技能培训线上平台机构、中国通信服务职业教育联盟创立单位、广东通信职业教育集团(国家示范性职业教育集团(联盟))牵头院校、职业院校培训联盟牵头单位,荣获国家技能人才培育突出贡献单位、首届全国高等职业院校服务贡献50强、首届全国高等职业院校育人成效50强、广州市创新创业(孵化)示范基地等称号。
想了解更多关于院校的信息吗?
学校的环境有多美?交通是否便利?
食宿条件是否让你动心?
快跟着车车来了解更多院校的情况
↓↓↓
推荐阅读:学考最低266可报!广东邮电职业技术学院报考攻略来了(点击查看)





