廣東工業大學2026年招收香港中學文憑考試學生簡章

2025-12-11 09:19 广东工业大学招生办公室 评论
广东工业大学
广东广州市-公办-理工类
查看详情

一.學校簡介

图片

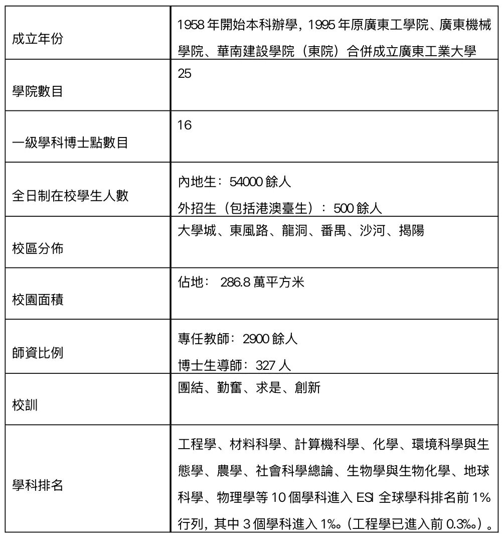
     廣東工業大學是一所以工為主、工理經管文法藝教結合、多科性協調發展的省屬重點大學、廣東省高水準大學重點建設高校,1958年開辦本科教育,1995年由原廣東工學院、廣東機械學院和華南建設學院(東院)合併組建而成。2024泰晤士高等教育世界大學排名位列大陸高校第41—57位,2024軟科世界大學學術排名位列全球第301—400名。


學校特色

     堅持與產業深度融合,高質量服務經濟建設主戰場;堅持立德樹人根本任務,構建和完善特色鮮明的高水準人才培養體系,培養有家國情懷、有國際視野、有堅實基礎、有創新能力的高素質創新型人才;與地方政府合作建立了多個協同育人平臺,注重將學科、科研優勢轉化爲人才培養優勢,始終將社會服務和人才培養融爲一體。


國際交流

    

學校立足灣區、面向全球,深化對外開放辦學。與國(境)外超170所知名大學和機構合作。推進中巴人工智能卓越中心建設,成立金磚國家研究中心、全球治理與區域國別研究院等研究平臺等智庫機構,舉辦新興經濟體論壇等品牌活動。鏈接全球頂級資源,與諾貝爾獎得主共建智能材料與綠色電化學聯合實驗室。現有“高等學校學科創新引智計劃”(“111計劃”)1個,牽頭成立粵港澳高校碳中和與綠色發展聯盟。成立中外聯合培養交流中心,開設教育部中外合作辦學項目1個,國際聯合培養項目19個。打造“留學廣工”品牌,對國際學生開放所有中文授課本碩專業,國際經濟與貿易、計算機科學與技術2個英文授課本科專業試點招生。建有完善的非學歷漢語言培訓體系。2024年吸引了來自近80個國家和地區的580名國際學生到校學習。


就業前景

     堅持通過形式多樣的創新創業實踐教育,激勵學生在紮實掌握專業知識的基礎上,具備相應領域技術操作的專業技能,實現了畢業與就業的無縫對接。約90%的畢業生在粵港澳大灣區就業。


院校背景

图片


二.本科課程設置(學科門類)

图片


三.一般入學要求(香港中學文憑考試)

图片


注:

「校長推薦計劃」的考生最低錄取標準爲:三科核心科總分需達到8分或以上,而每科分數不得低於2分。

四.招生專業(課程)數據表



图片


五.學費及生活費水平

图片


六.聯絡資料

地 址

廣州大學城外環西路100號廣東工業大學招生辦公室

郵政編碼

郵政編碼: 510006

電 話

020-39322681

傳 真

020-39322680

電 郵

zsb@gdut.edu.cn

院校網址

http://www.gdut.edu.cn/

對港招生信息網站

http://zsb.gdut.edu.cn

登录高考直通车APP
查看完整试题答案
好的
查看完整试题
特别声明:
1. 本站注明稿件来源为其他媒体的文/图等稿件均为转载稿,本站转载出于非商业性的教育和科研之目的,并不意味着赞同其观点或证实其内容的真实性。如转载稿涉及版权等问题,请作者在两周内速来电或来函联系,本站根据实际情况会进行下架处理。
2. 任何媒体、网站或个人未经本网协议授权不得转载、链接、转贴或以其他方式复制发表,违者本站将依法追究责任。
举报理由选择
确定
高考直通车官网

哇哦!快加入高考直通车APP,发现更多精彩内容,与学霸一起交流学习吧!