各位考生:
欢迎报考河北工程大学硕士研究生!根据教育部、河北省有关精神,我校将于近期陆续公布复试录取工作办法和一志愿考生复试名单等复试相关事项,请考生耐心等待,随时关注我校研究生部及各招生学院网站招生信息。现将我校2026年硕士研究生复试录取工作有关须知内容发布如下,考生须认真阅读并遵照执行。
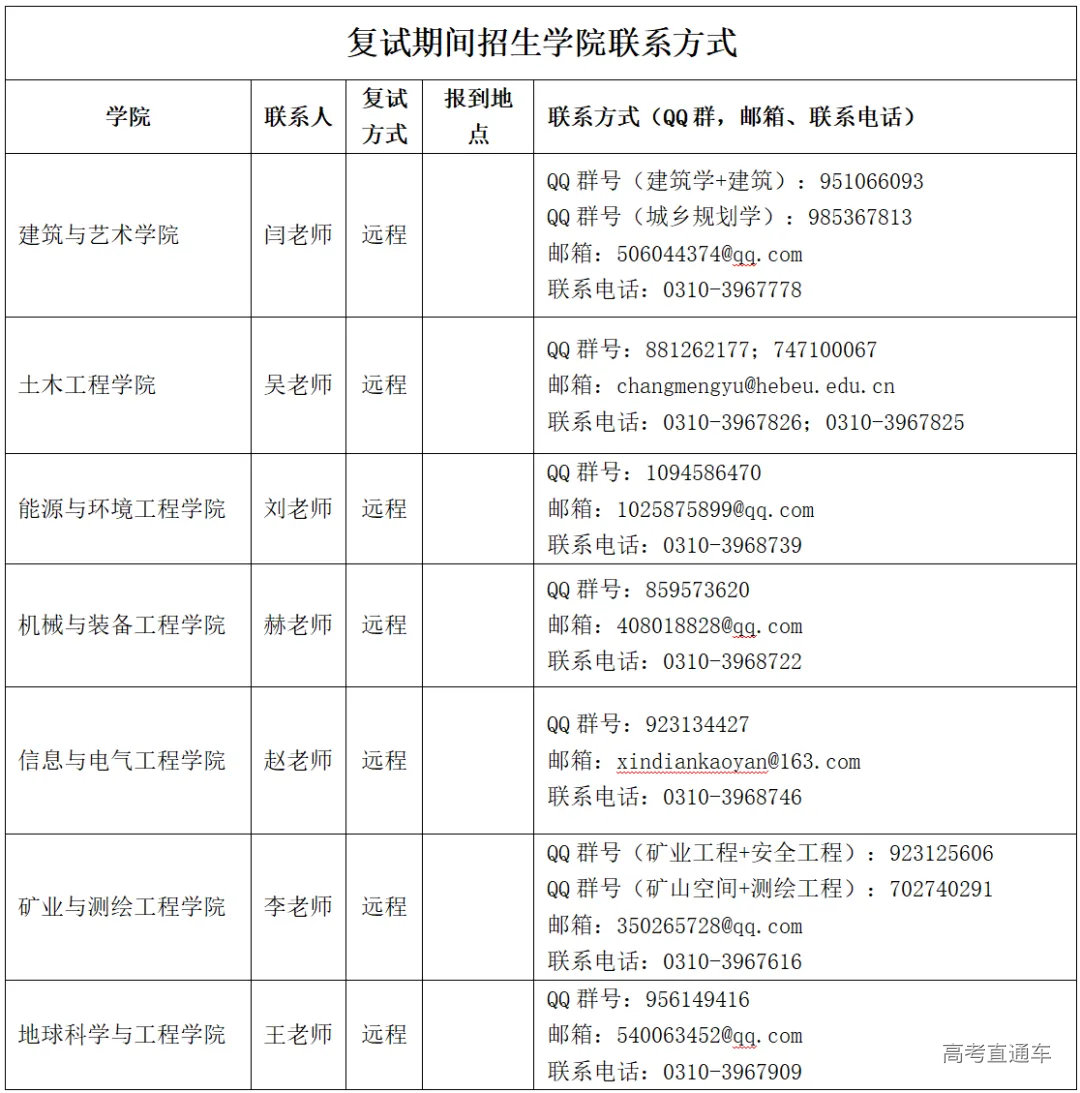
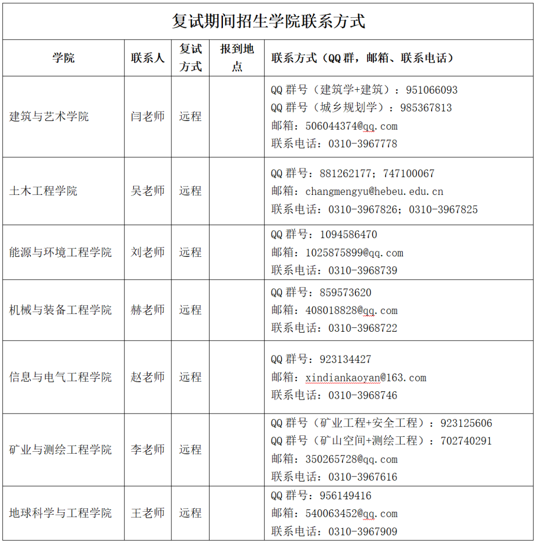
我校2026年硕士研究生招生复试工作预计于3月底启动,按照先一志愿考生后调剂考生的顺序进行。具体复试日程和复试名单由各招生学院确定并提前公布,请广大考生务必关注。
(一)网络远程复试方式
1. 我校采用学信网高校招生远程面试系统平台进行在线复试,相关操作手册详见面试系统https://bm.chsi.com.cn/ycms/kssysm/,请使用最新版Chrome浏览器,提前按操作手册调试相关设备,并熟练掌握操作规程。
2. 提前阅读并严格遵守《诚信复试承诺书》(附件1)和《2026年硕士研究生招生复试网络远程复试考场要求》(附件2)的相关要求。
3. 复试需提交材料如下:
(1)本人身份证(电子版)。
(2)初试准考证(电子版)。
(3)学历、学籍证明(电子版):
往届生:《中国高等教育学位在线验证报告》《教育部学历证书电子备案表》或《学历认证报告》;
应届生:学生证、《教育部学籍在线验证报告》。
(4)所有符合加分政策的考生务必在复试开始前主动向招生学院提供相关的证明材料(电子版,原件待拟录取后补交)。
(5)认真阅读并填写完毕《报考河北工程大学硕士研究生考生思想政治品德考核表》(附件3),由所在单位或街道办事处(无工作单位的)填写并加盖公章。
(6)报考“退役大学生士兵计划”的考生,需提供《入伍批准书》复印件(需考生人事档案所在单位加盖公章并由相关部门负责人签字,负责人签字并注明联系电话)、《退出现役证》原件及复印件等材料(电子版,原件待拟录取后补交)。
(7)除上述材料外,考生还可选择提交大学成绩单(加盖公章)、毕业论文、科研成果、专家推荐信等学业水平证明材料(均为电子版)。
在复试开始前考生将上述材料提交相关报考学院。
(二)现场复试方式
1. 考生按学院通知的要求,到学院相关地点报到,提交纸质现场核验材料,获取笔试和面试时间、地点。
2. 提前阅读并严格遵守《诚信复试承诺书》(附件1)的相关要求。
3.复试提交材料:所需提交材料均为原件及复印件,其余要求与网络远程复试方式相同。
1. 备考:同意复试的网络远程复试考生,按学院复试通知时间,提前登录学信网远程面试系统进行测试、备考,并按复试小组的要求调试设备和提交相关材料。现场复试考生正常备考。
2. 复试主要内容:资格审查、专业课及综合面试,同等学力考生加试两门本科课程,工业工程与管理硕士、物流工程与管理硕士和工商管理硕士3个专业考生还需进行思想政治理论测试。
3. 复试科目及参考书目见我校研究生招生网站公布的《河北工程大学2026年硕士研究生招生学科专业目录》https://yanjs.hebeu.edu.cn/info/1089/9143.htm。
凡录取类别为定向的(包括所有非全日制考生),拟录取名单公布后需按照相关要求与我校签订定向就业协议书,逾期不予录取。定向就业协议书模板将于复试后在研究生部网站公布。
附件可下载:
附件2-2026年硕士研究生招生网络远程复试考场要求.docx
附件3-报考河北工程大学硕士研究生考生思想政治品德考核表.doc
附件:
附件1-诚信复试承诺书
附件2-2026年硕士研究生招生网络远程复试考场要求
附件3-报考河北工程大学硕士研究生考生思想政治品德考核表





