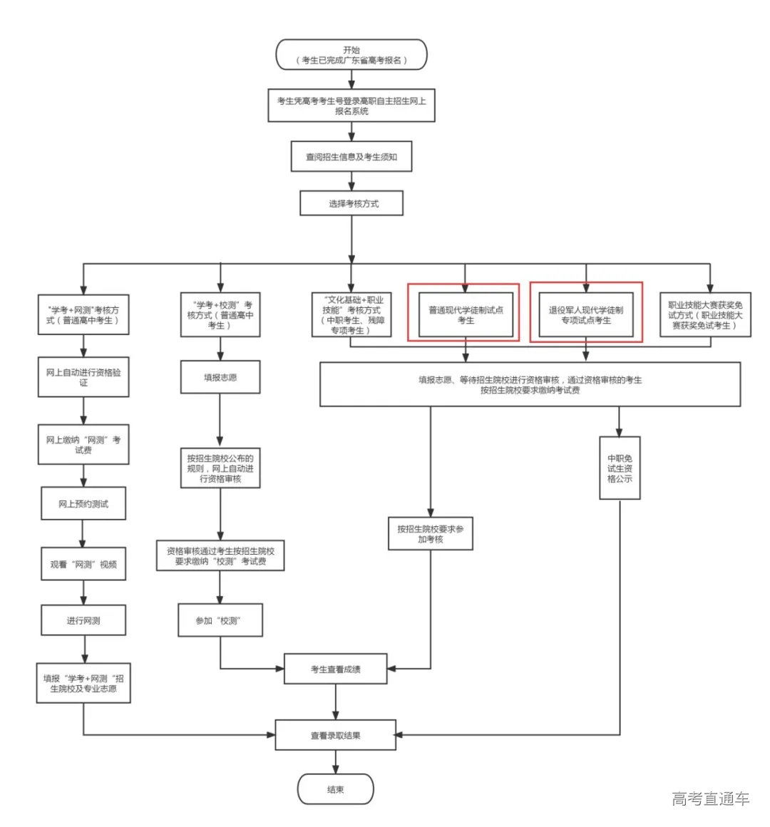
四、志愿填报 (一)填报志愿时间:5月9日10:00至12日16:00 (二)网上报名系统网址: https://pg.eeagd.edu.cn/gzks (三)报考流程:考考生凭高考报名号及密码登录“广东省2024年高职院校自主招生网上报名系统”(下称“网上报名系统”,网址:https://pg.eeagd.edu.cn/gzks/)报名,签订《诚信考试承诺书》,在考核方式里选择“普通现代学徒制试点”(不分考生类型)、“退役军人现代学徒制专项试点”(不分考生类型),进行填报志愿,录入相关报名信息、上传有关证明材料(原件扫描版)。经我校确认报考资格后,考生不得更改考核方式。考生报考流程图详见下图。 五、考核安排与考核内容 (一)考核安排:考试时间为5月18日 (星期六),具体考核方式及安排另行公布,请留意我校招生官网(https://www.gzkmu.edu.cn/zsw/)和微信公众号(广州科技贸易职业学院招生办)。 (二)考核内容(考试大纲见附件5) 1.普通现代学徒制试点考生 采用“文化素质+职业技能”考核方式,主要侧重于职业技能考核,由我自主命题、自行组织实施文化素质和职业技能考核,择优录取。“文化素质”及“职业技能”测试满分值合计100分,其中文化素质考核内容分值为40分,职业技能考核内容分值为60分. 2.退役军人现代学徒制专项试点考生 符合条件的退役军人报考退役军人现代学徒制专项试点计划免文化素质考核,由我校自主命题、组织实施职业技能考核,择优录取。职业技能考核满分值100分。 六、录取原则 (一)普通现代学徒制试点 1.考核“文化素质”及“职业技能”两项,考核成绩满分100分,分别按40%、60%折算成考核总分。职业技能大赛获奖申请免试符合要求的,总成绩按满分100分计算。 2.根据考生考核总分从高分到低分依次排序进行预录取,录满计划为止。考生考核总成绩相同时,按职业技能考核的成绩从高分到低分择优录取。单科缺考视为放弃录取资格。 3.原则上,拟录取考生的考核总分不低于40分。 (二)退役军人现代学徒制专项试点 1.根据考生职业技能考核成绩从高分到低分依次排序进行预录取,录满计划为止。职业技能大赛获奖申请免试符合要求的,职业技能考核成绩按满分100分计算。 2.原则上,拟录取考生的考核总分不低于40分。 (三)职业技能大赛获奖免试录取考生 曾获得省级(含)以上行政部门主办的,与报考专业相关职业技能大赛三等奖及以上奖项的考生,经我校核实资格并公示无异议后,成绩按100分计算,报省招生办审核通过后可免试录取。 免试生需在5月9日至5月12日,凭高考报名号及密码登录“广东省2024年高职院校自主招生网上报名系统”填报志愿,录入相关报名信息、上传有关证明材料(获奖证书原件扫描版)。同时,填写《广州科技贸易职业学院2024年自主招生免试申请表》(附件4),并在报名系统关闭前,将相关材料发送电子邮件至邮箱:gzkmuzsb@126.com。未在报名系统内报名或逾期发送邮件的不予受理。 七、录取通知书、新生注册与入学资格复查 (一)录取通知书发放时间:7-8月。 (二)新生注册时间:具体时间见录取通知书。 (三)入学资格复查:录取考生须在规定时间内注册及缴交学费。逾期未注册者,视为自行放弃入学资格。开学后,学校将对录取新生进行资格复查。复查后发现在报名和考核过程中有弄虚作假或其他违纪违规行为者,将按规定取消其入学资格。学校按规定取消录取考生入学资格后产生的空额计划不进行补录。 八、人才培养和教学管理 (一)培养模式和毕业证书 学校和企业按照“岗位培养、在岗成才”原则,面向学徒岗位(群),制订人才培养方案,遵循“双主体育人”、“双导师教学”的基本特征,校企双方共同开展日常教学、及实训指导工作,建立双元育人的培养机制。采用工学交替的教学组织方式,实现学生与学徒、教育与培训、考试与考核的“双重培养”模式。实施线上与线下混合教学和网上教学,根据专业及合作企业特点,以交互训教方式灵活开展。在教学实施过程,校企双方各自派出骨干教师和“能工巧匠”,担任专业基础、理论课程的讲授和实践。符合我校毕业条件和要求的,可获得我校有关专业普通专科毕业证书。 (二)学籍管理 1、普通现代学徒制试点:试点班学生不得转学,不得转专业,原则上不得转入同一专业普通班;试点班学生因应征入伍、生病等特殊原因经学校同意休学、复学后,如学校和试点企业没有继续开展试点的,经学校、试点企业和学生协商一致,可按学校有关规定,转入同一专业普通班学习。 2、退役军人现代学徒制专项试点:试点班学生不得转学,不得转入非试点班,非试点班学生不能转入试点班学习。原则上不得转专业、不得转教学地点,个别学生因工作地点变动等特殊情况申请转教学地点,理由充分、情况属实且符合相关要求的,学校可同意学生转教学地点;转入地专业选择受限制的,如符合国家和省相关要求,可转专业,但不得转入非2024年退役军人现代学徒制专项试点招生专业。 九、收费和资助政策 (一)报考我校2024年自主招生免报考费。 (二)2024年高职院校自主招生录取的学生应按规定交纳学费等费用,具体标准按物价部门相关规定执行。符合条件的学生,可按《退役军人事务部等七部门关于全面做好退役士兵教育培训工作的指导意见》(退役军人部发〔2021〕53号)、《财政部 教育部 人力资源社会保障部 退役军人部 中央军委国防动员部关于印发〈学生资助资金管理办法〉的通知》(财教〔2021〕310号)等文件要求申请资助。具体资助政策可登录全国学生资助管理中心网站(网址为:http://www.xszz.cee.edu.cn/)查询。不符合国家资助条件的学生,自行支付学费等费用。 (三)其他资助政策按国家和省有关文件执行。 十、其他说明 (一)所有关于2024年自主招生的招生录取信息均通过学校招生信息网和微信公众号发布,不再另行通知。敬请考生随时关注。 (二)我校根据考生在系统中填报信息以及上传的相关证明材料电子版对考生进行资格审核。若因考生未正确填报联系方式,我校无法联系考生提供必要的证明材料的,考生报考资格审核不通过的后果由考生自负。 (三)对于资格审核或复核不通过的考生,我校在网上将考生状态设置为“资格审核或复核不通过”,考生可登录志愿填报系统进行相关信息修改和完善,再提交审核。考生在报考资格审核期间,应及时登录系统查看审核状态,并合理安排时间,在规定时间内完成志愿填报、报考资格审核及复核手续。 (四)对通过虚假材料取得报名资格的考生,一经查实取消其报名和录取资格。考生如有弄虚作假行为,将根据国家有关规定,严肃处理,在报名阶段发现的,取消报考资格;在入学前发现的,取消入学资格;入学后发现的,取消录取资格或者学籍。 (五)高校在校生、2024年被依据普通高中学业水平考试成绩招生录取、普通高等学校招收中等职业学校毕业生统一考试招生录取的考生,以及中高职贯通三二分段转段录取的考生不得参加高职院校自主招生录取。报考高职普通自主招生并被录取的考生不得参加其他类型高职(专科)层次的招生录取。 (六)我校从未委托任何机构或个人开展招生代理工作,未委托任何机构和个人组织培训班。请各位考生提高警惕! 十一、工作日程安排 十二、咨询与联系方式 学校地址:广州市番禺区南村镇市新路北段669号 电子邮箱:gzkmuzsb@126.com 咨询电话:020-84560708、 84560798、84567663 联系人:李老师、黎老师 咨询Q群:70446732
查看完整试题
登录查看完整试题答案
阅读数:1.4 k
特别声明:
1. 本站注明稿件来源为其他媒体的文/图等稿件均为转载稿,本站转载出于非商业性的教育和科研之目的,并不意味着赞同其观点或证实其内容的真实性。如转载稿涉及版权等问题,请作者在两周内速来电或来函联系,本站根据实际情况会进行下架处理。
2. 任何媒体、网站或个人未经本网协议授权不得转载、链接、转贴或以其他方式复制发表,违者本站将依法追究责任。
1. 本站注明稿件来源为其他媒体的文/图等稿件均为转载稿,本站转载出于非商业性的教育和科研之目的,并不意味着赞同其观点或证实其内容的真实性。如转载稿涉及版权等问题,请作者在两周内速来电或来函联系,本站根据实际情况会进行下架处理。
2. 任何媒体、网站或个人未经本网协议授权不得转载、链接、转贴或以其他方式复制发表,违者本站将依法追究责任。



