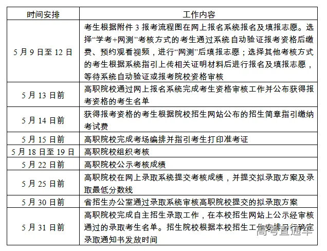
广东司法警官职业学院 2024年 广东司法警官职业学院是经广东省人民政府批准设置、具有高等学历招生资格的省属公办全日制普通高等院校,是广东省唯一一所培养司法警官人才的高等职业院校,是广东司法行政工作专门人才培养基地、干警素质提升基地、司法行政工作应用性理论研究基地和法治文化传承创新基地。学院归属省司法厅管理,业务受省教育厅指导。 所有报考考生须符合广东省招生委员会《关于做好广东省2024年普通高校招生统一考试报名工作的通知》(粤招〔2023〕7号)普通高考报名条件规定,并参加了广东省2024年普通高考报名。 普通现代学徒制试点考生应为试点招生专业合作企业的在职员工。试点录取的学生应在录取前与合作企业签订符合《中华人民共和国劳动合同法》等法律法规要求且有效的劳动合同,劳动合同期限应涵盖录取学生学习期间。考生如有弄虚作假行为,将根据国家有关规定,严肃处理,在报名阶段发现的,取消报考资格;在入学前发现的,取消入学资格;入学后发现的,取消录取资格或者学籍。 2024年5月9日10:00至5月12日16:00 考生报考资格审定工作实行网上审核与线下审核相结合的方式,我院将根据考生在系统中填报信息以及上传的相关证明材料电子版先对考生进行资格审核,如有需要,我院将联系考生线下提供补充证明材料。如考生未正确填报联系方式,导致我院无法联系考生,最终因所需材料缺失造成考生报考资格审核不通过的,责任由考生自行负责。
采用“文化素质+职业技能”考核方式,主要侧重于职业技能考核,由我院自主命题、组织实施文化素质(法律事务综合知识)和职业技能考核,择优录取。“文化素质(法律事务综合知识)”及“职业技能”测试满分值合计100分,其中文化素质考核内容分值为40分,职业技能考核内容分值为60分。 (一)文化素质(法律事务综合知识) 考试时间:2024年5月18日上午8:30-10:00 考核形式:线下笔试 (二)职业技能 考试时间:2024年5月18日10:30-17:30 考核形式:面试 (三)考试组织:由我院自主命题,本次考试附考试大纲; (四)考试要求:所有报考我院考生均须参加考试。 备注:未尽事宜,另行通知,请考生保持通讯畅通。
拟录取考生的测试总成绩原则上不低于测试满分值的50%。 5月22日前,我院在广东司法警官职业学院官网(招生信息栏)公示考生考核综合成绩,公示3天无异议后,根据考生的考核总分划定最低录取分数线,按考生考核总分从高分到低分择优预录取,录满计划为止。考生考核总分相同时,按“职业技能”成绩从高分到低分择优录取。 5月31日前,我院在广东司法警官职业学院官网(招生信息栏)和广东司法警官职业学院招生就业办微信公众号公示经广东省招生委员会办公室审核通过的录取考生名单。录取通知书寄发时间将根据我院招生工作安排拟在八月中旬统一寄出。 被我院自主招生(普通现代学徒制试点)录取的考生可参加夏季高考本科层次院校的录取,但不能参加夏季高考专科层次院校的招生录取。被我院自主招生(普通现代学徒制试点)录取考生参加夏季高考被本科院校录取后,我院不接受被本科院校录取的考生报到注册。
经普通现代学徒制试点录取的考生,须在规定时间内办理缴交学费、报到和注册手续,逾期未注册者,作自行放弃入学资格处理。
(一)采用在岗培养与学校培养相结合的人才培养模式(三年均在企业在岗学习),不安排住宿或由合作企业统一安排住宿,实行工学交替等学习形式,学员不实施我院警务化管理,不着人民警察学员制服;
招生办咨询电话:020-87083551 020-87083361 联系人:李老师、余老师





