为全面贯彻全国教育大会和《国家职业教育改革实施方案》(国发﹝2019﹞4号)精神,深入落实《2019年国务院政府工作报告》部署和要求,根据《广东省教育厅关于做好2019年高职专业学院自主招生试点工作的通知》(粤教考函﹝2019﹞40号)的安排,我校作为首批试点高职专业学院试点院校之一,联合肇庆市农业学校开设2个专业的试点招生,招生计划共66人。
一 招生计划
序号 | 高职招生专业名称 | 学制 | 招生计划 | 招收中职专业名称 | 学费标准 (元/学年) |
1 | 护理(620201) | 2年 | 33 | 护理 | 6410 |
2 | 药学(620301) | 2年 | 33 | 药剂 | 6410 |
住宿费标准:1000-1200元/学年
教材费:预收750元/学年,毕业前多退少补。
二 招生对象及报考条件
1、肇庆市中职学校2019年的应届毕业生(外省户籍学生需符合随迁子女的高考报名条件);
2、肇庆市户籍的中职学校往届毕业生;
3、以下考生不得报考:
(1)已被2019年高职院校依据高中学业水平考试成绩录取的考生;
(2)已被2019年高职院校“3+专业技能课程证书”招生录取的考生;
(3)已被2019年自主招生录取的考生。
(4)肇庆市中职学校2019年应届学生不能顺利毕业的(如:没有按要求参加实习、受到处分未撤销、考试成绩不合格等)。
三 报考办法
采用“推荐+测试”的自主招生录取方式,中职学校应届毕业生由毕业学校推荐,中职学校本省户籍往届毕业生由户籍所在地市级招生办公室(考试中心)推荐,符合随迁子女报考条件的外省户籍中职学校毕业生由居住地所在地市级招生办公室(考试中心)推荐。
考生获得推荐后,应于5月12日前到我校相应报名点进行报名手续,具体报名点为:我校端州校区招生办、肇庆市农业学校招生办、广宁卫校招生办。考生报名需携带以下资料:毕业证(应届毕业生应出示毕业学校出具的毕业证明)、身份证、高考号。
四 考试费收费标准
入学测试内容包含文化素质测试及专业理论测试,收费标准按省教育厅、省财政厅、省物价局有关文件(《广东省物价局、广东省财政厅关于调整我省普通高考术科等考试收费标准的复函号》[粤价函〔2010〕79号];《广东省物价局关于中等职业技术教育专业技能课程考试新增收费标准的复函》 [粤价函〔2003〕63号])执行,收取文化素质、专业理论测试考试费各40元,合计80元/人。
五 考核方式
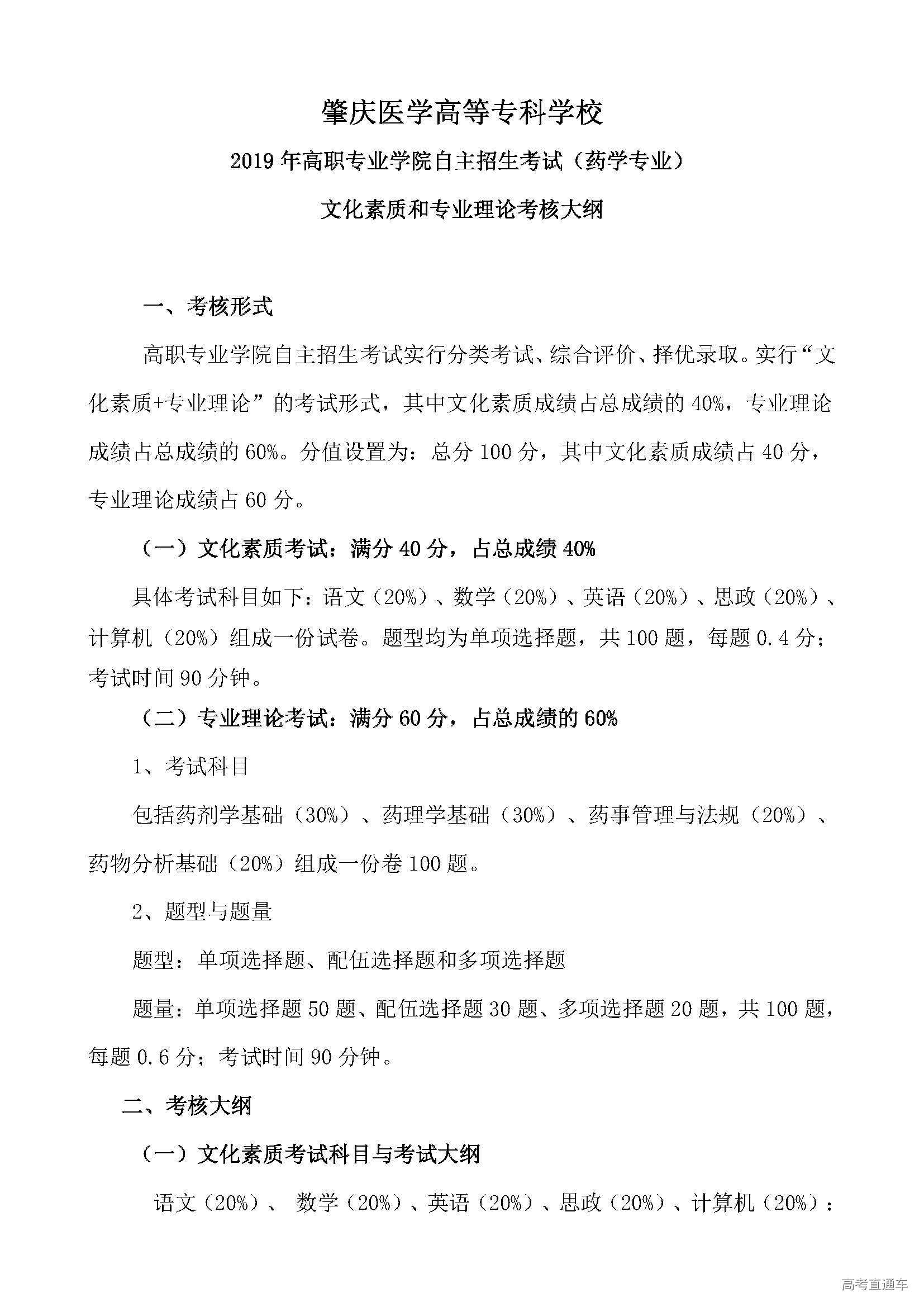
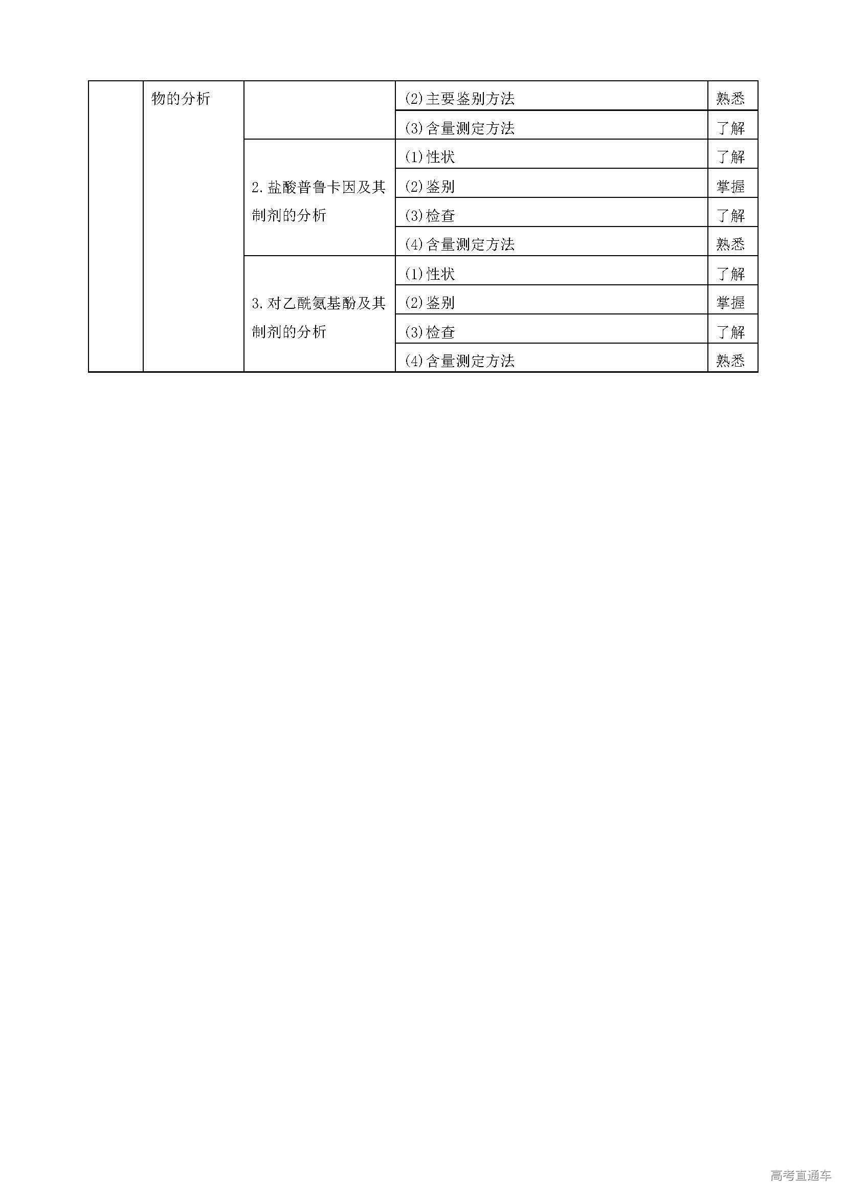
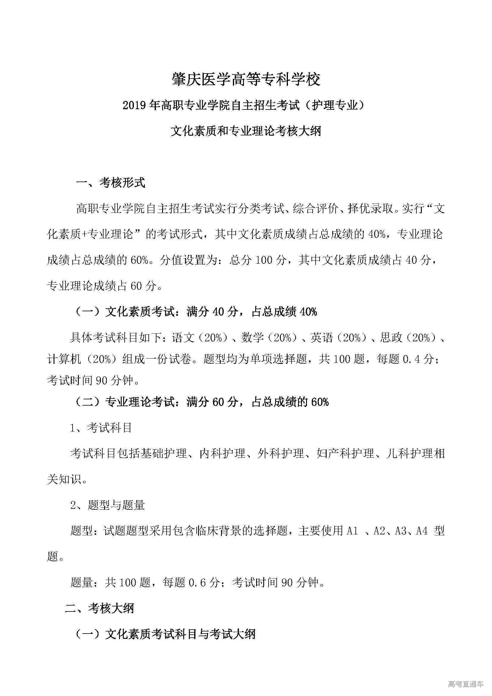
考核方式采取笔试方式进行,由我校自主命题组织开展。考核的内容包含文化素质及职业理论,测试满分值为100分,其中文化素质考试占40分,职业理论考试占60分,考试大纲见附件。
曾获得广东省中等职业学校技能大赛或全国职业院校技能大赛相关赛项三等奖及以上奖项的中职学校学生报考2019年高职专业学院试点,经我校核实资格并公示后,可免试录取。
六 录取规则
测试结束后,我校在招生信息网公示考生测试成绩,考生测试成绩公示3天无异议后,我校根据报考考生的专业志愿及测试成绩情况划定各专业最低录取分数线。原则上拟录取考生的测试成绩不低于测试满分值的40%。考生总分相同时,按职业技能考核成绩从高分到低分择优录取,无普通高考体检结果或体检不合格者不能被录取。
通过高职专业学院录取的学生,不得申请转学及转专业,不得转到我校相同专业班级。
七 时间安排
时间安排 | 工作内容 |
5月8日前 | 获得推荐报考推荐但未参加高考报名的考生办理补报名手续 |
5月9-15日 | 各地市招生办公室统筹安排补报名考生的体检工作 |
5月8-12日 | 考生到我校报名点进行现场报名 |
5月13日 | 考生到我校端州校区了解考场,准备考试。 |
5月14日 | 考生到我校参加入学测试 |
5月15日 | 公示考生测试成绩及拟录取方案 |
5月18日 | 在广东省普通高考录取系统提交拟录取考生信息 |
5月20-21日 | 省招生办公室通过录取系统审核各试点高职院校提交的拟录取方案面板里录取备案及录取名册打印 |
5月30 日 | 完成录取工作,在学校招生网站上公示经审核通过的录取考生名单。 |
八 答考生问
(一)什么是高职专业学院?
答:高职专业学院是广东省教育厅为全面贯彻《国家职业教育改革实施方案》以及落实《2019年国务院政府工作报告》部署和要求,提高我省高职教育毛入学率而提出的一种高职院校招生及人才培养改革的试点项目。我校作为广东省示范性高职院校,积极承担各项改革试点项目,目前已有普通高考、依据学考录取、3+技能证书高职高考、自主招生、中高职三二分段等多种招生类型。
(二)高职专业学院的学习地点和学习方式是怎样的?
答:我校高职专业学院与肇庆市农业学校联合培养。我校及肇庆市农业学校共同组成教学团队,共同制定人才培养方案,学生完成2年学习后,符合毕业条件的,由我校颁发全日制专科毕业证书。
(三)高职专业学院的毕业证书与普通高考录取的毕业证书有什么不同?
答:与普通高考、学考录取、3+技能证书、自主招生等渠道录取的学生,毕业证书完全相同,均为国家任务生。
(四)高职专业学院的学生是否享受高职学生的奖助贷等助学政策?
答:与普通高职学生一样可享受国家各类奖助贷政策,包括国家奖学金、国家励志奖学金、国家助学金等。
(五)报读高职专业学院有什么优势?
答:1.入学门槛低,学生只需参加我校自主命题的测试,满分值100分,原则上不低于40分即可录取。
2.学制短,我校2019年高职专业学院学制均为2年。
3.同时享受省示范高职及国家示范中职的优质教学资源。
九 联系方式
我校咨询电话: 0758-2857067
肇庆市农业学校咨询电话:0758-2625919 2625938
广宁卫校咨询电话:0758-8833262
学校网址:http://www.zqmc.net/
2019年高职专业学院自主招生考试(药学专业)文化素质和专业理论考核大纲
2019年高职专业学院自主招生考试(护理专业)文化素质和专业理论考核大纲
















