招生简章
2022本科招收中职毕业生
根据广东省教育考试院的安排,为满足“3+证书”考生报读普通本科的意愿,广东白云学院面向中职生开设计算机科学与技术、机械设计制造及其自动化、人工智能等3个本科招生专业。
一.招生专业及计划
备注:
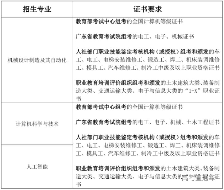
1.专业招生计划、证书要求以及收费标准以《2022年普通高校春季高考统一招生专业目录(中职生版)》为准。
2.毕业颁发全日制普通高校本科毕业证书,符合学士学位条件者,授予学士学位。
二.对口中职专业
电力技术类、热能与发电工程类、新能源发电工程类、建筑设备类、机械设计制造类、机电设备类、自动化类、航空装备类、汽车制造类、铁道运输类、道路运输类、航空运输类、城市轨道交通类、电子信息类、计算机类、通信类
三.证书要求
四.职业技能测试大纲
五.招生对象及报名条件
符合2022年广东省普通高考报名条件的中等职业学校(含职业高中、成人中专、技工学校)并取得相应专业技能课程证书(或职业资格证书)的应届毕业生和往届毕业生。
普通高中在校生和应、往届毕业生不得报考。
六.报考办法
01
填报志愿
报考我校“3+证书”考试专业的考生,全省统一文化科目考试总分须达到省招生办划定的本科批次最低录取最低控制分数线,且须在“3+证书”本科批次志愿填报我校。志愿填报具体时间要求详见广东省招办通知。
02
职业技能测试报名
报考我校“3+证书”考试专业的考生,还需参加我校自行组织的职业技能测试。未填报我校志愿的考生不得报名参加职业技能测试。
★报名时间及方法将在我校官微及官网公布,请及时关注。
七.录取办法
01
最低控制分数线
省招生委员会以统一文化科目考试(语文、数学、英语)总成绩,根据招生计划按一定比例确定录取最低控制分数线。
02
录取批次和投档原则
全省统一文化科目成绩达到省招办划定的本科批次录取最低控制分数线,符合学校招生专业对应的证书要求且中职就读对口专业、职业技能测试合格的考生,学校依据考生所填报专业志愿按全省统一文化素质考核成绩(语文、数学、英语)、职业技能测试成绩、证书考试等级折算成绩,按照5:4:1的权重比例合成综合成绩(满分450分)从高分到低分录取。考生综合成绩相同时,依次按照职业技能测试成绩、文化科目成绩和证书考试折算成绩从高到低排序录取。
03
综合成绩计算办法
全省统考文化成绩总分×50%+职业技能测试成绩总分(百分制)×4.5×40%+专业技能课程证书(或职业资格证书或1+X证书)考试等级对应成绩。
04
证书考试等级成绩折算办法
广东省教育考试院组考和颁发的专业技能课程证书考试等级成绩按以下等级对应方式计入:A级对应45分、B级对应40分、C级35分、D级30分、E级25分。
教育部考试中心组考和颁发的全国计算机等级证书按以下等级对应方式计入:二级证书及以上证书对应45分,一级证书对应35分。
人社部门职业技能鉴定考核机构(或授权)组考和颁发的中级以上(含中级)职业资格证书按以下等级对应方式计入:中级(国家职业资格四级)以上对应45分,中级(国家职业资格四级)对应35分。
职业教育培训评价组织组考和颁发的“1+X”证书按以下等级对应方式计入:高级证书对应45分、中级证书对应35分、初级证书对应30分。
八.附则
1.本简章适⽤于我校2022年本科层次招收中职毕业⽣录取⼯作。
2.本简章由⼴东⽩云学院招⽣办公室解释。若关于“3+证书”的招⽣录取政策有所调整,则按新的政策执⾏。
九.联系方式
电话:020-36093333
QQ:800070330
地址:广州市白云区学苑路1号
官网:www.baiyunu.edu.cn
邮箱:zsb baiyunu.edu.cn

















