为深入贯彻全国教育大会精神,根据《教育部关于在部分高校开展基础学科招生改革试点工作的意见》(教学〔2020〕1号)等文件要求,服务国家重大战略需求,加强基础学科拔尖创新人才选拔培养,西北工业大学2026年继续开展基础学科招生改革试点工作(以下简称“强基计划”),探索多维度考核评价模式,选拔一批有志向、有兴趣、有天赋的青年学生进行专门培养,为国家重大战略领域输送后备人才。
西北工业大学坐落于陕西西安,是一所以航空、航天、航海等领域人才培养和科学研究为特色的国家“双一流”建设高校,隶属于工业和信息化部。学校全面贯彻党的教育方针,落实新时代立德树人的根本任务,以建设世界一流大学为目标,着力培养家国情怀深厚、追求卓越、引领未来的领军人才。
一、招生对象及报名条件
在我校安排强基计划招生的省份,符合2026年全国普通高等学校招生统一考试报名条件,综合素质优秀或基础学科成绩拔尖,具有强烈的专业兴趣、科研志向,并有志于将来从事相关领域科学技术工作的高中毕业生均可申请报名。
申请报名考生分为以下两类:
第一类考生:综合素质全面且高考成绩优异的考生。
第二类考生:基础学科领域具有突出才能和表现的考生,考生在高中阶段获得全国中学生数学、物理、化学奥林匹克竞赛中任一科目全国决赛二等奖及以上奖项,获奖名单以中国科协(http://gs.cyscc.org/)公示为准。
第二类考生招生计划单独设置,不占用第一类考生计划。
二、招生专业及招生计划
结合我校相关专业优势与办学特色,强基计划招生专业有航空航天类、船舶与海洋工程、数学类(数学与应用数学、信息与计算科学)、应用物理学、化学类。
各招生专业和高考综合改革省份选考科目要求如下:
招生专业 | 选考科目要求 |
航空航天类 | 物理+化学 |
船舶与海洋工程 | |
数学类 (数学与应用数学、信息与计算科学) | |
应用物理学 | |
化学类 |
我校强基计划在陕西、北京、河北、山西、内蒙古、辽宁、江苏、浙江、安徽、福建、江西、山东、河南、湖北、湖南、广东、广西、重庆、四川、甘肃等省份招生,具体招生省份和分省招生计划以强基计划报名平台公布为准。
三、报名方式与选拔程序
(一)报名时间和办法
4月9日至4月30日考生可登录西北工业大学强基计划报名平台,网址如下:https://bm.chsi.com.cn/jcxkzs/sch/10699,并按照要求准确、完整地完成网上报名。
报考我校“强基计划”的考生不能兼报其他高校,每位考生可填报不超过三个专业志愿,并可填选是否服从专业调剂。
(二)考生参加全国统一高考。
(三)考生确认
考生须于6月10日至6月18日在报名平台确认是否参加我校考核,并签署诚信承诺书。逾期未确认或未签署诚信承诺书者视为放弃参加考核及后续录取资格。我校将在确认参加考核的考生中根据入围校考办法确定入围名单。
(四)入围校考办法
6月26日前,学校公布入围校考名单。
对于第一类考生,高考成绩须达到生源所在省份确定的部分特殊类型相应最低录取控制分数线,还须达到生源所在省份高考满分的75%。依据高考成绩(不含任何政策加分,下同),按分省招生计划数的4倍人数确定各省入围考核考生名单并公示入围标准,末位同分同入围。数学单科成绩145分及以上,可直接破格入围学校考核。
对于第二类考生,达到我校第二类考生报名条件,且高考成绩达到生源所在省份确定的部分特殊类型相应最低录取控制分数线即可入围考核环节。
(五)考核安排
我校于7月2日前举行考核(含面试和体育测试),具体事项请考生关注我校本科招生信息网公告。第一类、第二类考生统一参加学校考核。
1.面试考核
采取考场、专家、考生“三随机”的方式,测试全程录音录像。采取专家组与考生一对一面试模式,考核学生的思想政治、创新能力、兴趣志向、科研潜质、科学精神、批判性思维和逻辑思维能力、想象力、洞察力、灵活运用知识创造性分析解决问题的能力以及心理素质。
在综合考虑专业等因素的基础上随机分组面试专家,每组包含理科、工科、文科、艺术等各类别专家不少于5名;考生按生源地随机分组。
2.考生综合素质考核
考生综合素质档案作为面试的观测点之一,并在面试中考核使用。
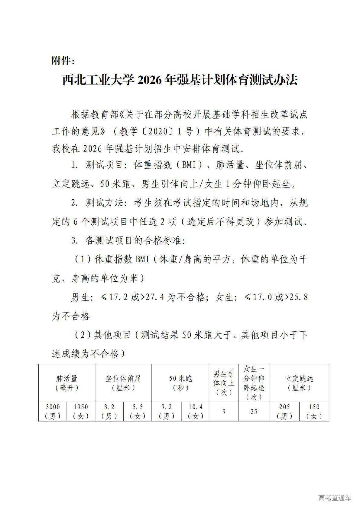
3.体育测试
进入考核的考生须参加我校组织的体育测试(测试办法详见附件),学生在六项测试项目中限选两项(选定后不得更改),合格标准按照《国家学生体质健康标准(2014年修订)》中高三毕业生体质测试评价指标执行,测试成绩不合格者不予录取。因身体健康等特殊原因不能参加者,需提出书面申请,学籍所在中学校长签字并加盖学校公章,并提供三甲医院出具的医疗证明,审核通过者方可予以免试。
测试项目:体重指数(BMI)、肺活量、坐位体前屈、立定跳远、50米跑、男生引体向上/女生1分钟仰卧起坐。
(六)录取办法
1.综合成绩折算办法
第一类、第二类考生综合成绩计算办法均为:
综合成绩=[(高考成绩÷高考满分)×100]×85%+面试成绩×15%
面试成绩满分100分,综合成绩四舍五入保留小数点后两位。
2.确定录取名单
按照综合成绩高低进行排序,同分情况下,依次按高考成绩、面试成绩、数学、语文、外语单科成绩排序。
对于第一类考生,根据考生填报志愿和在相关省份强基计划的招生名额,按综合成绩由高到低顺序确定预录取名单,按照“分数优先,遵循志愿”的原则确定专业。
对于第二类考生,综合成绩达到同省份第一类考生最低录取分数线的,予以录取。
我校招生委员会按招生计划审定强基计划预录取名单,并报各省级招办审核,办理录取手续。
录取标准将于7月5日左右在我校本科招生信息网公示。被正式录取的考生不再参加本省后续高考志愿录取;未被录取的考生可正常参加本省后续各批次高考志愿录取。
四、培养方案
强基计划录取学生,根据录取专业对应进入我校航空航天类、航海学院、数学与统计学院、物理科学与技术学院、化学与化工学院、计算机学院进行专门培养。学校为强基计划学生配备一流的师资,提供优势资源和平台,实行导师制、小班化、探究式教学,加强通识教育、夯实数理化基础、提升国际化交流水平。培养有志于长期从事国家亟需关键领域和重大基础学科研究,具有优秀综合素质、扎实理工基础的领军人才。
航空航天类专业依托航空宇航科学与技术国家级A+学科优势资源,服务国家航空、航天及国防领域高端装备研发重大需求,汇集优质教学资源,融合航空航天领域基础学科和未来发展学科知识体系,创新面向航空航天工程的实验实践教学体系,培养学生扎实的工学基础、鲜明的学术志趣和宽广的国际视野,以科学素养和工程素质为主线,培养厚基础、强能力、高素质的领军人才。
船舶与海洋工程专业依托船舶与海洋工程和兵器科学与技术两个国家级A类学科优势资源,服务国家海洋安全和智慧海洋领域高端装备研发重大需求,汇集优质教学资源,融合兵器科学与技术和船舶与海洋工程学科知识体系,创新面向海洋航行器、水下机器人、海洋工程、国防装备研发的实验实践教学体系,培养学生扎实的工学基础、鲜明的学术志趣和宽广的国际视野,以科学素养和工程素质为主线,培育具有红色烙印和蓝色情怀的海洋工程总师型领军人才。
数学类专业包含数学与应用数学、信息与计算科学两个专业,其中,信息与计算科学依托数学与统计学院和计算机学院进行培养,包含两套培养方案。数学与统计学院培养方案结合数学与统计学院数学与应用数学、信息与计算科学专业优势资源,聚焦数据科学、智能科技、先进制造和航空宇航等国防安全领域对于分析、代数、几何、统计等数学基础的迫切需求,面向微分方程理论及应用、科学计算理论与方法、网络大数据与人工智能、复杂系统动力学与控制、统计与复杂性科学、计算几何与图像信息处理等国际科技前沿,致力于为数学和国防科技领域培养“数理基础坚实、实践能力突出、专业思维宽广、综合素养深厚”的高层次创新型数学拔尖领军人才;计算机学院培养方案聚焦智能时代计算科学发展重大战略需求,围绕人工智能的数学基础、基础模型的计算理论、新一代智能学习方法等关键问题,结合计算机科学和统计学两大学科交叉优势,培养兼具家国情怀与科学素养,具有坚实的数学与计算基础,未来能在国民经济主战场和国防科技领域引领智能科学与系统发展的创新型领军人才。
应用物理学专业结合物理科学与技术学院优势资源,面向未来空间技术与工程中的物理与技术问题,如空间应用物理、凝聚态物理、微纳光子与信息光学等国际前沿问题及国防技术领域的重大战略需求,培养具有家国情怀、坚实物理基础、独立科学精神和创新能力,未来能在引领人类发展进步的国家重大需求领域从事物理学和相关国防关键技术的基础研究和应用基础研究的科学家、总师等各类领军人才。
化学类专业结合化学与化工学院长期以来服务国防军工的专业优势,面向国家发展中关于新材料和新工艺的重大卡脖子难题和基础理论的原始创新,围绕智能与高性能材料、能源与催化、绿色化学过程等国际前沿科学问题及国防技术领域重大战略需求,培养具有坚实化学理论基础、实践能力、独立科学精神和创新思维能力,未来能在国民经济主战场和国防科技领域从事化学基础研究和重要功能材料研发的“理工复合型”领军人才。
进入强基计划的学生,实行“3+1+N”的“本硕”或“本博”衔接人才培养模式,鼓励选择“本博”模式。“3+1”为本科强基学习和本科阶段本博或本硕衔接学习年限;“N”为所在学科的博士或硕士学习年限。
本科强基学习阶段实施动态分流和补入机制。每学年结束后进行一次考核,未达到要求的学生分流出强基计划,转至录取强基计划专业对应的普通类专业进行后续培养。由学生转出后留置的空缺名额,根据实际需要,通过在普通类专业遴选优秀学生进行补充,转入学生需补修相关课程。
我校对符合培养要求的强基计划学生实行本研衔接培养。进入研究生阶段后,学生主要在强基计划所在基础学科专业进行培养,部分学生也可根据培养方案在高端芯片与软件、智能科技、新材料、先进制造和国家安全等关键领域以及国家人才紧缺的人文社会科学领域进行学科交叉培养。本研衔接专业范围见各强基计划招生专业培养方案,研究生阶段转段具体招生专业和名额以转段当年学校公布的工作方案为准。
五、奖励激励
1.设立强基计划创新专项奖学金。用于支持学生在学业导师指导下进行创新创业、实践实训、参与科研任务等方面的工作。
2.设立强基计划学业专项奖学金。用于奖励学生开展课程学习、科学研究等学习生活。
3.设立强基计划国际交流专项奖学金。用以资助强基计划学生出国(境)开展3个月及以上交流学习。
4.实施强基计划本研衔接培养。符合条件的学生,原则上均实施本研衔接培养,学生需参加学校研究生入学复试考核,通过考核者,可被录取为本校硕士研究生或博士研究生。
六、其他说明
1.关于学生综合素质档案,已建立省级统一信息平台省份,由省级教育行政部门统一将考生电子化的综合素质档案提供给我校。尚未建立省级统一信息平台省份,由各省级教育行政部门汇总本地各中学报考学生的综合素质档案后,统一上传至强基计划报名平台。
2.对于综合素质档案造假或在高校考核中舞弊的考生,将取消强基计划的报名、考试和录取资格,并将相关情况通报有关省级招生考试机构或教育行政部门,取消其当年高考报名、考试和录取资格,并视情节轻重给予3年内暂停参加各类国家教育考试的处理;已经入学的,按教育部和我校相关规定处理取消学籍;毕业后发现的,将取消毕业证、学位证。中学应当对所出具的材料认真核实,出现弄虚作假情形的,我校保留采取相关措施的权利。
3.强基计划录取考生入学后原则上不允许转专业。
4.选拔测试期间,考生的交通、食宿等费用自理。入围高校考核的家庭经济困难考生可向我校提出申请,可酌情提供保障性路费和住宿补贴。
5.我校未委托任何个人或中介组织开展强基计划等考试招生有关工作,不举办任何形式的营利性培训活动。
6.如遇不可抗力因素,招生流程所作调整,将另行通知。
七、监督保障机制
1.强基计划招生工作在我校招生委员会的领导下,由招生办公室负责具体工作的组织和实施。在实施过程中做到招生方案公开、录取标准公示,确保选拔方法公平。
2.我校将对录取的学生进行入学资格复查,对不具备入学资格的学生,按教育部相关规定处理。
3.我校强基计划招生工作全程接受纪检监察机构的监督。学校纪检监察机构联系方式:029-88493708。
八、咨询方式
地址:西安市碑林区友谊西路127号
邮编:710072
电话:029-88460206
传真:029-88492310
电子邮箱:ao@nwpu.edu.cn
官方微信公众号:zsbnwpu
本科招生信息网:http://zsb.nwpu.edu.cn
教育部阳光高考平台:http://gaokao.chsi.com.cn
西北工业大学招生办公室
2026年4月9日
附件可下载:
附件:


