一、学校简介
汕头大学是1981年经国务院批准成立的广东省省属综合性大学,是教育部、广东省、李嘉诚基金会三方共建的公立大学,也是广东省高水平大学重点学科建设高校。
学校围绕“有志、有识、有恒、有为”的育人目标,坚持以学生为本,实行国际基准学分制,实施英语提升计划,持续进行大学管理体制改革和人才培养模式创新,已发展形成了从本科生到博士研究生完整的人才培养体系。学校办学水平得到国内外认可,知名度越来越高,国际影响力持续扩大,多次入围世界权威大学排行榜,连续进入泰晤士高等教育相关排名,2024年世界大学排名中居中国内地高校并列第52位。
汕头大学长江艺术与设计学院(以下简称学院)拥有一支来自国内外著名高等学府知名教授及设计界著名设计专家组成的教学团队,同时,不断邀请和引入国际上从事不同文化创意产业的专业人士、著名设计师、艺术家进行工作坊讲学以及各专业的艺术、设计课程授课,分享他们的成功经验和优秀案例。通过利用多媒体技术,进行跨文化、学科教学,辅以崭新灵活的教学方式,激发学生的创意思维及自主性,注重、鼓励学生将学习融入生活并密切关注艺术设计学科的前沿发展。
学院着重提供各项优质、专业及多元化的艺术与设计课程,本着以专业技艺与人文科学并重的宗旨,融合中华文化与世界新观念为基础,发展以启迪创意为本的艺术与设计专业教育,倡导学生发挥个人创意思维,扩展知识领域,提高文化素质。学院每年举办多个不同主题的国际研讨会、国际艺术与设计作品展览,培养学生的国际视野,使其了解国际艺术新思潮及当代文化科技的最新发展,从而培育一群立足中国,放眼世界,独当一面,推动创意经济拓展的艺术与设计专才。
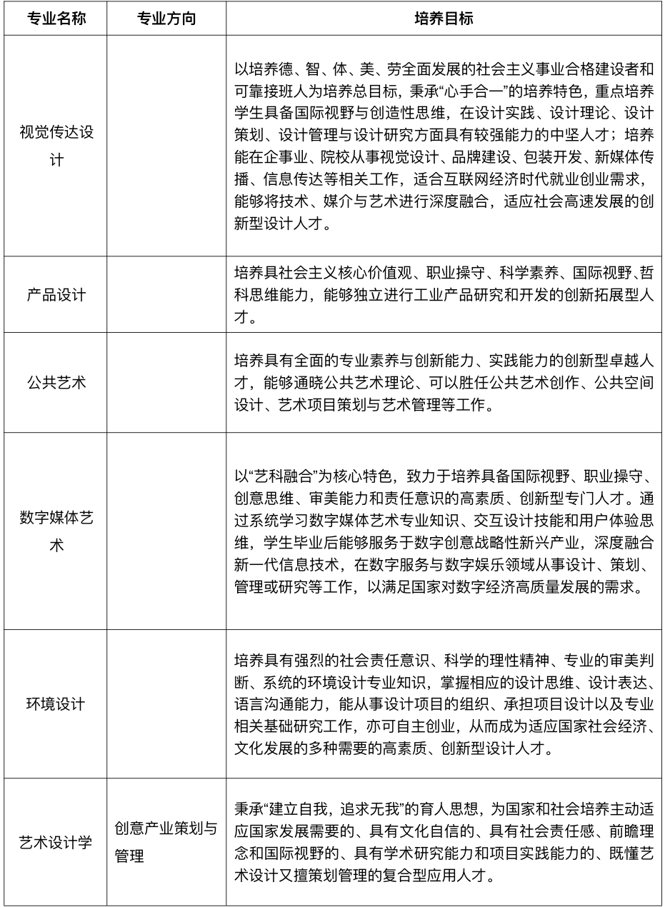
学院现有一级学科硕士点设计学及专业硕士点美术与书法、设计,开设有视觉传达设计、环境设计、产品设计、公共艺术、数字媒体艺术和艺术设计学等六个本科专业。
二、招生专业
三、招生计划 2025年汕头大学设计学类专业计划面向广东、江苏、浙江、湖北、山东、广西等省(区)招生。招生专业名称及计划数以各生源省(区)省级招生办公室公布的招生专业目录为准。 四、报考资格 符合教育部2025年普通高等学校招生考试报名规定条件,非色盲的美术与设计类考生。 五、文化考试和专业考试 考生必须报名参加普通高校招生全国统一文化考试和各省(区)统一组织的艺术类(美术与设计类)专业统一考试。专业考试成绩认可各省(区)统考专业成绩,不再组织专业考试。 六、录取规则 专业录取规则是:对符合录取条件的出档的考生,分专业录取时,按照“分数优先”原则,即根据统考考生的投档成绩从高到低顺序录取,先安排考生的第一专业志愿,若该专业额满,再逐一查看该生的后续专业志愿。投档成绩相同时,按各有关省(区)规定的排位(排序)方法排序,排位前者优先录取。 当考生填报的所有专业志愿都未被录取时,若服从专业调剂,则根据考生投档成绩,调剂到招生计划有空额的专业录取,实行院校专业组投档录取模式的则调剂到同一专业组内计划有空额且符合专业录取要求的专业录取,否则作退档处理。 七、政考、体检 考生的政治思想品德考核和健康检查,由其户籍所在地高等学校招生办公室按照普通高等学校招生的有关规定统一办理。 八、学费和住宿费标准 1.学费:每学年1万元。 2.住宿费:900-1800元/学年。 九、入学复查 新生入学后,学校根据招生政策和录取标准进行复查,凡不符合条件或有舞弊行为者,取消入学资格。 十、毕业颁证 凡具有我校正式学籍的学生,在允许的修业期限内获得规定的学分,达到毕业生基本要求时,准予毕业并颁发汕头大学毕业证书。对符合学位授予条件的毕业生,授予汕头大学学士学位并颁发学位证书。 十一 本招生简章如与上级有关规定不符,则以上级规定为准。本招生简章解释权归汕头大学,具体解释工作由招生就业处和学院承办。 十二、咨询及联系方式 1.汕头大学招生就业处联系方式: 通讯地址:广东省汕头市大学路243号 邮政编码:515063 网址:http://www.stu.edu.cn 招生信息网:http://zs.stu.edu.cn 咨询电话:0754-86503666 联系人:陈老师 图文传真:0754-82510510 E-Mail: o_zsb@stu.edu.cn 2.汕头大学长江艺术与设计学院联系方式: 网址:http:// www.ckad.stu.edu.cn 咨询电话:0754-86502845 联系人:庄老师
