根据《省教育厅关于做好2021年普通高校综合评价招生改革试点工作的通知》(苏教考〔2021〕5号)文件精神,扬州大学2021年继续开展综合评价招生改革试点工作。具体实施办法如下:
一、招生对象
具有江苏省2021年普通高等学校招生统一考试报名资格、综合素质优秀和创新潜质突出、符合我校报名条件的高中毕业生。
二、报名条件
报考我校综合评价录取的考生,须具备报名基本条件,并且具备专项条件所列之一。
㈠基本条件
1.考生所选的选择性考试科目对应的合格性考试成绩必须达到合格。
2.考生《江苏省普通高中学生综合素质评价表》中“体质等级”必须达到及格。
㈡专项条件
1.高中阶段在全国中学生数学奥林匹克竞赛(全国高中数学联赛,中国数学会)、全国中学生物理奥林匹克竞赛(全国中学生物理竞赛,中国物理学会)、全国中学生化学奥林匹克竞赛(中国化学会)、全国中学生生物学奥林匹克竞赛(全国中学生生物学联赛,中国植物学会、中国动物学会)、全国中学生信息学奥林匹克竞赛(全国青少年信息学奥林匹克竞赛,中国计算机学会)等竞赛中获得省级赛区竞赛三等奖(含)以上。
2.高中阶段参加全国青少年科技创新大赛(中国科协青少年科技中心)、中国青少年机器人竞赛(中国科协青少年科技中心)、全国青少年创意编程与智能设计大赛(中国科协青少年科技中心)、全国青少年电子信息智能创新大赛(中国电子学会)、“明天小小科学家”竞赛(中国科协青少年科技中心)等比赛中获得省级三等奖(含)以上。
3.高中阶段语文成绩较好,在高三三次模拟考试中至少一次成绩不低于120分,并且以第一作者正式出版文学专著或在叶圣陶杯全国中学生新作文大赛决赛(中国当代文学研究会)、全国新概念作文大赛(北京大学等、萌芽杂志社)、全国高中生创新作文大赛(全国中小学生创新作文大赛,中国写作学会)比赛中获得全国三等奖(含)以上。
4.高中阶段英语成绩较好,在高三三次模拟考试中至少一次成绩不低于120分,并且在“外研社杯”全国中学生外语素养大赛(北京外国语大学)、中国日报社“21世纪杯”全国英语演讲比赛(中国日报社)、全国创新英语大赛(《高校招生》杂志社、北京大学等)、全国中学生英语能力竞赛(国家基础教育实验中心外语教育研究中心)比赛中获得全国三等奖(含)以上。
5.思想道德品质优秀,高中阶段获得地级市(含)以上各种思想道德品质类奖励或荣誉,或获得地级市(含)以上三好学生、优秀学生干部、优秀共青团员、优秀团干部荣誉称号。
以上条件所对应的获奖证书、荣誉称号证书应在2021年5月10日之前取得,不得事后补报。
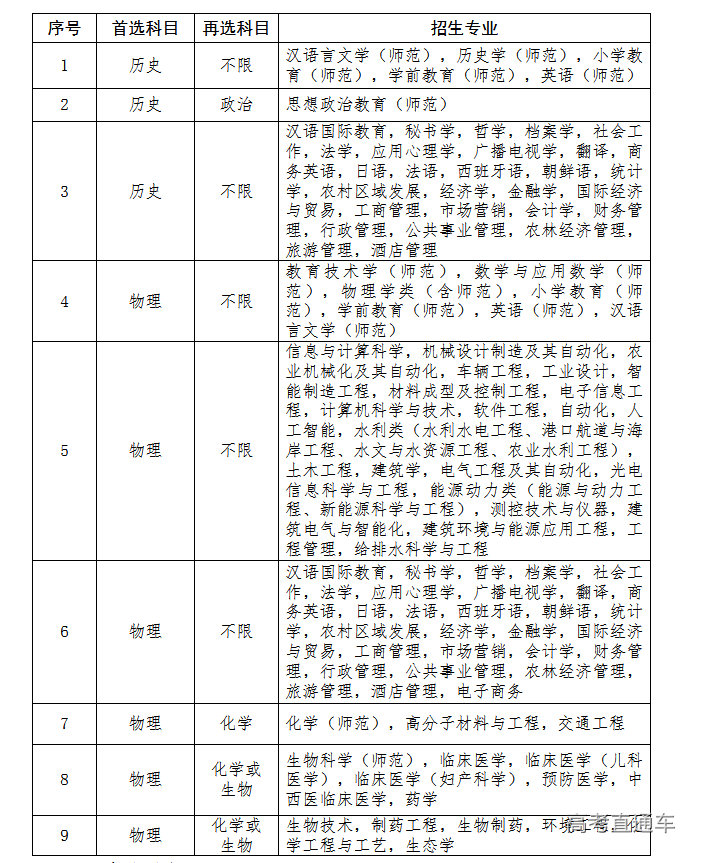
三、招生专业与计划
综合评价录取人数不超过我校2021年本科招生计划总数的5%。
表中各组别招生专业仅供参考,考生选择专业只能在同一专业组内选择,跨组选择无效。高考后正式填报志愿时请查询扬州大学本科生招生网“招生计划”专栏,以公布的专业(类)为准。
四、报名流程
我校综合评价录取申请工作实行网上报名与邮寄纸质材料相结合的方式,缺一不可。
1.报名时间:2021年4月28日9时至2021年5月10日18时。
2.网上报名:符合报名条件的考生,在规定时间内进入报名网址http://bm.chsi.com.cn/报名,并根据要求网上填写报名资料,填写完毕后提交。
考生报名时,即在报名系统中自助缴纳招生测试费60元(报名前请认真审读招生章程,对照条件慎重考虑。我校不限制考生报考院校数,但面试时间冲突时,只能选择1所院校面试。缴费之后概不退款)。考生所选的选择性考试科目须符合所填报院校专业组志愿的高考选考科目要求。
须提交的材料(其中材料⑴、⑶、⑷应在中学公示):
⑴报名申请表(网上报名完成后由报名系统生成打印,须考生本人签字、所在中学负责人签字并加盖中学公章);
⑵考生自己手写的个人陈述材料,内容包括自身成长经历及体会、个性特长、自身学科潜质及取得的成果、进入高校的努力方向及设想等,字数800字左右;
⑶考生《江苏省普通高中学生综合素质评价表》和符合专项条件对应的相关证明材料(获奖证书、特长佐证材料等);
⑷经中学学籍主管部门审核盖章的高中阶段各学期成绩汇总表复印件;
⑸考生本人第二代居民身份证;
⑹中学公示证明材料。
上述材料均须原件扫描或拍照后按报名系统要求上传,并通过报名系统网上提交。考生须确保上传材料真实、准确、清晰,未按要求完成报名或材料不合要求者,报名无效。
邮寄书面材料:申请人将以上⑴-⑹材料〔(报名申请表、陈述材料、中学公示证明为原件,成绩表、综合素质评价表等为复印件(须加盖学校公章),获奖证书、特长佐证材料、身份证等为复印件〕以“报名申请表”为封面装订(不需要用文件夹等其他方式包装),于2021年5月11日12时前(以当地邮戳日期为准)以EMS特快专递或顺丰快递方式寄至扬州大学招生办公室(地址:扬州市大学南路88号,联系人:张老师,联系电话:15150825644,邮编:225009)。请在信封上注明“综合评价录取报名材料”字样(所寄交申请材料概不退还;不接收EMS、顺丰之外的其他快递方式)。
五、选拔程序
1.学校将通过扬州大学本科生招生网及有关媒体向社会公布我校综合评价录取政策,让中学、考生和家长了解我校综合评价录取报名条件和选拔办法。
2.资格初审
报名截止后,扬州大学综合评价录取工作小组将对考生的申请材料进行资格初审。初审通过的考生名单将于2021年5月25日前在我校本科生招生网上公示并报省教育考试院,考生也可通过报名系统查询初审结果。
通过初审者须在网上确认参加我校组织的面试(截止时间为2021年5月31日下午18时)。未确认者,视为放弃面试资格。
3.面试报到
通过资格初审并确认参加面试的考生于2021年6月12日上午8:00—下午17:00前携带本人身份证和具备报名条件的相关证明材料(获奖证书、特长佐证材料)原件到扬州大学扬子津校区文津楼一楼大厅办理报到手续,并领取准考证。
4.面试
时间:2021年6月13日上午8:00—
地点:扬州市华扬西路196号扬州大学扬子津校区文津楼(具体考试安排将提前在我校本科生招生网及“扬大招办”微信公众号发布,请考生高考后及时关注)。
5.按照“全面衡量、公平公正、宁缺毋滥”的原则,对于参加我校综合评价录取测试合格的考生,根据考生面试成绩高低,分别以不超过历史等科目类、物理等科目类综合评价录取计划数400%的比例,由校招生工作领导小组集体研究、择优确定我校综合评价录取入选考生。6月22日前,将入选考生名单报省教育考试院,同时在我校本科生招生网公示。公示无异议后,将作为我校2021年综合评价入选考生人选。
六、志愿填报与录取政策
1.志愿填报
我校确定的综合评价录取入选考生人选仍需参加2021年江苏省普通高等学校统一入学考试,并须在填报高考志愿时在“综合评价招生”专栏中填报我校综合评价录取志愿。
其中,报考英语类专业的考生,应具有较强的英语基础知识、口语良好,原则上英语单科成绩不低于120分。
2.计算加权综合评价分
对填报我校志愿的综合评价招生入选考生,将高考文化分、面试分、高中学业水平合格性考试等级分进行折算、赋分,加权计算得加权综合评价分。
加权综合评价分计算方法:
3.录取规则
根据加权综合评价分,遵循专业志愿,择优录取。录取考生高考文化总分不低于相应特殊类型招生控制线。如线上考生人数超过招生计划数,按加权综合评价分从高到低录满为止。
加权综合评价分相同时,依次按高考文化分、语文数学两科之和、语文或数学单科最高成绩、外语单科成绩、首选科目单科成绩、再选科目单科最高成绩由高到低排序;如仍相同,参考高中阶段综合素质评价,由专家组集体评议,确定考生优先投档顺序。
录取名单将在我校本科生招生网及省教育考试院网站进行公示。
七、收费标准及奖励、资助措施
1.收费标准
根据价格部门核定的学费标准进行收费。具体收费标准可在扬州大学本科生招生网公告栏查阅。随录取通知书一起寄发的《扬州大学新生入学须知》也将告知具体收费标准。
2.奖助学金
面向全校各专业本科生设立奖助学金项目20余项、校友及社会捐赠奖助学金项目70余项。家庭经济困难学生可以通过申请国家助学金、勤工助学基金、困难补助和伯藜助学金、校友助学金等社会资助、生源地信用助学贷款、校园地国家助学贷款、学费减免等方式获得帮助(助学金、助学贷款等申请办法可在《扬州大学新生入学须知》《扬州大学学生手册》等材料中查阅)。
八、监督机制
1.综合评价录取工作在我校招生工作领导小组领导下,遵循“公平、公正、公开、综合评价、择优录取”的原则,由综合评价录取工作小组具体实施选拔工作。设立专门的招生监督组,对考试及录取全过程进行监督,同时接受学校纪委及派驻监察专员办、省教育考试院和社会监督,维护考生合法权益。
2.面试过程严格遵循“五随机”原则(即:参加面试的考官从考官库中随机产生,考官进入的考场随机生成,考生面试顺序随机生成,考生进入的考场随机生成,考生面试试题随机确定),并进行全程录音、录像。
3.中学及学生本人应本着公平、公正、公开和诚信的原则,严格按照规定程序进行申请。提交的材料必须属实,如有弄虚作假者,一经查实,将取消考生的被选拔资格,并将相关情况上报省教育考试院。
4.对在综合评价录取中存在违规承诺及操作,虚报或伪造有关材料,考试作弊、替考等弄虚作假、徇私舞弊行为的,一经查实,依据有关规定分别予以严肃处理。
5.我校不委托任何机构或个人代理综合评价录取事宜,不进行综合评价面试培训,请勿相信任何中介信息。
6.监督电话:(0514)87972358(纪委)、(0)15150825644(招办)
九、联系咨询方式
1.咨询电话:(0514)87991290、87971626、87971618、87990521
传真:(0514)87991362
2.招办地址:扬州市大学南路88号大学生活动中心N501
3.扬州大学本科生招生网:https://zhaoban.yzu.edu.cn
报名网址:http://bm.chsi.com.cn/
4.电子信箱:ydzb yzu.edu.cn
十、本简章以扬州大学本科生招生网上发布为准,并由扬州大学招生办公室负责解释,未尽事宜参照本校2021年普通本科招生章程。如果国家或江苏省对综合评价录取工作的政策有所调整,我校也将做出相应调整。

