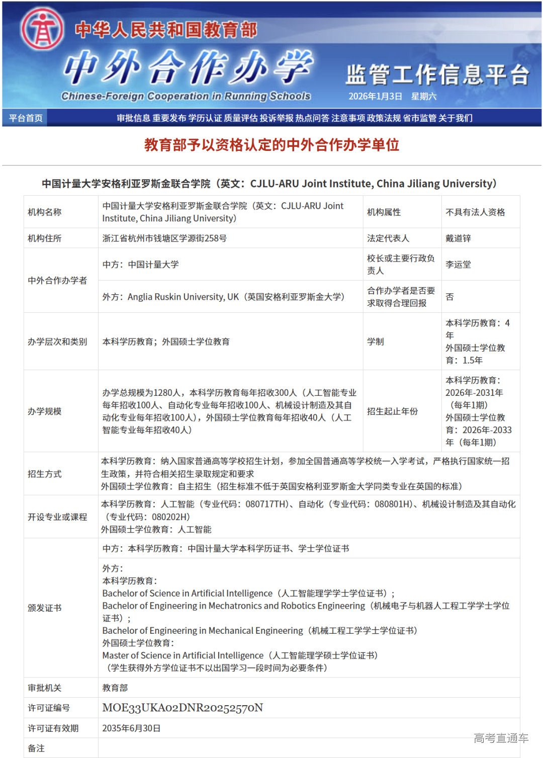
近日,教育部中外合作办学监管工作信息平台公布了2025年下半年教育部批准的中外合作办学机构和项目,我校与英国安格利亚罗斯金大学合作举办的不具有法人资格的中外合作办学机构“中国计量大学安格利亚罗斯金联合学院”成功获批(证书编号:MOE33UKA02DNR20252570N)。这是继2025年上半年获批第4个中外合作办学项目后我校获批的首个中外合作办学机构,实现了国际化办学的历史性突破。

安格利亚罗斯金大学(Anglia Ruskin University,简称ARU)位于英国剑桥,其建校历史可追溯到1858年,是英格兰著名的公立综合性大学,拥有剑桥、切姆斯福德、瑞特、彼得伯勒和伦敦等5个校区,下设科学与工程学部、商学与法学部、健康医学与社会关爱学部、艺术人文教育与社会科学学部,开设170多个本科课程、100多个硕士课程、40多个研究型项目和博士课程。ARU是一所“特色鲜明、教学卓越、科研精尖”的现代大学,位列2023年泰晤士高等教育(THE)世界大学排名301-350位,获得“THE年度最佳大学”称号、2023年英国教学卓越框架(TEF)金奖评级。在2021年英国科研卓越框架(REF)评估中,共9项专业领域被评为具备世界领先研究水平。2024年获英国国家教育创业中心(NCEE)颁发的杰出创业型大学奖,成为英国首家获此殊荣的机构。 我校与安格利亚罗斯金大学的合作始于2014年,双方合作举办的金融工程专业本科教育项目自2015年9月至今已连续招生11年,累计招收近1100名学生,培养了7届毕业生。近年来,双方校领导互动频繁。2024年6月,我校党委书记、时任校长徐江荣率团访问ARU洽谈举办中外合作办学机构;2025年4月,ARU副校长Mark Norrish专程来校访问,洽谈机构具体方案,现场察看办学场地。双方历经10多轮磋商,完善机构章程、机构协议、专业和课程设置、培养方案等核心材料,于2025年10月上报省教育厅并顺利通过答辩,同年11月通过教育部专家评审,12月获教育部批准。 中国计量大学安格利亚罗斯金联合学院将精准对接国家智能制造战略和浙江“415X”先进制造业集群发展需求,开设人工智能专业、自动化专业、机械设计制造及其自动化专业三个本科学历教育项目(每个专业每年招生100人)和人工智能专业外国硕士学位教育项目(每年招生40人),培养“机械—控制—智能一体化”复合型新工科人才,助力新质生产力发展及制造强国建设,致力于打造成为工程教育领域中英国际合作的示范基地。 联合学院的设立是两校国际化办学的重要成果与里程碑,可为两校师生提供高质量的国际教育资源与交流平台,也将在推动相关学科建设、拓展人才培养途径、提升教育教学水平和国际影响力等方面发挥积极作用。联合学院的获批将进一步优化我校国际化办学布局,深化教学科研国际合作,助推学校高质量发展。



