为进一步探索高职院校面向普通高中及中职毕业生,分类选拔、分类录取的考试招生录取机制,根据四川省教育厅、四川省教育考试院相关文件精神,特制定本章程,本章程适用于四川交通职业技术学院2023年高职单招考试及录取工作。
一、学校概况
(一)学校全称:四川交通职业技术学院
(二)办学属性及层次:公办高职专科
(三)办学地点:成都市温江区柳台大道东段208号
(四)学历证书:在校期间完成教学计划规定的理论和实践教学环节,符合毕业条件者,颁发全日制普通高等学校毕业证书
二、报考条件
(一)招生对象
已参加2023年四川省普通高等学校招生报名,且符合我院招生条件的考生。
(二)报考类别
考试设置两个报考类别:
1.普高类:面向普通高中毕业生。
2.中职类:面向中职毕业生。
三、招生计划
(一)招生专业、计划、收费标准均以四川省教育考试院公布为准。
(二)我院与美国阿肯色大学史密斯堡分校开展中外合作办学,坚持考生自愿原则报考。合作情况如下:
汽车检测与维修技术(中外合作办学)
收费标准:16000元/年。
培养方向:
本专业面向国内外汽车后市场,与世界知名汽车制造厂商和区域内高端品牌集团化企业开展校企合作,培养具备国内外汽车维修行业从业人员必备的专业基础理论知识,熟悉汽车机电维修、故障诊断与排除、维修接待等基本技能,能胜任汽车运用与维修、车辆维修接待、生产管理等岗位的国际化高端技能人才。
就业方向:
职业发展定位为汽车维修高级技师和维修企业中高层管理人员。毕业生面向国内外汽车维修行业从事汽车机电维修、汽车维修接待、汽车零配件管理、生产经营管理等工作,也可选择到境外就业。
机械制造及自动化(中外合作办学)
收费标准:16000元/年。
培养方向:
本专业培养满足智能制造领域国际化要求,具备机械加工工艺设计与实施、产品质量检验、机电设备操作和机电设备维修等技能,掌握机械设计与制造领域中计算机辅助设计、数控加工技术的基本理论与产品结构设计、数控编程与加工的专业能力,能够在国内外汽车及工程机械制造、机械、模具、电子、轻工等行业,从事机电产品结构设计、机械加工工艺编制、数控编程与加工、模具制造、生产管理及机电产品营销工作的国际化高端技能人才。
就业方向:
毕业生主要面向国内外汽车零部件制造企业、工程机械零部件制造企业,以及现代机械制造企业,从事机械制造工艺编制、机械零部件加工、机电设备管理与维护等技术工作,也可选择到境外就业。
四、报名办法
报名分为“填报交院”及“填报专业”两个步骤,考生须在四川省教育考试院官网高职单招报名系统,完成“填报交院”步骤后,在规定时间内登录“四川交通职业技术学院招生在线”完成“填报专业”流程即完成报名。具体报名流程如下:
第一步 填报交院(时间:3月1日9:00—7日12:00)
(一)登录系统:凡符合报名条件的考生应于3月1日9:00—7日12:00,登录四川省教育考试院官网(https://www.sceea.cn)高职单招报名系统。
(二)选择交院:考生登录系统后,须在报考院校中选择:5152四川交通职业技术学院,信息提交后即完成本阶段填报。在规定的报名时间内,考生可以修改学校志愿。逾期不再补报,并不再修改填报志愿。因考生本人疏漏或失误造成的后果,由考生本人承担。
第二步 填报专业(时间:3月10日9:00—13日12:00)
(一)报名时间、网址:完成第一步填报的考生应于3月10日9:00—13日12:00,登录“四川交通职业技术学院招生在线(http://zsjyc.svtcc.edu.cn)”填报专业志愿。
(二)报名选项:考生须在普高类、中职类中选择其中一类填报。
(三)志愿设置:每名考生可填报相应科类的两个专业平行志愿:志愿A、志愿B。
(四)免试生资格初审:免试生须填写并上传《四川省2023年普通高等学校高职教育单独招生免试录取考生申请表》以备资格初审。未通过资格初审考生,不得进入资格复审,免试资格申请无效。
(五)网上缴费:专业志愿填报完成后,请立即通过支付宝、微信完成缴费(报名费130元/人),缴费截止时间为3月13日12:00,缴费成功后即完成报名,逾期未缴费视为未完成报名。
(六)准考证打印:完成报名的考生登录报名系统自行打印准考证,并须持准考证及二代身份证原件于3月24日到校熟悉考场。
(七)免试生资格复审:通过资格初审的申请免试考生,须于3月24日持二代身份证原件、相关证书原件及复印件2份、《四川省2023年普通高等学校高职教育单独招生免试录取考生申请表》原件,到校进行资格复审,未通过复审考生免试申请资格无效。
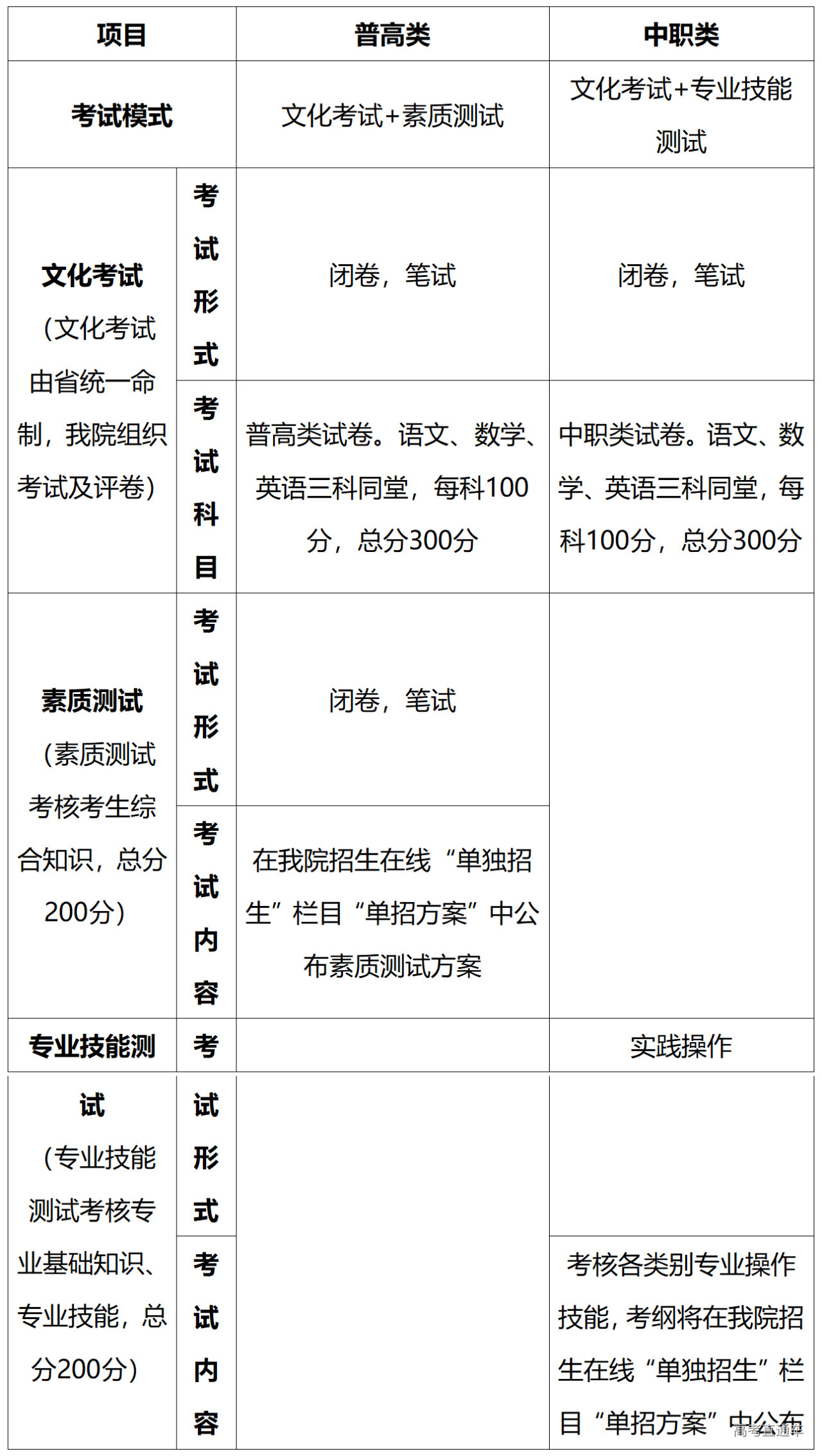
(一)考试模式及考试内容五、考试办法
(二)考试安排
1.考试时间
2.考试地点
四川交通职业技术学院(成都市温江区柳台大道东段208号)。
六、录取规则
(一)政考及体检信息
考生的政考意见和体检信息均采用省教育考试院统一采集信息。
(二)录取程序
1.学院根据考生文化考试和素质测试/专业技能测试原始总分划定最低录取控制分数线,最低录取控制分数线上的人数不超过报考总人数的90%。未参加文化考试或素质测试/专业技能测试,以及文化考试或素质测试/专业技能测试成绩为零的考生,不参加录取。
2.专业志愿录取坚持分数优先原则,由高到低排序,按照“位次优先、遵循志愿”的原则录取。具体排序规则如下:
(1)普高类:最低录取控制分数线上考生,按文化和素质测试成绩相加的总成绩从高到低排序。
(2)中职类:最低录取控制分数线上考生,按文化和专业技能测试成绩相加的总成绩从高到低排序。
(3)如出现同分情况:普高类考生比较素质测试成绩,如仍出现同分情况则依次比较语、数、英三科成绩;中职类考生比较专业技能测试成绩,如仍出现同分情况则依次比较语、数、英三科成绩。
3.如部分招生专业出现缺额,经学院审议,缺额专业将面向社会公布,并面向符合条件的未录取考生征集志愿。
4.考生不享受任何加分及照顾政策。
(三)免试录取
获得由教育部主办或联办的全国职业院校技能大赛三等奖及以上奖项或由省级教育行政部门主办或联办的省级职业院校技能大赛一等奖的中等职业学校应届毕业生,和具有高级工或技师资格(或相当职业资格)、获得县级劳动模范先进个人称号的在职在岗中等职业学校毕业生,经教育厅核实资格、我院考核公示,并在省教育考试院官网公示后,可由我院免试录取。所有符合免试录取条件的考生应参加高职单招报名,并在2023年3月25日前向学校提交《四川省2023年普通高等学校高职教育单独招生免试录取考生申请表》。在正式办理免试录取手续前,申请免试的考生应正常参加报考院校的高职单招考试。
(四)考生须对所提供材料的真实性负责,报考对身体条件有明确要求的专业,请认真阅读专业简介,并如实填报,如经查实确为弄虚作假者,将取消其录取资格,责任由考生自负。
(五)拟录取考生名单将在我院招生在线(http://zsjyc.svtcc.edu.cn)首页公示五天,接受社会监督,公示结束后上报四川省教育考试院核准备案,办理录取手续,并发放录取通知书。
(六)若高职单招计划未能完成,未完成计划随即转为普通高考招生计划。
(七)拟录取名单公示期间,愿意自动放弃录取资格的考生,须本人持二代身份证原件,于4月5日15点前至我院签署放弃录取资格声明,逾期不再办理。
七、时间进程
八、相关事宜
(一)高职单招是经四川省教育厅批准,我院组织考试,高考前完成录取。考生参加高职单招考试并被正式录取后,不再参加普通高考和对口招生考试。
(二)高职单招录取新生与普通高考录取新生享受同等待遇。
(三)考生录取后,不得退档,不得转校,学籍异动按照学院相关规定执行。
九、资助体系
我院构建了以国家奖助体系为核心,学院奖助体系为依托,社会力量资助为补充的多元化学生资助体系,确保每一名家庭困难学生受到资助。
十、注册复查
(一)经我院高职单招录取的考生,须在规定的报到时间内到校报到注册,逾期未报到注册者,取消入学资格。
(二)新生入学后,我院将认真进行政治、身体等项目复查,不符合报考及录取条件或有舞弊行为的考生,将取消其入学资格;考生身体要求,将按照国家普通高校招生体检标准执行;航海类专业按照我院专业报考条件执行。
十一、收费标准
高职单招学生学费和住宿费标准严格按照省发展改革委、财政厅、教育厅有关政策执行。服务性收费和代收费按照学生自愿、非营利原则收取。
十二、本章程最终解释权归四川交通职业技术学院招生就业处。
十三、联系方式
联系地址:成都市温江区柳台大道东段208号
联系部门:四川交通职业技术学院招生就业处
咨询电话:028-82680050 82690045 82690046
监察电话:028-82680056
招生在线网址:http://zsjyc.svtcc.edu.cn


