上海震旦职业学院是一所由上海市人民政府批准设立并报国家教育部备案的全日制普通高校。震旦职业学院隶属于震旦教育集团,集团有近40年历史。
学校共有8个二级教学单位,其中5个二级学院设有31个专业,涵盖土木建筑、装备制造、食品药品与粮食、交通运输、电子信息、医药卫生、财经商贸、旅游、文化艺术、新闻传播、教育与体育、公共管理与服务等12个专业大类还建有与上海杉达学院合作的“酒店管理”高本贯通专业,在校学生7000余人。
自主招生计划(A64)
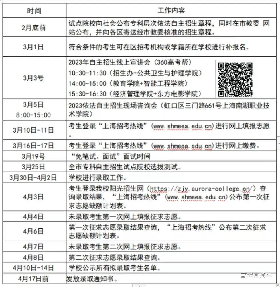
自主招生日程安排
免笔试、面试
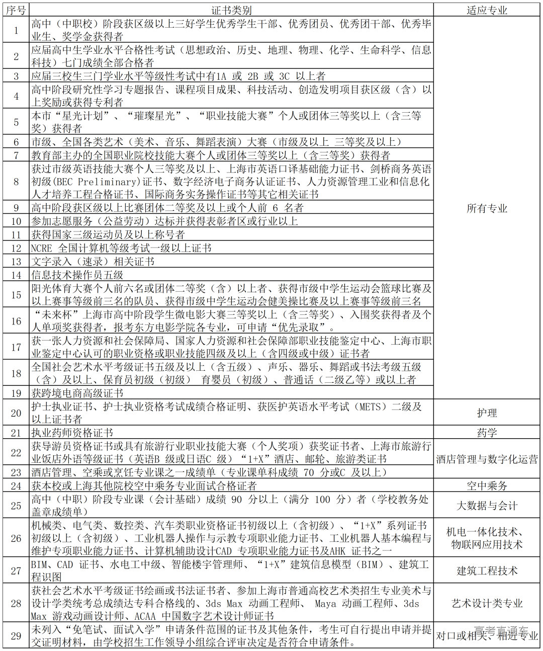
高中(中职)阶段具备下列条件之一,即可申请免笔试经面试入学(综合评价):
符合“免笔试、面试入学”资格的考生,于3月15日14:00前扫描下方二维码提交相关材料,逾期视作自动放弃。“免笔试、面试”面试时间为3月19日,准考证打印详见学校官网。学生参加面试未通过者,仍须参加笔试。
考试科目
未申请免笔试经面试入学或未通过免笔试面试入学的同学可参加相应测试。
一 学院特色
在构建产教融合型城市的背景下,大力推进产教融合,人才培模式的创新实践。课程实训、综合实训、顶岗实训的实践教学体系、目前深度校企合作单位109家,共建校外实习基地175家,多专业开展了现代学徒制人才培养模式试点,药学专业(教育部骨干专业)与上药控股有限公司合作举办了笃学砺德定向班。
二 学院优势
深化校企合作,优化人才培养模式,学校积极促进教育链、人才链与产业链、创新链有机衔接,校企协同培养高素质技术技能人才,建立行业、企业、学校共同参与的机制,推行校企合作、工学结合的办学模式。
三 内涵建设
学院拥有一支稳定的、德才兼备的教师队伍,专任教师中具有中高级职称占80%以上,“双师素质”教师占比较高,迄今已与美国、英国、德国、爱尔兰、土耳其、日本、韩国、新西兰等国家的十多个高等院校建立了交流合作关系。
四 教学设施
学院建有食品营养与检测实训中心、机电实训中心、国际商务实训中心、新闻演播实训中心、数控技术实训中心、物联网技术实训中心等9个实训中心、2个中央财政支持实训中心、4个上海市教委教学高地,109个校内实训室、175个校外实训基地。
五 升学渠道
学生可通过上海市“专升本”考试和海外院校“专升本”、“专升硕”等渠道继续学业深造。2022年国内全日制“专升本”达379人,专升本率达75%。主要有上海理工大学、上海工程技术大学、上海立信会计金融学院、上海中医药大学、上海健康医学院、上海电机学院、上海应用技术大学、上海师范大学天华学院、上海杉达学院和上海建桥学院等本科院校接收我校优秀学生。
学院实施国际化发展战略,旨在培养具有国际视野、通晓国际规则的技术技能人才和中国企业海外发展需要的本土人才。迄今已与十多个国外高等院校建立了交流合作关系。2015年获得教育部批准与美国加州浸会大学合作办学物联网应用技术专业,2018年获得教育部批准与韩国东西大学合作举办戏剧影视表演专业。同年获批与美国锡耶纳赫兹大学合作举办艺术设计专业。全校每个专业的学生都有机会通过各种形式实现出国留学、游学。学院还提供对接欧美高等院校的国际预科专升本、专升硕项目,实现升学途径国际化。
六 就业前景
近年来毕业生就业率均保持在98%以上,毕业生就业专业相关度达90%以上,用人单位满意度达95%以上。主要就业去向为三甲医院、医疗检测企事业单位、示范性幼儿园、各大商业银行、会计师事务所、证券投资公司、电气集团、机械集团、铁路局、各大机场、航空公司、新媒体行业、广告设计、计算机与网络服务等相关行业。
七 校园生活
拥有完善的校园网、多媒体教室、语音教室;建有400米标准化田径场、室内篮球场、千人大礼堂、100余座实验小剧场、影视观摩厅、体育艺术活动中心、文化长廊、教育超市、咖啡吧、面包房和生活服务一条街等。学院为学生提供优雅、舒适的生活环境。学生公寓室内置有上床下橱、写字台、空调、电扇以及供应冷热水的卫浴间。
八 奖助政策
设有国家奖学金、国家励志奖学金、上海市奖学金、国家助学金、国家助学贷款、退役士兵教育资助、上海震旦职业学院奖学金、震旦教育发展基金会特别奖学金及中华助学金、勤工助学和特殊/临时困难补助等近20个奖助项目。针对中西部地区生源困难新生,我校设立了新生资助项目,可享受一次性3000元的资助;承诺不让一名学生因经济困难而辍学。
更多学院招生介绍
请扫描二维码前往“上海震旦职业学院高招网”
2023年招生专业
二级学院介绍
教育学院
公共卫生与护理学院

智能工程学院


东方电影学院
联系方式
校 址 上海市宝山区市一路88号
电 话 021-66864179、66860766 021-66861707
学校官网 www.aurora-college.cn
招办官网 zjy.aurora-college.cn
咨询QQ群 580815059












