阳江职业技术学院
2025年自主招生简章
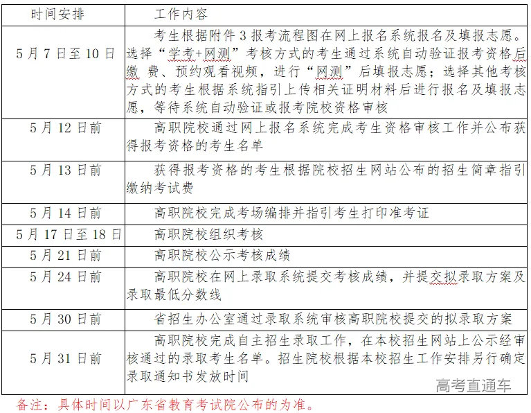
1.所有报考考生须符合广东省招生委员会《关于做好广东省2025年普通高校招生统一考试报名工作的通知》(粤招〔2024〕6号)普通高考报名条件规定,并参加了广东省2025年普通高考报名。 (1)普通现代学徒制试点 考生应为试点招生专业合作企业的在职员工。试点录取的考生必须为合作企业员工,且已经与合作企业签订符合《中华人民共和国劳动合同法》等法律法规要求且有效的劳动合同(以下简称为“合法有效的劳动合同”,合同期限应涵盖录取学生学习期间)和现代学徒制培养三方协议,并由合作企业购买3个月(含)以上社保(统计截止时间为2025年4月30日)。 (2)退役军人现代学徒制专项试点 退役军人考生在志愿填报前,需由县以上退役军人事务部门出具《广东省退役军人现代学徒制身份核验表》,完成退役军人身份认定,并在报名时上传身份核验表。 2.高校在校生、2025年被依据普通高中学业水平考试成绩招生录取、普通高等学校招收中等职业学校毕业生统一考试招生录取的考生,以及中高职贯通三二分段转段录取的考生不得参加高职院校自主招生录取。报考高职普通自主招生并被录取的考生不得参加其他类型高职(专科)层次的招生录取。 3.考生如有弄虚作假行为,将根据国家有关规定,严肃处理,在报名阶段发现的,取消报考资格;在入学前发现的,取消入学资格;入学后发现的,取消录取资格或者学籍。 (一)报考时间及办法 5月7日10:00至10日16:00,考生凭高考报名号及密码登录“广东省2025年高职院校自主招生网上报名系统”(下称“网上报名系统”,网址:https://pg.eeagd.edu.cn/gzks/)报名,签订《诚信考试承诺书》,考生须在规定时间内根据本人报考条件,选择“普通现代学徒制试点”(不分考生类型)、“退役军人现代学徒制专项试点”(不分考生类型)两种考核方式中选择一种填报志愿、录入相关报名信息、上传有关证明材料(原件扫描版,下同)。考生在选择考核方式前,需认真查阅我校招生网站上公布的招生专业考核方式,无法确认的需向我校咨询并明确。 (二)自主招生考核方式 1.普通现代学徒制试点考生:采用“文化素质+职业技能”考核方式,主要侧重于职业技能考核,由招生院校自主命题、自行组织实施文化素质和职业技能考核,择优录取。“文化素质”及“职业技能”测试满分值合计100分,其中文化素质考核内容分值为40分,职业技能考核内容分值为60分。 2.退役军人现代学徒制专项试点考生 符合条件的退役军人报考退役军人现代学徒制专项试点计划免文化素质考核,由招生院校自主命题、组织实施职业技能考核,择优录取。招生院校要按招生专业或专业大类组织命题,根据高职自主招生选拔性考试的特点,适当增加试题区分度。职业技能考核满分值为100分。 考试时间为2025年5月17日。所有考核均由我校自主命题。 考试地点:详见准考证(打印准考证时间另行通知) (三)报考普通现代学徒制试点考生及退役军人现代学徒制专项试点的退役军人考生不得免试。所有考生必须参加考试,不参加考试者一律取消报考资格,不得录取。 (四)考生一经学校确认报考资格后不得更改所填报的考核类型及院校、专业志愿。 (五)被我校现代学徒制录取的学生不得申请转学、转专业,被我校退役军人现代学徒制专项录取的学生非因不可抗拒情况不得申请转教学点。 1.所有学生在入学报到前都需缴交相应的学费以及书本费,其中书本费由各教学点在报到时收取,书本费标准为三年共500-800元(按实际情况收取,多退少补)。 2.为了方便退役军人考生就读,符合退役军人学费补助条件的考生,经学校和退役军人事务局协调同意后,可先入学,待补助经费下拨后抵扣。但如退役军人学生不符合补助条件,需交学费或补缴学费。退役军人学生学费补助的申请,由我校学生处协同退役军人事务局一起向上级部门申请,但也需要学生协助,具体事宜待开学后另行通知。
毕业文凭与统一高考录取的学生完全一致! QQ群:366477657(考生在填报完志愿后进群,进群后以“姓名+专业名称”的格式命名昵称) 学校网址:https://www.yjpt.edu.cn/ 招生网址:https://zsb.yjpt.edu.cn/ 招生办微信公众号:yjzyzs(阳江职院招生办) 咨询电话:0662-3362800 电子邮箱:yjzyzsb@163.com 学校地址:广东省阳江市江城区东山路213号



