根据广州日报的消息,近日《广州市中等职业教育质量报告(2023年度)》(以下简称《报告》)由广州市教育局对外发布。
报告指出,广州将推动广州番禺职业技术学院等符合条件的高职院校申办本科层次职业学校。
早在去年11月12日,番职院党委书记林洽生就在学院第二次代表大会上提出了学校未来五年发展目标和任务,并提出全力做好本科层次职业学校条件准备与论证申报工作,争取尽快设置为广州职业技术大学。
2023年夏季高考投档数据:
2023年春季学考投档数据:

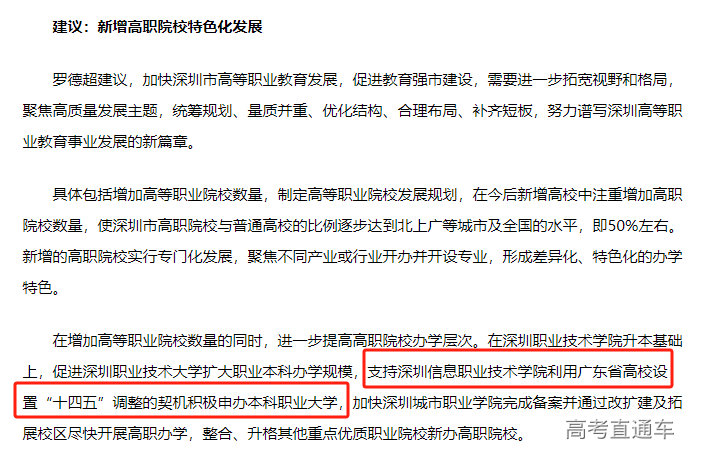
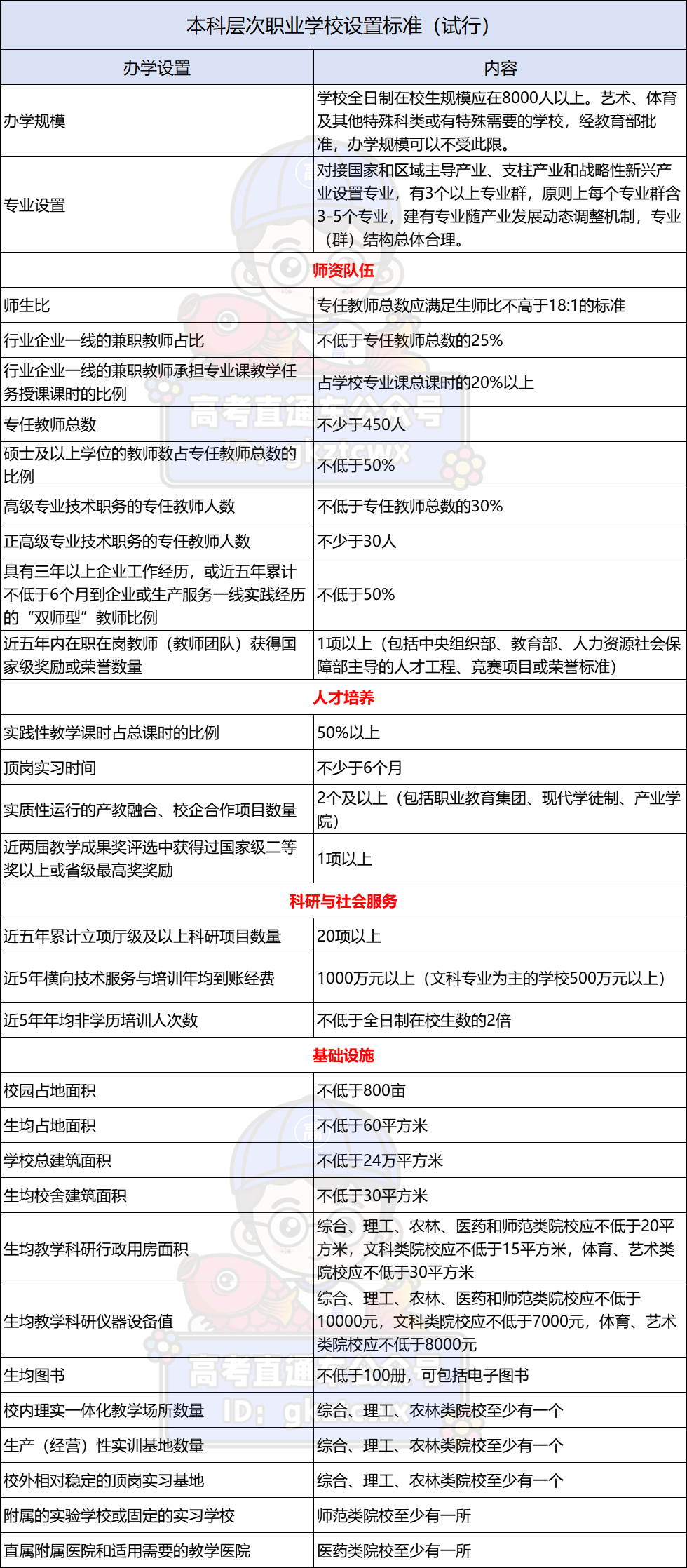
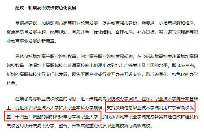
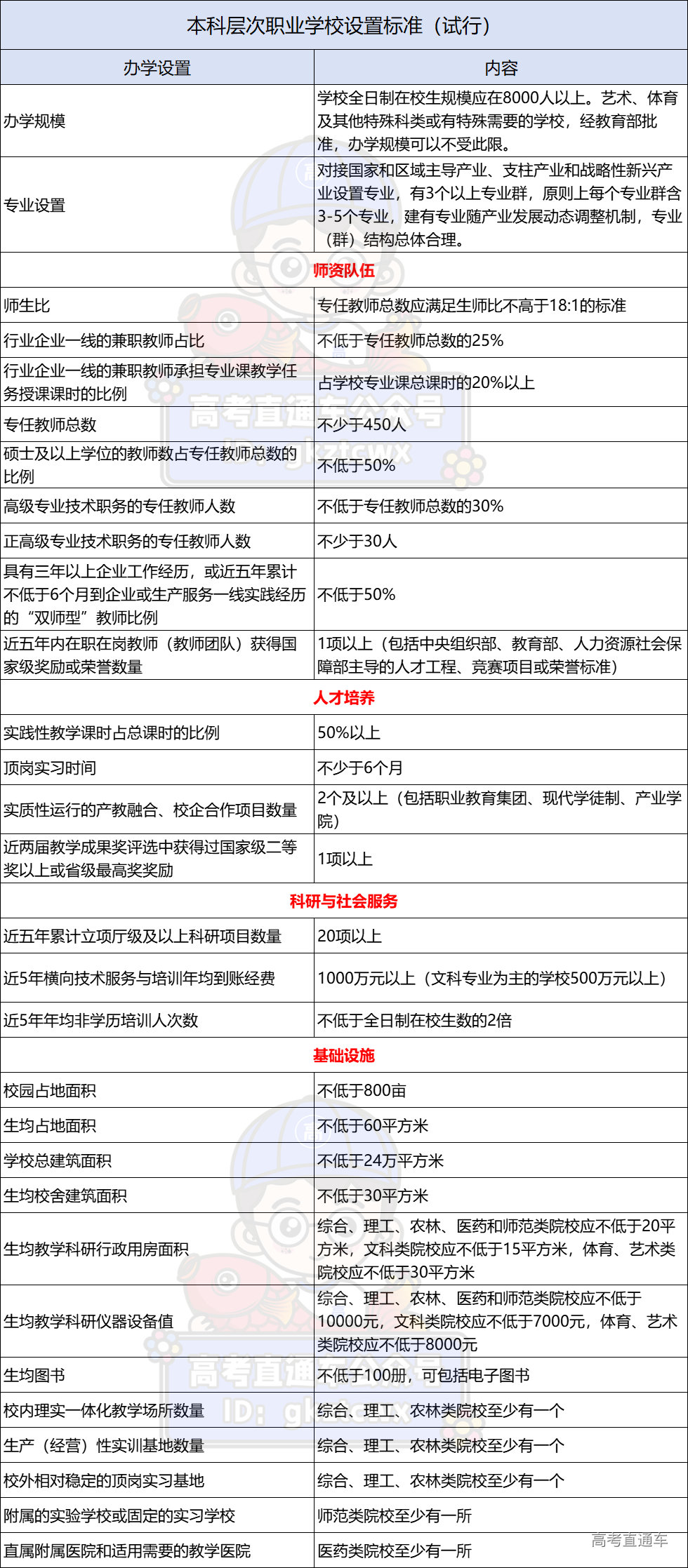
今年以来,广东还有2校升本获官方支持!一是顺德职业技术学院,二是深圳信息职业技术学院,具体如下: 1月30日,顺德区第十七届人民代表大会第四次会议召开,顺德区委副书记、代理区长吕园园作政府工作报告。报告提出:为推动职业教育高质量融合创新发展,2024年顺德将深化产教融合,促进职校人才培育精准对接产业需求,支持顺德职业技术学院升级为职业技术大学。 推荐阅读:【佛山公办】顺德职业技术学院2024学考缩招994人,附全面介绍 深圳市七届人大五次会议于1月30日召开。今年,深圳市政协委员、深圳技师学院党委书记罗德超向大会提交提案《加快高职教育发展 助力高质量就业》。 罗德超建议,新增高职院校特色化发展中明确提到:在深圳职业技术学院升本基础上,促进深圳职业技术大学扩大职业本科办学规模,支持深圳信息职业技术学院利用广东省高校设置“十四五”调整的契机积极申办本科职业大学。 专科院校升格本科,从来都不是一蹴而就。专科升格本科大致有两个方向:一是升格为“职业本科”,大多数以“职业大学”或“职业技术大学”命名;二是升格为“普通本科”,最终多以“学院”命名。 一般来说,专科院校升格为普通本科难度较大,但升格为职业本科的难度则相对更小。2021年1月,教育部制定了《本科层次职业教育专业设置管理办法(试行)》。 小车对《办法》中的内容进行梳理,得出当前专科院校升格职业本科的相关标准,具体可见下图👇 不过,虽说有不少院校的升本呼声极高,且无论是软、硬件方面的条件都逐渐接近职业本科院校的设置标准,但按照教育部所明确的“把控节奏、优中选优”这一原则来看,小车预计广东目前大部分专科院校还是很难在3年内顺利升格本科的。







