顺德职业技术大学
2026年“3+证书”
本科职业技能
考核大纲


新材料与应用技术专业

1
考试性质与命题原则
一、考试性质
根据《关于做好广东省2026年普通高校招收中等职业学校毕业生统一考试招生工作的通知》(粤招办普〔2025〕44号)要求,制定我校2026年“3+证书”本科新材料与应用技术专业职业技能测试大纲。
二、命题原则
职业技能测试大纲以《关于做好广东省2026年普通高校招收中等职业学校毕业生统一考试招生工作的通知》(粤招办普〔2025〕44号)、新材料与应用技术专业技能考评标准及要求为指导,基于我校职业本科特色化人才培养目标,结合专业学科特色,综合中职教学要求、教学实际、技能测试的环境和条件制订。
2
考试形式
⭕️考试形式
职业技能测试采取闭卷考试,分理论笔试与技能实操两部分。
⭕️考试时间及分值
整体考试时间为2小时,总分100分。
理论笔试:1小时,满分60分。
技能实操:1小时,满分40分。
⭕️总分计算
考生总分=理论笔试分数+技能实操分
3
考试内容与评分标准
1
理论考试
(一)考试内容
内容包括:化学科学特点和化学研究基本方法、化学基本概念和基本理论、常见无机物及其应用、常见有机物及其应用和分析化学及实验基础五个方面。
1.化学科学特点和化学研究基本方法
①了解化学的主要特点是在原子、分子水平上认识物质。了解化学可以识别、改变和创造分子。
②了解科学探究的基本过程,学习运用以实验和推理为基础的科学探究方法。认识化学是以实验为基础的一门科学。
③了解物质的组成、结构和性质的关系。了解化学反应的本质、基本原理以及能量变化等规律。
④了解定量研究的方法是化学发展为一门科学的重要标志。理解摩尔(mol)是物质的量的基本单位,可用于进行简单的化学计算。
⑤了解科学、技术、社会的相互关系(如化学与生活、材料、能源、环境、生命过程、信息技术的关系等)。了解在化工生产中遵循“绿色化学”思想的重要性。
2.化学基本概念和基本理论
(1)物质的组成、性质和分类
①了解分子、原子、离子等概念的含义。了解原子团的定义。
②理解物理变化与化学变化的区别与联系。
③理解混合物和纯净物、单质和化合物、金属和非金属的概念。
④理解酸、碱、盐、氧化物的概念及其相互联系。
(2)化学用语及常用物理量
①熟记并正确书写常见元素的名称、符号、离子符号。
②熟悉常见元素的化合价。能根据化合价正确书写化学式(分子式),或根据化学式判断化合价。
③了解原子结构示意图、分子式、结构式和结构简式的表示方法。
④了解相对原子质量、相对分子质量的定义,并能进行有关计算。
⑤理解质量守恒定律的含义。
⑥能正确书写化学方程式和离子方程式,并能进行有关计算。
⑦了解物质的量的单位——摩尔(mol)、摩尔质量、气体摩尔体积、物质的量浓度、阿伏加德罗常数的含义。
⑧根据物质的量与微粒(原子、分子、离子等)数目、气体体积(标准状况下)之间的相互关系进行有关计算。
(3)溶液
①了解溶液的含义。
②了解溶解度、饱和溶液的概念。
③了解溶液的组成。理解溶液中溶质的质量分数的概念,并能进行有关计算。
④了解配制一定溶质质量分数、物质的量浓度溶液的方法。
⑤了解胶体是一种常见的分散系。
(4)物质结构和元素周期律
①了解元素、核素和同位素的含义。
②了解原子构成。了解原子序数、核电荷数、质子数、中子数、核外电子数以及它们之间的相互关系。
③了解原子核外电子排布。
④掌握元素周期律的实质。了解元素周期表(长式)的结构(周期、族)及其应用。
⑤以第3周期为例,掌握同一周期内元素性质的递变规律与原子结构的关系。
⑥以IA和VIIA族为例,掌握同一主族内元素性质递变规律与原子结构的关系。
⑦了解金属、非金属在元素周期表中的位置及其性质递变的规律。
⑧了解化学键的定义。了解离子键、共价键的形成。
(5)化学反应与能量
①了解氧化还原反应的本质是电子的转移。了解常见的氧化还原反应。掌握常见氧化还原反应的配平和相关计算。
②了解化学反应中能量转化的原因,能说出常见的能量转化形式。
③了解化学能与热能的相互转化。了解吸热反应、放热反应、反应热等概念。
④了解热化学方程式的含义。
⑤了解能源是人类生存和社会发展的重要基础。了解化学在解决能源危机中的重要作用。
(6)化学反应速率和化学平衡
①了解化学反应速率的概念、反应速率的定量表示方法。
②了解催化剂在生产、生活和科学研究领域中的重大作用。
③了解化学反应的可逆性。
④了解化学平衡建立的过程。了解化学平衡常数的含义,能够利用化学平衡常数进行简单的计算。
⑤理解外界条件(浓度、温度、压强、催化剂等)对反应速率和化学平衡的影响,认识并能用相关理论解释其一般规律。
⑥了解化学反应速率和化学平衡的调控在生活、生产和科学研究领域中的重要作用。
(7)电解质溶液
①了解电解质的概念。了解强电解质和弱电解质的概念。
②了解电解质在水溶液中的电离,以及电解质溶液的导电性。
③了解弱电解质在水溶液中的电离平衡。
④了解水的电离,离子积常数。
⑤了解溶液pH的定义。了解测定溶液pH的方法,能进行pH的简单计算。
⑥了解盐类水解的原理、影响盐类水解程度的主要因素、盐类水解的应用。
⑦了解离子反应的概念、离子反应发生的条件。了解常见离子的检验方法。
⑧了解难溶电解质的溶解平衡。了解溶度积的含义及其表达式,能进行相关的计算。
(8)以上各部分知识的综合应用。
3.常见无机物及其应用。
(1)常见金属元素(如Na、Al、Fe、Cu等)
①了解常见金属的活动顺序。
②了解常见金属及其重要化合物的主要性质及其应用。
③了解合金的概念及其重要应用。
(2)常见非金属元素(如H、C、N、O、Si、S、Cl等)
①了解常见非金属单质及其重要化合物的主要性质及应用。
②了解常见非金属单质及其重要化合物对环境质量的影响。
(3)以上各部分知识的综合应用。
4.常见有机物及其应用
(1)了解有机化合物中碳的成键特征。
(2)了解甲烷、乙烯、苯等有机化合物的主要性质。
(3)了解乙烯、氯乙烯、苯的衍生物等在工业生产中的重要作用。
(4)了解乙醇、乙酸的组成和主要性质及重要应用。
(5)了解糖类、油脂、蛋白质的组成和主要性质及重要应用。
(6)以上各部分知识的综合运用
5.分析化学及实验基础
(1)掌握酸碱滴定、络合滴定、氧化还原滴定、沉淀滴定的概念和常用反应体系。
(2)了解化学实验室常用仪器的主要用途和使用方法。
(3)掌握化学实验的基本操作。能识别化学品安全使用标识,了解实验室一般事故的预防和处理方法。
(4)掌握常见气体的实验室制法(包括所用试剂、仪器,反应原理和收集方法)。
(5)能对常见的物质进行检验、分离和提纯。能根据要求配制溶液。
(6)能进行酸碱滴定和终点判定,掌握盐酸、硫酸、硝酸、氢氧化钠等常用酸碱的配制和标定,能正确选择和使用常用酸碱滴定指示剂。
(7)能进行络合滴定和终点判定,掌握EDTA溶液的配置与标定,能正确使用铬黑T指示剂。
(8)能进行氧化还原滴定和终点判定,掌握高锰酸钾法、碘量法,能正确使用淀粉指示剂。
(9)以上各部分知识与技能的综合应用。
2
评分标准

职业技能考核内容
具备实验室安全素养
1.固体称量
(1)了解电子天平的基本构造、工作原理、性能指标、选择,掌握电子天平使用方法、使用注意事项和日常维护常识
(2)掌握电子天平称量给定量固体的方法
(3)称量操作前后的现场5S管理
2.溶液配置
(1)掌握常用玻璃仪器的名称、规格、主要用途、洗涤方法、选择和使用方法和使用注意事项
(2)了解洗瓶、容量瓶、移液管等的常用规格、主要用途、洗涤方法、选择和使用方法、校准方法和使用注意事项
(3)掌握一般溶液浓度的表示方法。
(4)掌握溶液配置计算方法。能根据给定浓度,计算出溶质和溶液的量。
(5)能根据给定条件完成溶液配置操作。
(6)溶液配置操作前后的现场5S管理
3.滴定
(1)掌握滴定操作,包括移液管和滴定管的准备与使用、读数、滴定过程、终点判断、数据记录;
(2)掌握实验数据的记录和处理,结果平行性和准确性;
(3)实验素养,包括安全操作、台面整齐、穿着规范、试剂取用及处理、数据修改规范。
参考书目
1.普通高中教科书 化学
2.中等职业学校教材 化学
3.中等职业学校教材 无机化学、有机化学、分析化学
4.中等职业学校教材 分析化学实验与实训、化学实验基本操作技术
5.国家职业标准 化学检验员 初级
Good luck with your exam

产品设计专业

1
考试性质与命题原则
一、考试性质
根据<<关于做好广东省2025年普通高校招收中等职业学校毕业生统一考试招生工作的通知>>(粤招办普〔2024〕44号)要求,制定我校2025年"3+证书"本科产品设计专业职业技能测试大纲。
二、命题原则
职业技能测试大纲以<<关于做好广东省2025年普通高校招收中等职业学校毕业生统一考试招生工作的通知>> (粤招办普[2024]44号)、产品设计专业技能考评标准及要求为指导,基于我校职业本科人才培养目标,结合产品设计专业的发展方向(家具+家电),综合中职教学要求、教学实际、技能测试的环境和条件制订。本大纲紧密结合中等职业技术学校产品设计类专业课程的教学内容,注重测试产品设计专业考生的想象力、审美能力、生活观察能力、造型能力、设计表现能力的运用能力。
2
考试形式
⭕️考试形式
职业技能测试采取闭卷考试形式进行,包括产品速写和产品快题设计科目。
⭕️考试时间及分值
职业技能测试考试为专业技能实操考核,整体考试时间为3.5个小时,总分100分。
(一) 产品表达测试
产品速写满分100分,考试时间为0.5小时。
(二) 命题产品设计测试
产品快题设计满分100分,考试时间为3小时。
(三) 考试总分计算方式
考生总分=产品速写分数*20%+产品快题设计分数*80%。
3
考试内容与评分标准
1
产品表达测试
(一)考试目的
重点考查考生快速捕捉产品特征并将其表现在纸上的能力。要求考生能够迅速观察产品的关键形态和细节,运用简洁、流畅的线条快速勾勒出产品的大致轮廓和主要结构.
(二)考试内容和形式
1.考试内容:快速而准确描绘产品形态结构,突出产品细节特征,展示产品功能,展现设计元素;
2.考试形式:写生,对现场的真实参照产品对象进行绘制。
(三)考试要求
1.A4纸(考场提供);
2.铅笔、油性笔、钢笔均可(考生自带);
3.要求构图完整、结构明确、风格统一、整体感强;
4.对创意新颖、风格独特、情感强烈、具有个性的表现性作品尤为提倡;
5.相关绘画用具考生自带。
(四)考试时间
0.5小时。
(五)评分标准和占分比例
符合试题规定及要求;能够准确地画出试题所要求的产品特征,有较强的画面组织能力和造型能力;比例正确、动态特征鲜明,表现手法创新;主次分明,节奏感强,能够较深入地刻画主体对象的细节。其中:
1.造型准确占30%(产品形态、比例、结构等描绘精准);
2.表现手法占30%(线条、明暗等画法运用熟练);
3.画面整体效果占20%(构图、视觉感受及整洁度等);
4.细节表现占20%(关键细节刻画精准)。
2
命题产品设计测试
(一)考试目的
命题产品设计考查考生的综合设计能力,旨在考察考生的生活观察、设计思维、手绘技巧、创意能力、时间管理等综合素质。
(二)考试内容和形式
考试内容:基于命题设计出某种产品解决方案。
考试形式:基于给出的一种生活现象,手绘设计出某产品解决方案。要求考生按照考试要求完成整个产品设计方案。
(三)考试要求
1.图纸规格为A3图幅(考场提供);
2.完成产品的三视图线稿,并标准尺寸;
3.完成一张轴侧图角度的产品手绘效果图,表达真实的材料质感,标注材料名称;
4.利用1-2张产品图,表达产品的功能说明、结构关系;
5.对产品设计作简要的设计说明;
6.相关绘画用具考生自带。
7.手绘表达工具不限,可选用铅笔、马克笔、透明水色、彩铅、水彩、水粉等;
(四)考试时间
3小时。
(五)评分标准和占分比例
符合试题规定及要求;手绘透视及造型准确,有较强的设计表现和塑造能力(包括比例、透视关系、质感、结构关系等);产品的功能与结构及材质设计表现合理,图面刻画深入,整体效果好。其中:
1.创意与想象力占30%(设计概念新颖独特且能解决实际问题);
2.造型与美学占30%(产品外观造型美观、协调,符合目标市场的审美以及人机工程学原理);
3.手绘表现占20%(线条的运用流畅自然、透视准确、材质质感表现到位、色彩运用合理等,能够清晰、准确地将设计意图通过手绘呈现出来);
4.整体效果与说明占20%(画面的整体布局合理,构图美观,信息完整,做到主次分明;且设计说明清晰、准确地阐述了设计思路、灵感来源、目标用户等关键信息,展示出清晰的设计思维过程)。
参考书目
1.马赛.<<工业产品手绘与创新设计表达>>.人民邮电出版社
Good luck with your exam

制冷与空调工程专业

1
考试性质与命题原则
一、考试性质
根据《关于做好广东省2026年普通高校招收中等职业学校毕业生统一考试招生工作的通知》相关要求,结合我校职业本科人才培养定位与制冷与空调工程专业建设特色,制定本职业技能测试大纲。
二、命题原则
本职业技能测试大纲以《关于做好广东省2026年普通高校招收中等职业学校毕业生统一考试招生工作的通知》、制冷与空调工程专业技能考评标准及要求为指导,基于我校职业本科制冷与空调工程专业特色化人才培养目标,结合专业学科特点,综合中职教学实际、技能测试的场地和设备条件制订。本大纲紧密对接中等职业学校(含技工学校)机电类等专业课程教学内容,聚焦制冷与空调工程专业岗位核心能力要求,注重测试考生的专业综合基础知识应用能力、仪器仪表工具实操动手能力、故障分析与解决能力、安全生产及环保意识、创新意识。
2
考试形式
⭕️考试形式
职业技能测试采取闭卷考试,分理论笔试与技能实操两部分。
⭕️考试时间及分值
整体考试时间为2.5小时,总分100分。
理论笔试:1.5小时,满分70分。
技能实操:1小时,满分30分。
⭕️总分计算
考生总分=理论笔试分数+技能实操分
3
考试内容与评分标准
1
理论考试
(一) 考试目的
重点考查考生对制冷空调工作原理、设备结构、空气调节、电气控制及安全规范等理论基础知识的掌握程度以及对制冷与空调工程专业及制冷空调行业的认识。
(二) 考试内容
理论笔试以客观题(选择题、判断题)和主观题(简答题、创意设计题)形式考察,内容围绕制冷与空调工程专业基础知识,重点涵盖以下模块,兼顾安全规范和行业标准:
1.制冷原理基础知识
(1)单级蒸气压缩式制冷循环的基本原理、四个核心过程(压缩、冷凝、节流、蒸发)及能量转换规律;
(2)制冷系统的基本组成及各核心部件(压缩机、冷凝器、蒸发器、节流装置)的作用;
(3)常用制冷剂的基本特性、分类及安全使用要求,环保制冷剂的替代原则;
(4)制冷与空调的基本概念(制冷量、COP值、蒸发温度、冷凝温度)及简单计算思路。
2.制冷空调设备基础知识
(1)常用制冷压缩机的分类及工作原理;
(2)冷凝器、蒸发器的分类(风冷、水冷)、结构特点及工作原理,换热效率的影响因素;
(3)节流装置(毛细管、热力膨胀阀、电子膨胀阀)的结构、工作原理及适用场景;
(4)制冷系统辅助设备(干燥过滤器、储液器、油分离器)的作用及基本工作原理;
3.制冷空调系统安装维修基础知识
(1)制冷系统抽真空、检漏、制冷剂充注、冷冻油添加的基本原理和操作规范;
(2)常见制冷系统故障现象及初步分析。
4.空气调节基础知识
(1)空气调节基本概念;
(2)空气调节系统的基本组成;
(3)空气调节系统的分类与特点;
(4)空气处理的基本原理与方法。
5.制冷电气控制基础知识
(1)常用电气元器件作用及工作原理;
(2)万用表检测线路的通断、电压、电阻的操作方法。
6.安全操作与法规标准
(1)制冷与空调作业的安全注意事项,触电防护、防火防爆、安全规范;
(2)制冷剂泄漏、触电、火灾等突发事件的应急处置方法,触电急救的基本步骤;
(3)气瓶安全使用规范,消防器材的选用与使用方法。
2
考试要求
闭卷答题,考场提供试卷。
3
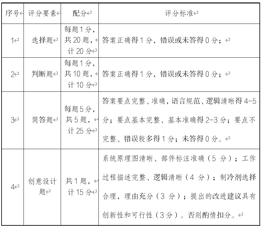
评分标准

技能实操测试
(一)考试目的
考察考生对基本仪器仪表、工具的使用能力及规范操作习惯和问题解决能力。
(二)考试内容
现场实操,按照考场提供的游标卡尺、万用表、割管器、毛刺刮刀、护目镜、电阻件、铜管和任务要求,完成操作及测量机件相关参数,并填写实操记录单。
(三)考试要求
学生无需自备仪表及工具,但可携带文具和计算器。
(四)评分标准

参考书目
1.戴路玲.《制冷原理与设备》(第一版),机械工业出版社,2022
2.石文星.《空气调节用制冷技术》(第五版),中国建筑工业出版社,2020
3.邓锦军.《制冷电气控制基础与技能》,机械工业出版社,2023
4.国家职业技能标准《制冷空调系统安装维修工》