为贯彻落实《教育部办公厅关于做好2022年普通高等学校专升本考试招生工作的通知》(教学厅〔2021〕8号)、《关于印发〈广东省2022年普通高等学校专升本招生工作规定〉的通知》(粤招办〔2021〕33号)有关精神,特制定我校2022年普通专升本招生简章。
一、招生对象及报考条件
(一)招生对象
遵守中华人民共和国宪法和法律,身体状况符合相关要求,并符合下列条件之一:
1.具有广东省户籍的普通高校应、往届专科毕业生。
2.具有广东省户籍,在报名确认截止日期前取得国家承认学历的专科毕业生(含成人教育、自学考试、网络教育,毕业证书落款日期在2022年1月24日前)。
3.非广东省户籍,就读广东省普通高校的应届及在择业期内(毕业两年内,下同)的往届专科毕业生。
4.非广东省户籍,在广东省参加普通高考被外省普通高校录取并就读的应届及在择业期内的往届专科毕业生。
5.报考职教师资专业的,需符合上述条件之一,且必须在志愿填报开始前取得与报考专业相对应的中级及以上职业资格技能等级证书等。职业资格技能等级证书应属人力资源和社会保障部公布的《国家职业资格目录》、教育部等四部门实施的“学历证书+若干职业技能等级证书”(简称1+X证书)、省级以上人力资源和社会保障部门主考(或授权)的中级及以上职业技能等级证书或省教育考试院主考的专业技能课程B级及以上证书。具体证书种类由招生院校根据专业培养要求指定,并在招生简章中向社会公布。
报考烹饪与营养教育(职教师资)考生须取得省级以上人力资源和社会保障部门主考(或授权)的中式烹调师、西式烹调师、中式面点师、西式面点师、营养配餐员、健康管理师、公共营养师的中级及以上职业资格技能等级证书、广东省教育考试院主考的烹饪专业技能课程B级及以上证书或广东餐饮技师协会发证1+X证书——粤菜制作、粤点制作证书。
6.报考建档立卡类别的,需符合户籍、学历等相应报考条件,且必须为原省级以上扶贫管理部门登记在册人员。广东省户籍的原建档立卡贫困家庭考生为广东省扶贫开发办公室登记在册,有建档立卡资料的考生(以广东省扶贫开发办公室提供的数据为准);外省户籍原建档立卡的考生,原则上应为原国家层面建档立卡贫困家庭考生(需提供全国扶贫开发管理系统本人信息页截图并盖当地管理机构公章)。
7.退役大学生士兵可申请参加相关高校的退役大学生士兵免试专升本招生,具体办法另文通知。
(二)下列人员不得报考
1.具有普通高等学历教育资格的高校非应届毕业在校生(含保留学籍的学生)。
2.因违反国家教育考试规定,被给予暂停参加普通专升本招生考试处理且在停考期内的人员。
3.因触犯刑律已被有关部门采取强制措施或正在服刑者。
4.不符合报考条件的其他人员。
二、报名方式、时间及报考费
2022年普通专升本报名实行网上预报名、网上审核和网上交费。网上预报名时间为2022年1月15日至20日;考生提交预报名资料后,我办在48小时内完成资料审核,考生须登录“广东省2022年普通高校专升本报名系统”(下称报名系统)(http://www.eeagd.edu.cn/ptzsbks)查看报名资格审核结果,审核结果为“通过”或“待验证”的考生可以交费;网上交费截止时间为1月24日17:00。
考生报名时,须认真按要求填报相关信息及上传相关材料,并确保所提供的信息及材料的真实性。考生如凭无效证件或其他不符合报考条件的证件报名,一旦发现,取消考生报名资格,已录取考生取消其报名及录取资格。
(一)报名方式
考生须在规定时间内通过网上报名系统报名。具体如下:
1.预报名。2022年1月15日至20日(共6天)为网上预报名时间,考生通过互联网登录报名系统进行预报名,阅读相关报考规定、要求,签订《诚信考试承诺书》,录入报名信息,绑定手机号,关注省教育考试院官微(gdsksy)小程序采集相片,上传资料,获取预报名号并设定密码。逾期不再办理预报名手续。
(1)考生须自行进行在线专科学历学籍验证。
已取得专科毕业证书的往届考生,在网上报名时须在报名系统“专科学历验证”模块输入专科毕业证书信息,进行专科学历验证,由系统反馈验证结果。验证结果分“通过”和“不通过”两种。学历验证结果为“不通过”的考生须自行前往学信网(https://www.chsi.com.cn/xlrz/index.jsp)网上申请专科学历认证。
如考生预报名时学历验证结果为“不通过”,且在报名期间还未获得学历认证报告或电子注册备案表的考生,可选择“申请补学历认证报告或电子注册备案表”,阅读并签订“补报资料承诺书”后,审核时将考生设置为“待验证”,设置为“待验证”的考生可以交费。考生须将学历认证报告或电子注册备案表上传至报名系统,由省招生办审核,上传截止时间为2022年2月28日。逾期未提交学历认证报告或电子注册备案表的考生,将被取消报考资格,不予打印准考证,不安排考试。考生在报名前尽快根据本人专科毕业的实际情况提前办理中国高等教育学历认证报告或教育部学历证书电子注册备案表。
(2)尚未取得专科毕业证书的普通高校应届专科毕业生,在网上报名时须在报名系统“专科学籍查验”模块输入本人身份证号码和姓名等信息,进行专科学籍查验,由系统反馈验证结果。验证结果分“通过”和“不通过”两种。学籍查验“不通过”的考生,不予报考。
(3)在广东省参加普通高考,就读外省普通高校的应届专科毕业生。预报名时须自行进行在线专科学籍验证,在填报信息获取预报名号后,还需在专科学历学籍验证界面上点击“验证专科录取信息”按钮进行普通高校专科录取信息验证,由系统反馈验证结果。验证结果分“通过”和“不通过”两种,验证结果为“通过”的考生才能上传报名资料供审核;验证结果为“不通过”的考生(考生报考的姓名、身份证号与专科录取时的不相符),可咨询广东省教育考试院,联系电话:020—62833628。
(4)在我省参加自学考试且已获得专业考试计划规定的全部课程合格成绩,符合毕业条件,已成功办理2021年12月毕业手续,但未领取毕业证书的自学考试毕业生可以报考,在预报名时填报信息获取预报名号后,点击“自考毕业情况验证”,由系统反馈验证结果。验证结果分“通过”和“不通过”两种,验证结果为“通过”的考生才能上传报名资料供审核,验证结果为“不通过”的考生,不予报考。在外省参加自学考试的,可以由该省教育考试机构出具成绩单及“符合毕业证明”。
2.资料上传
考生须将以下资料扫描或拍照上传至“广东省2022年普通高校专升本报名系统”(须确保资料真实、完整、清晰),供报名审核:
①户口本(首页、本人姓名页)。
②已取得专科毕业证,但报名系统学历验证结果为“不通过”的,考生还必须上传专科毕业证书、学历认证报告或电子注册备案表。
③报考职教师资类专业的,考生还须上传报考院校招生简章公布的与专业相对应的中级及以上职业资格技能证书或专业技能课程B级及以上证书。
④非广东户籍报考建档立卡类别的,考生还须上传有关建档立卡的证明资料(全国扶贫开发管理系统本人信息页截图并盖当地管理机构公章)。
⑤符合加分照顾政策的,考生还须在报名结束前上传相应的获奖证书等证明资料。省招生办审核后,普通专升本录取前在广东省教育考试院网站公示符合加分资格的考生名单。
⑥考生须依据《广东省2022年普通高校专升本招生体格检查表》(附件6)的规定,自行前往二级甲等(含)以上医院或相应的医疗单位进行体检,填报志愿开始前将体检结果上传至报名系统中(体检表有效期:2022年1月1日至填报志愿第一天)。被录取的考生入学后,由学校进行身体复检,复检不合格者取消入学资格。考生应根据自己的身体状况慎重报考。
根据国务院全面推动证明事项等告知承诺制度要求,考生须认真按要求填报相关信息及上传相关材料,并确保所提供的信息及材料的真实性。考生如凭无效证件或其他不符合报考条件的证件报名,一旦发现,取消考生报名资格,已录取考生取消其报名及录取资格。
3.网上审核
考生上传的资料由省招生办在网上进行审核;考生选报了招生院校自行组织命题的专业综合课的,由我校负责对考生报名资料进行初审,初审合格的考生提交省招生办进行复核。审核结果分为“通过”“待验证”和“不通过”3种,不通过的将反馈不通过的原因,1月22日18:00前完成所有预报名考生资料审核。审核结果为“不通过”的考生,根据不通过的原因,须在1月23日18:00前上传补充资料,逾期未上传补充资料的,视为放弃报名。
(三)确认报名。2022年1月24日17:00为报名交费截止时间。
(1)考生可通过报名系统自行查看审核结果,审核结果为“通过”或“待验证”的考生须在规定的时间内进行网上交费,确认报名资格。
(2)交费成功的考生才能参加编排考场座位、打印准考证;未交费的考生视为放弃报名资格。
(3)报考费。
报名考生需交报考费40元/科。已成功报名(交费成功)的考生,若放弃报名,原则上不予退回报考费。
三、韩山师范学院2022年普通专升本招生计划(详见附件)
我校2022年普通专升本的全部招生专业取消对前置专业的限制,考生须根据自身能力选择合适的专业报考。
省统一考试科目的考试要求由省教育考试院根据教育部专科升本科同一层次的要求编写确定,详见《专业目录及考试要求》。
我校自命题考试科目、指定参考书和考试要求等由我校根据专科升本科同一层次的要求编写,考试大纲(含参考书目)可在我校教务处网站查阅。
四、考试
2022年普通专升本考试科目共设4门,分别为2门公共课、1门专业基础课、1门专业综合课。公共课、专业基础课每科考试时间120分钟、卷面满分值100分;专业综合课每科考试时间150分钟、卷面满分值200分。
其中外国语言文学类中非英语类专业公共课为1门,增加1门专业课,专业课考试时间120分钟,卷面满分值100分。
公共课为政治理论和英语2门,其中外国语言文学类中非英语类专业公共课为政治理论1门。
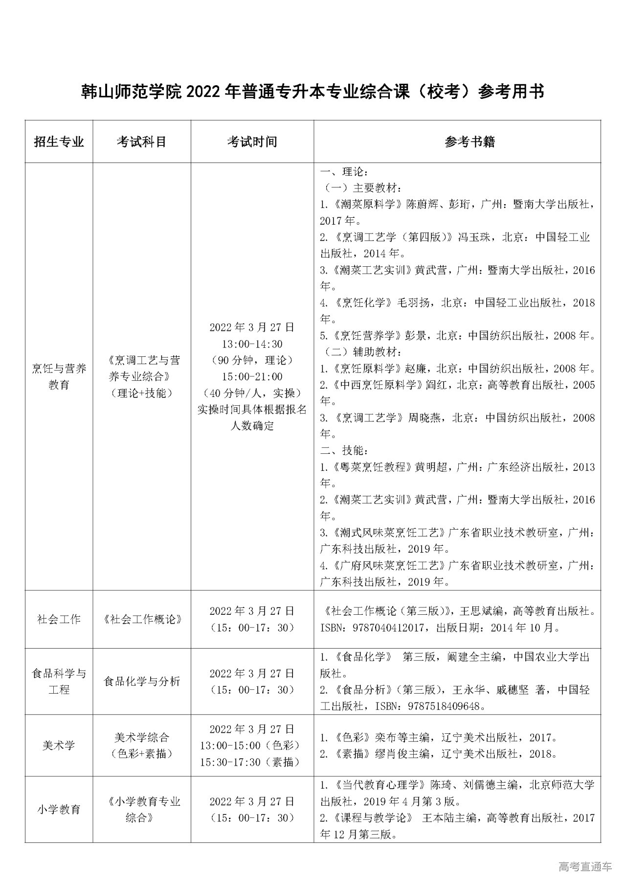
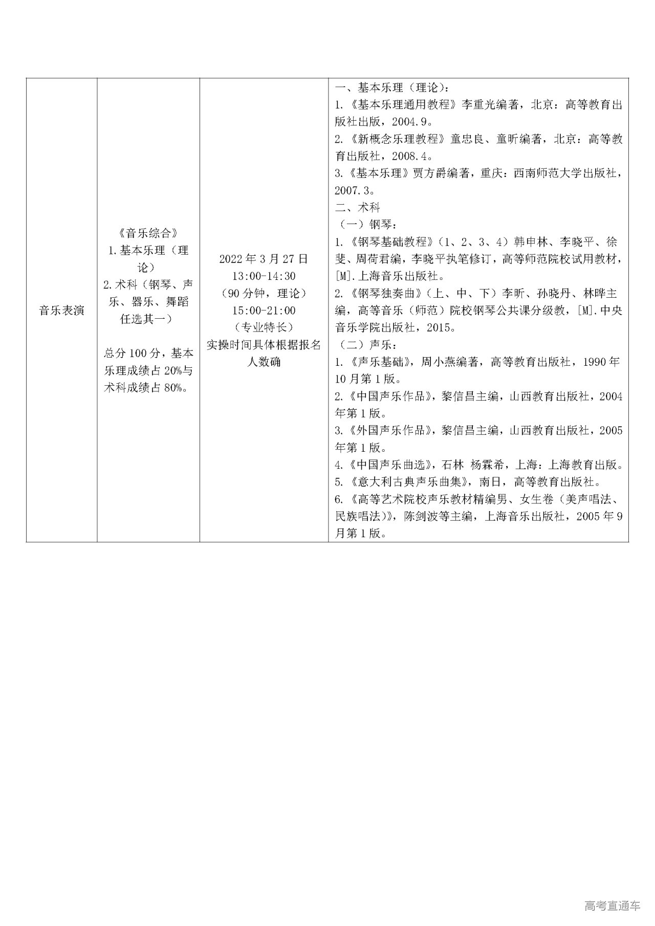
财务管理、数学与应用数学、英语、汉语言文学、计算机科学与技术、视觉传达设计、电气工程及其自动化、商务英语、学前教育等专业的专业综合课实行省统一命题考试;其他省级统考没有覆盖的专业,由我校自行组织命题。考试形式一律为闭卷考试。考试科目及考试地点具体安排见《准考证》。
普通专升本招生考试时间为2022年3月26日(星期六)至27日(星期日)两天,具体安排见下表:
广东省2022年普通专升本招生考试时间表(北京时间)
我校个别艺术类专业和需要面试或实操考试等特殊专业的专业综合课,由我校自行组织。具体考试时间以我校教务处考试服务中心通知为准。
五、规范加分照顾政策
对符合我省普通专升本招生报考相关规定,并获得中国国际“互联网+”大学生创新创业大赛(高教主赛道、青年红色筑梦之旅、职教赛道)(以下简称“互联网+”大赛)或教育部等37部门主办的全国职业院校技能大赛(以下简称职业院校大赛)或人力资源社会保障部主办的中华人民共和国职业技能大赛(以下简称职业技能大赛)奖项的考生,可在其文化课省统考成绩总分的基础上增加分值投档。
六、志愿填报
2022年普通专升本实行考后知分填报志愿,考试成绩公布后,考生根据自身实际,按院校专业组模式进行志愿填报。
(一)志愿设置。提前批(职教师资类专业)设置1个院校专业组志愿,普通批设置10个院校专业组志愿,建档立卡批次设置5个院校专业组志愿。每个院校专业组最多可填报4个专业志愿及1个是否服从调剂选项。
(二)志愿填报。考生只能按自身报考的考试科目组选择相应院校专业组志愿及专业志愿进行填报,参加了专业综合课省统考和招生院校自行组织命题科目考试的考生,可同时填报提前批、普通批和建档立卡批次中符合条件的院校专业组。
志愿填报的具体安排和要求在考试成绩公布后另文通知。
七、录取
(一)普通专升本招生由省招生委员会办公室根据年度普通专升本招生计划和考生成绩情况,按考生类别(职教师资、建档立卡考生、普通考生)、专业基础课分别划定三门总分(2门公共课+1门专业基础课,外国语言文学类中非英语类专业为1门公共课+1门专业基础课+1门专业课,下同)和专业综合课两条最低控制分数线。根据平行志愿投档原则对两条最低控制分数线均已上线的考生,按其四科总分和院校专业组计划1:1比例,由高分到低分进行投档。
(二)省招办投档后,我校按“分数优先,遵循志愿”的原则,即分专业按四科投档总分排位情况从高到低录取,总分相同时,优先录取四科总分排位靠前的考生,不跨专业组录取或者调剂。
(三)根据《教育部办公厅关于做好有关高校保送录取世界技能大赛获奖选手工作的通知》(教学厅〔2020〕3号)精神,符合上述相应报考条件的高职应届毕业生,在世界技能组织主办的“世界技能大赛(World Skills Competition)”中获奖的中国国家代表队选手可以保送录取本科层次职业学校和应用型普通本科高校。考生向相关院校提交相关资料申请保送生资格,经院校审核同意后,由院校按规定进行公示,并向省招生办进行备案办理录取手续。
(四)按照教育部相关文件精神,我省将对建档立卡贫困家庭考生按一定比例安排建档立卡考生招生计划,实行计划单列,单独录取。
(五)2022年普通专升本继续实行征集志愿。在正式投档录取结束后,若我校因上线生源不足、考生不服从专业调剂等原因未完成招生计划的,可视情况进行征集志愿录取,征集志愿投档录取的原则如下:
1.省招办依据三科总分投档,我校按照“分数优先,遵循志愿”录取原则择优录取,即分专业按三科投档总分排位情况从高到低录取,总分相同时,优先录取三科总分排位靠前的考生,不跨专业组录取或者调剂。
2.我校自行组织命题的专业综合课的专业,不参加征集志愿录取。
(六)考生凡持假证明、假文凭等虚假材料报名及冒名顶替考试的,取消考试资格;已被录取的,取消录取资格;已取得学籍的,取消学籍;并追究其法律责任。
八、入学收费标准
被录取考生入学收费标准按省物价局的规定执行。
九、在校学习期间的管理
(一)按照教育部的有关规定,普通高校在新生入学时要对新生专科学历等报名资料进行复核,复核未通过的不予新生学籍电子注册,并按规定取消入学资格。学生入学学籍注册后三个月内,招生院校应对学生人员身份、前置学历条件、身心健康情况等入学资格情况进行复查,复查不合格者,取消学籍。
(二)新生入学后的体检复检工作,由各普通高等学校按照有关规定组织进行。体检标准参照教育部、卫生部、中国残疾人联合会《关于印发<普通高等学校招生体检工作指导意见>的通知》(教学〔2003〕3号)、《教育部办公厅卫生部办公厅关于普通高等学校招生学生入学身体检查取消乙肝项目检测有关问题的通知》(教学厅〔2010〕2号)及教育部《关于明确慢性肝炎病人并且肝功能不正常的具体判定标准的函》(教学司函〔2010〕22号)要求执行,复检不合格者取消入学资格。
(三)普通专升本为国家任务生,秋季入学,全日制脱产学习。学校对普通专升本学生可采取插班就读、独立编班等形式开展教育教学,并按普通高等教育学生相关管理办法管理。普通专升本学生毕业时,其毕业证书上标注“在本校XX专业专科起点本科学习”,学习时间按进入本科阶段学习和颁发毕业证实际时间填写。
十、毕业与就业
普通专升本修完本科教学计划规定的课程,获得相应学分,德、智、体考核合格,符合相应专业人才培养规格,达到学校毕业要求的,准予本科毕业,发给本科毕业证书。
符合《中华人民共和国学位条例》规定者,授予相应的学士学位。
普通专升本毕业后的就业办法,与普通高校本科毕业生相同。
附件:韩山师范学院2022年普通专升本拟招生专业目录











