
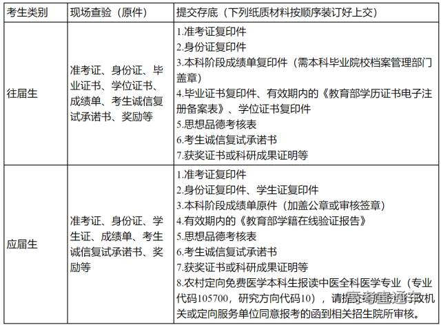
根据教育部文件要求和广东省有关要求,结合我校工作实际,综合研判确定2024年硕士研究生复试工作(分阶段)采用现场复试和网络远程复试方式进行(详见下文“(四)复试工作安排”),同一招生院所同一专业采取同一种复试方式。 2024年我校硕士研究生招生考试考生进入复试的初试成绩基本要求如下表。 (一)复试名单确定 1.在国家确定的A类考生进入复试的初试成绩基本要求(简称国家线)基础上,结合生源和招生计划等情况,按招生计划不低于150%的比例拟定我校考生进入相关一级学科(专业学位类别)复试的初试成绩要求(简称学校线,详见附件1)。学校线是考生参加复试的最低成绩要求。各招生院所可根据本单位学科(方向)特点、生源情况和招生计划数确定不低于学校线的成绩要求或差额复试比例。 考生初试成绩不低于对应报考学科(类别)的学校线为我校第一志愿合格生源。我校第一志愿合格生源须达到院所确定的复试基本要求方能确定为院所复试名单,具体以院所通知为准。 2.各招生院所参照学校线,结合本院所年度招生计划与生源情况,制定本院所《复试录取实施细则》等相关规定拟定各学科(类别)的院所复试考生名单,复试考生人数与统招生规模(招生计划数减去推免生、“5+3”一体化转段生数)比例一般不低于150%,一般在150%~200%范围内合理拟定;对合格生源不足150%的学科(类别)按实际合格生源组织复试。 3.根据2024年招收攻读硕士学位研究生章程,学校将继续开展“1+4”创新班,按“硕博连读,中期考核、五年贯通”的培养模式。初试总成绩已达到390分及以上的学术型考生,具有申请攻读“1+4”创新班的资格。复试时,相关院所公布招收“1+4”创新班的导师名单,申请考生由院所按二级学科组织专家组进行统一复试,1名导师至多只能录取1名“1+4”创新班考生。 4.其他已录取推免生、“5+3”一体化转段生无需参加本次复试。 (二)复试资格审查 根据教育部文件要求,复试前必须对考生进行报考资格的审查。要采取“两识别”(人脸识别、人证识别)、“四比对”(报考库、学籍学历库、人口信息库、诚信档案库数据比对)等措施,加强考生身份复核,严防“替考”。审查各招生院所组织进行,对不符合规定者,不予复试。 1.复试考生报到、复试资格审查等由各招生院所自行组织实施。 2.严格考生报考资格审查。考生复试时须携带材料到各招生院所接受审查(现场查验材料为原件,复印件提交存底),资格审查材料不齐全或审查不合格的考生不予复试。考生须提供材料见下表: 如因特殊原因无法提供部分材料,考生须提前联系复试院所的负责老师,提交书面申请与说明情况,审核通过后方能参加复试。 3.在境外获得学历或学位证书的考生需提供学历或学位证书以及教育部留学服务中心出具的《国外学历学位认证书》。 4.加分考生:参加“大学生志愿服务西部计划”“三支一扶计划”“农村义务教育阶段学校教师特设岗位计划”及“赴外汉语教师志愿者”等项目考生的加分材料提交复试院所,加强对申请加分等有关考生的身份审核,院所报学校研招办统一审核。 5.农村订单定向医学生:农村定向免费医学本科生报读中医全科医学专业(专业代码105700,研究方向代码10),请提交经原签约行政机关或定向服务单位同意报考的函到相关招生院所审核。 根据《广东省卫生健康委等七部门关于进一步做好订单定向医学毕业生就业及使用管理工作的通知》(粤卫科教函〔2020〕18号)的规定:“定向本科医学生毕业当年经原签约行政机关或定向服务单位同意后可以报读全科专业临床硕士学位研究生。未经原签约行政机关或定向服务单位同意报读研究生的,或者报读其他类型研究生的,视为违约。”研究生招生院所招生时,加强诚信状况审查,严格录取标准;未提交经原签约行政机关或定向服务单位同意报考函的考生,视为违约,不得录取。如未按上述要求,因故造成最终无法复试、录取,后果均由考生自行负责。 6.对在复试过程中有违规行为的考生,一经查实,即按照《国家教育考试违规处理办法》《普通高等学校招生违规行为处理暂行办法》等规定严肃处理,取消录取资格,记入《考生考试诚信档案》。入学后3个月内,各招生院所要按照《普通高等学校学生管理规定》有关要求,对所有考生进行全面复查。复查不合格的,取消学籍;情节严重的,移交有关部门调查处理。 (三)复试内容 1.复试为综合考核,主要考核思想政治素质和道德品质,专业知识与专业素养,临床技能或科研能力,综合素质和创新潜质,外语能力水平等。复试总成绩即综合考核成绩,为以下五部分考核成绩之和,满分为100分。 (1)思想政治素质和道德品质考核(满分20分) 复试专家小组注重对考生政治态度、思想表现、道德品质、科学精神、诚实守信、遵纪守法等方面的考查;坚持德智体美劳全面衡量,以德为先。考生思想品德考核作为复试的重要内容和录取的重要依据,思想品德考核不合格者不予录取。 (2)专业知识与专业素养考核(满分20分) 考核考生对本学科专业基础知识的了解与掌握、思维与反应能力、分析和解决问题的能力,对本学科的发展动态、前沿的了解,专业领域发展潜力等。中医药相关学科还应重点考查学生中医药传统文化、中医思维、中医临床技能等中医药专业素养。 (3)临床技能或科研能力考核(满分20分) 专业实际操作能力(临床技能测试、动手操作能力测试等),或实验操作技能,或解决实际问题的能力和科研潜质等。 (4)综合素质和创新潜质考核(满分20分) 复试专家小组可考查考生本学科(专业)以外的学习科研与社会实践(学生工作、社团活动、志愿服务等)或实际工作表现等方面情况,事业心和责任感、纪律性和协作性(遵纪守法、团队合作等),人文素养、行为举止、心理健康、表达和礼仪等综合素质;分析与解决问题能力、创新精神和创新潜质。突出对考生创新能力、综合素质等的考核,促进拔尖创新人才脱颖而出。 (5)外语能力水平考核(满分20分) 包括外语听力、口语测试、文献阅读等,重点考查考生外语应用能力。 2.复试综合考核由各招生院所组织,复试专家小组实施。 根据选拔需要,复试阶段可综合运用笔试、面试、实验、实践操作等方式。具体复试安排以各招生院所发布的复试实施细则和复试通知为准,考生须及时查看相关院所官网通知。 (四)复试工作安排 进入学校复试总名单且通过复试资格审核者具有参加学校复试的资格。根据学校实际,我校2024年复试录取工作拟按“三阶段”进行。 第一阶段,第一志愿复试(院所内部统筹复试)。3月26日——4月2日,现场复试,我校第一志愿合格生源,且达到院所确定的复试基本要求后进入院所复试名单的考生,参加院所一志愿专业复试和院所内部统筹复试。 第二阶段,第一志愿复试(校内统筹复试);调剂复试。4月10日——4月14日,现场复试,第一阶段复试未被录取的我校第一志愿合格生源,以及申请调剂到我校开放调剂专业(具体专业以届时研招网调剂服务平台发布的信息为准)的考生,参加学校第二阶段复试。 第三阶段,学校统筹调剂复试。4月17日——4月下旬,现场复试或网络远程复试(具体以院所复试通知为准),参加第一阶段、第二阶段复试未被录取的考生,以及申请调剂到我校开放调剂专业(具体专业以届时研招网调剂服务平台发布的信息为准)的考生,参加学校第三阶段统筹调剂复试。(点击下方“阅读原文"查看附件)。 以上工作时间进程,受生源情况及学校整体工作进度,如有调整,请以届时官网和院所通知为准。 (一)录取原则 录取工作将严格执行“按需招生、全面衡量、择优录取、宁缺毋滥”的原则,坚持公平、公正、科学。拟录取考生必须参加复试且成绩合格。复试总成绩低于60分,视为复试不合格。 有以下情形之一的考生不予录取或取消录取资格: 1.复试总成绩不合格者; 2.思想政治素质或品德考核不合格者; 3.未经拟录取名单公示; 4.录取为定向就业考生未按时提交定向就业协议; 5.人事档案审查不合格者; 6.未按时提交毕业证书等需提供的材料; 7.体检不合格者; 8.提供虚假信息者。 (二)录取程序 1.综合成绩计算方法 初试总成绩满分500分,复试总成绩(综合考核成绩)满分100分。所有考生的综合成绩采取百分制,按加权计算方式,初试总成绩占50%,复试总成绩占50%。即综合成绩=初试总成绩/5×50%+复试总成绩(综合考核成绩)×50%,综合成绩为考生的最终录取总成绩,由各招生院所认真核算,及时向考生公布。 2.确定拟录取名单 研招办汇总审查各招生院所的待录取名单,提出拟录取建议名单,经学校研究生招生领导小组审核认定后形成拟录取名单,统一在校园网站公示。对拟录取名单的公示时间为不少于10个工作日。公示无异议的考生确定为拟录取考生上报广东省教育考试院审批。拟录取考生办理相关录取手续。 复试时进行导师-学生的双向选择和确认导师的工作。拟录取考生在入学后,由院所统一组织对所有考生进行全面复查。 关于递补名单:表明考生处于递补状态,若院所待录取名单中有考生提出放弃,则按院所递补名单排序先后,递次转为待录取,应由院所通知考生并经学校再次公示后,再办理相关手续。 3.签订定向就业硕士研究生培养协议书 拟录取为定向就业的考生在拟录取公示名单公布后应及时与定向培养单位(人事部门)签订定向就业硕士研究生培养协议书(一式三份),在6月30日前邮寄或送到我校研究生招生办公室,逾期取消拟录取资格。 4.体检 拟录取考生应自行前往所在地三甲医院体检,检查血压、身高、体重、辨色力、视力、内外科、血常规、腹血糖、肝功、胸片等。2024年4月30日前提交体检报告单的电子版或扫描PDF版至各招生院所指定的工作邮箱。未提交体检报告者不予录取。 体检标准依据《普通高等学校招生体检工作指导意见》(教学〔2003〕3号)、教育部办公厅、卫生部办公厅《关于普通高等学校招生学生入学身体检查取消乙肝项目检测有关问题的通知》(教育厅〔2010〕2号)文件要求。体检不合格取消录取资格。 5.确定录取名单 拟录取考生经公示无异议并通过广东省教育考试院和教育部录取检查合格后,正式确定为我校2024年硕士研究生并由学校按照录取名单发放硕士研究生录取通知书。 6.调档 被录取为“非定向就业”培养形式的考生我校在公示拟录取名单的同时向考生发放调档函和政审表,考生本人人事档案和政审表应在规定时间前邮寄或送到研究生院思政办。考生不能按期调取人事档案或签订定向就业硕士研究生培养协议书而影响录取,责任由考生自负。 所有被录取的研究生,报到注册后三个月内,学校将会对考生的人事档案和政审表等方面进行审查,审查不合格的考生,取消其录取资格。 我校中医类(领域)、护理类、社会医学与卫生事业管理等专业第一志愿合格生源充足,一般不接受校外调剂;临床医学、基础医学、科学技术哲学等专业第一志愿合格生源不足,可在国家调剂政策允许范围内根据实际情况,组织开展调剂工作,调剂需通过教育部研招网调剂服务系统进行操作。 有关调剂方案和基本要求等详见《2024年硕士生复试调剂安排》(点击下方“阅读原文)。其他有关调剂信息在我校研究生院网站公布。 我校作为依托单位,在横琴粤澳深度合作区参加建设中医药广东省实验室(简称:横琴实验室),学校拟设置2024年横琴实验室研究生招生专项开展招生,具体招生情况以实际下达招生计划数为准。 研招办咨询申诉电话:020-39358482 纪检监察部门监督电话:020-39358762







