学校全称:北京青年政治学院
院校代号:1108
学校性质:市属公办全日制普通高等学校
办学层次:专科
学校简介
北京青年政治学院是北京市属普通高等学校,其前身为1956年成立的北京市团校。1986年,在北京市团校基础上成立北京青年政治学院,邓小平同志亲自为学院题写院名,学院开始正式举办全日制高等专科教育。1995年,学院开始试办高等职业教育。2008年,学院被北京市教育主管部门确立为“北京市示范性高等职业院校”。2022年,学院学历教育与北京市团校分离,学院成为由北京市教育主管部门管理的全日制普通高等院校。
学院现有学生3000余人,共设六个二级学院、一个中心、一个继续教育学院。学院牢记邓小平同志题写校名的殷切嘱托,坚持面向首都党的青年工作、基层治理、高品质民生领域,培养造就政治素质高、综合能力强、有一技之长的技术技能型先锋青年人才,已经成为具有良好社会声誉和办学优势的北京市属高等职业院校。
2023年自主招生计划

2023年各专业咨询电话

2023年自主招生报名及考试安排
一、报名条件
我院2023年自主招生报名条件如下:
1.已参加北京市2023年高考报名的统考考生和单考考生;
2.报考学前教育(师范)专业的考生需具有北京市常住户口。
二、报名办法
(一)网上报名
报考我院的考生请于3月22日8:30至3月26日17:00登录https://www.bjypc.edu.cn,按要求填写相关信息,进行网上报名。
(二)材料报审
考生完成网上报名后请根据报名系统提示,按要求依次上传以下材料扫描件或照片:
1.报名表:
考生用A4纸将网上《北京青年政治学院2023年高等职业教育自主招生报名表》打印1份,核实无误后由本人和家长签字。报名表经本人和家长签字确认后一律不予更改。签字后的报名表扫描或拍照上传。
2.推介和证明材料:
(1)身份证:原件正反面扫描件或照片;
(2)户口本:原件首页和“本人户籍页”扫描件或照片;
(3)普通高中毕业生成绩、评语材料:普通高中应届毕业生用A4纸复印《北京市普通高中毕业生综合素质评价报告册》中“课程修习情况”页、毕业学校出具的《高中学生评语表》,扫描或拍照上传;普通高中往届毕业生用A4纸复印《高中学生考试成绩登记表》或《北京市高中学生课业考试(考查)成绩学分登记表》、《高中学生评语表》,扫描或拍照上传;
(4)中职毕业生成绩、评语材料:中职毕业生用A4纸复印《高中学生考试成绩登记表》、《高中学生评语表》(学籍卡正反面),成绩表加盖学校(或档案存放部门)红色公章后扫描或拍照上传;
(5)士兵证:退役士兵上传士兵证原件扫描件或照片;
(6)证书:考生如以证书申请“按初试满分的成绩进入复试”,须上传能证明本人符合申请条件的证书原件扫描件或照片。
3.材料确认表:
考生下载《北京青年政治学院2023年高等职业教育自主招生报名材料确认表》,用A4纸打印1份,按要求如实填写并核对,核对无误后由本人和家长签字确认。签字后的材料确认表扫描或拍照上传。
上传材料截止时间为2023年3月26日17点。考生的报名表、材料确认表原件及推介和证明材料原件和复印件在新生报到时须交审。
(三)报名信息确认
1.时间安排:
(1)3月30日前学院分专业办理报名信息审核手续;
(2)3月31日- 4月1日考生登录报名系统查看报名信息“审核状态”,通过审核的考生用A4纸打印准考证。
2.报名考试费:免。
三、考试办法
(一)初试
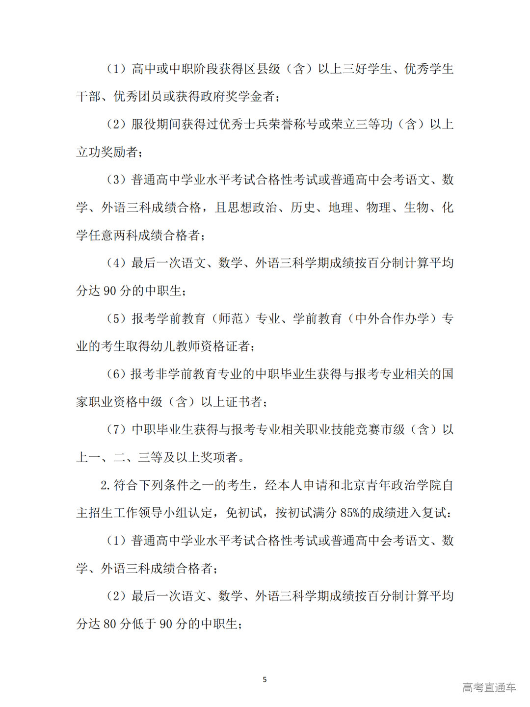
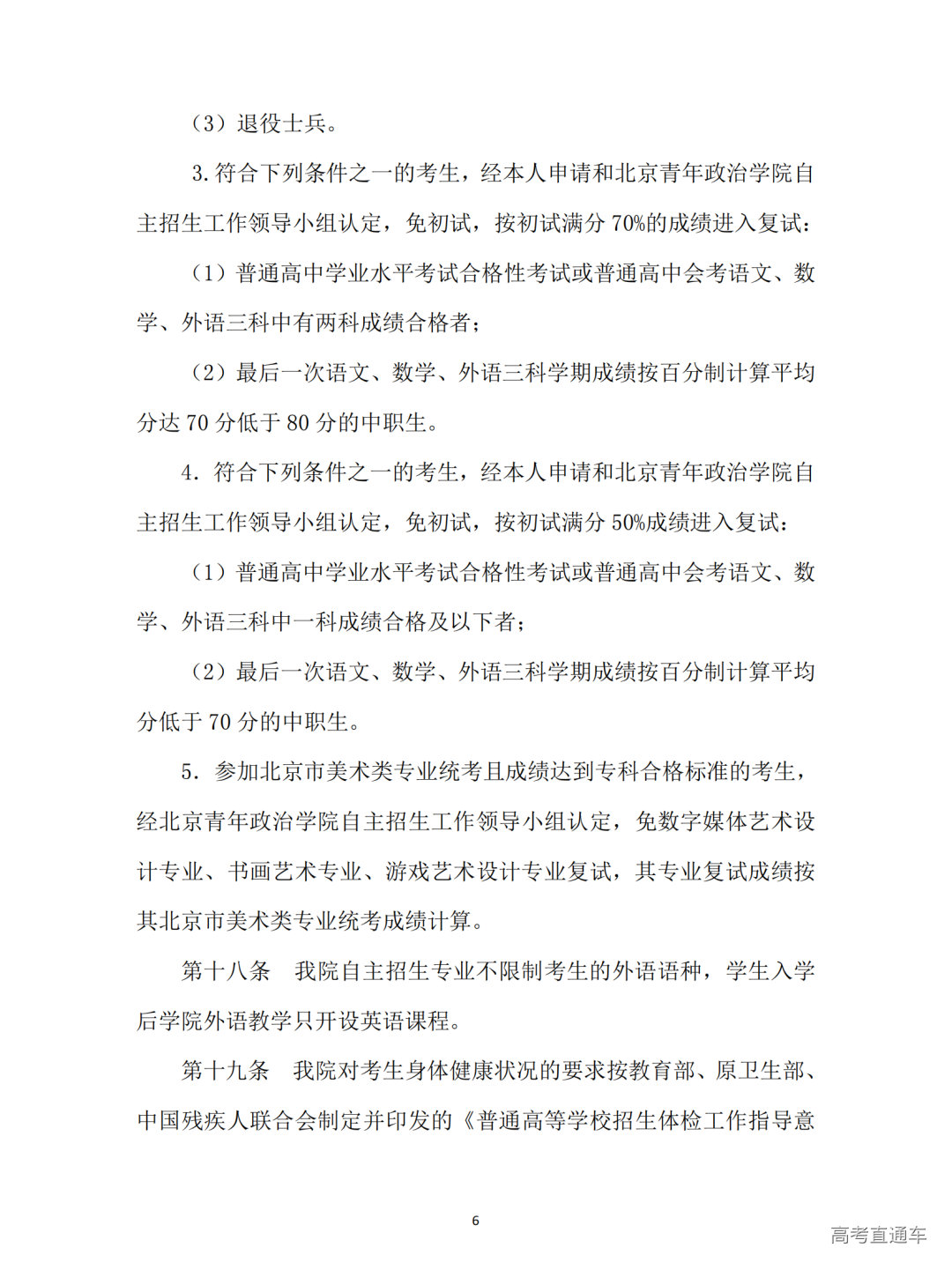
考察学生基础知识水平,报名考生免测试,主要依据考生中学阶段的学科测试成绩、表现赋分,满分300分,具体计分办法见《北京青年政治学院2023年高等职业教育自主招生章程》中的“免试政策”。
(二)复试
根据考生所报专业特点和要求组织面试考核,主要考察考生基本素质,表达能力,观察、分析、解决问题的能力,职业素养,学习潜能,具体安排如下:
1.时间:4月2日(周日)
2.地点:校本部(北京市朝阳区花家地街9号)
3.科目:综合素质测评
4.成绩:满分300分
2023年自主招生章程
校园环境
北京青年政治学院校园环境优美,办学设施完善,着力为学生打造良好的学习生活环境。
操场

图书馆

学生食堂

学生公寓管理服务中心
学生活动

大型原创音乐剧“燧石”

2022年服贸会展示服务“一带一路”
“高品质民生”成果

师生参加北京2022年冬奥会志愿服务

新青年大讲堂
乘车线路
1.可乘359、401、403、404、408、641、850、915、916、921、935、980、郊81路公共汽车京密路丽都饭店站下车;
2.可乘404、536、944、专15路公共汽车花家地南里站下车;
3.可乘4、404、416、536、571、604、657、682、687、696、854、921路公共汽车望京医院站下车;
4.可乘地铁14号线望京南站下,A 口出,沿花家地东路向西南方向步行约650米即到。

联系我们
学院地址:
北京市朝阳区花家地街9号
邮政编码:
100102
咨询电话:
64724789,84778264,84778254
电子信箱:
zszx@bjypc.edu.cn
网 址:
https://www.bjypc.edu.cn























