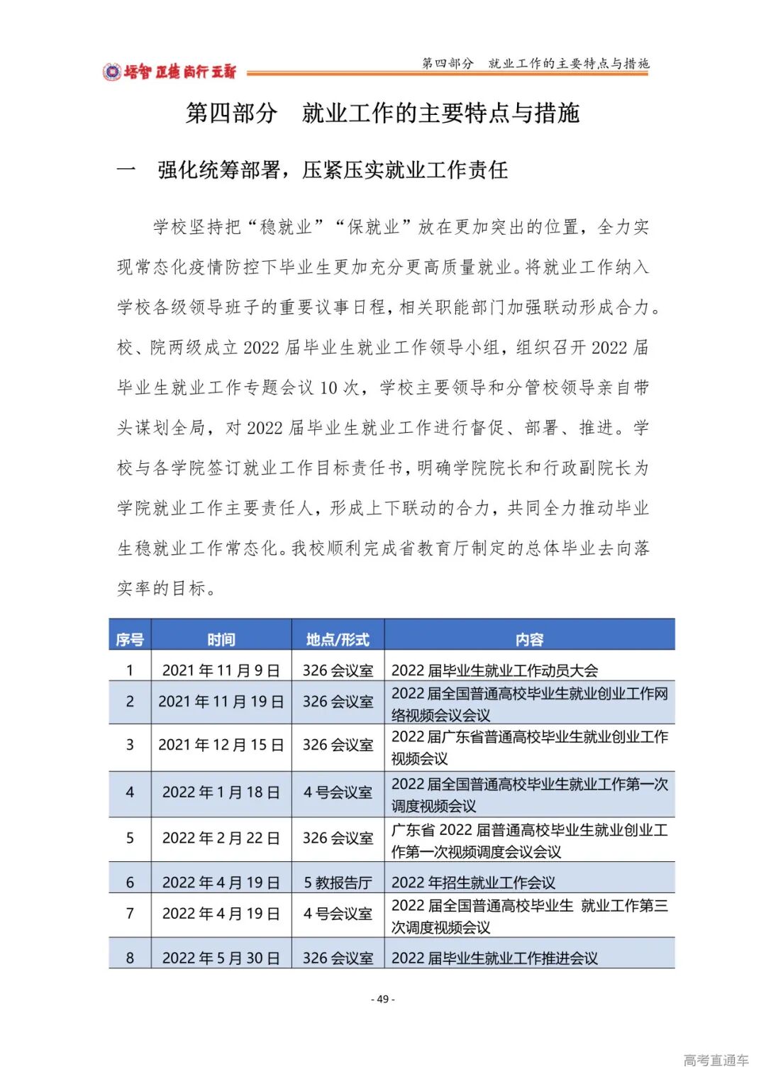
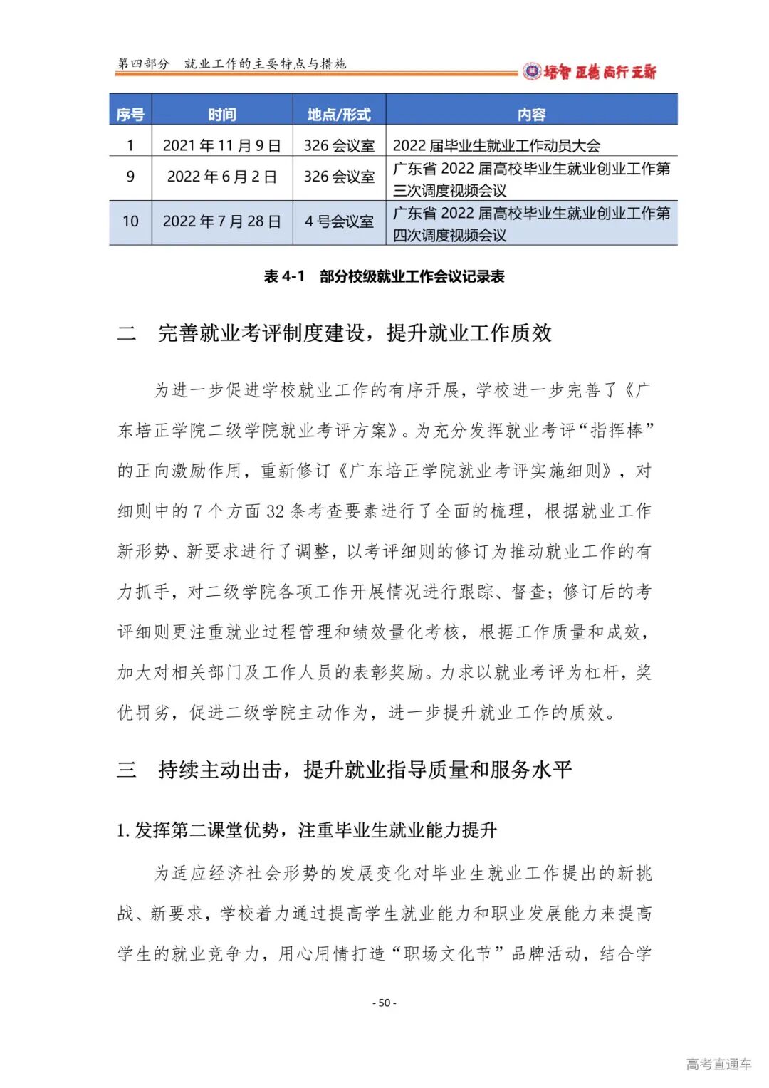
关于广东培正学院
广东培正学院创办于1993年,原名私立培正商学院,是经国家批准设立的非营利性全日制民办本科普通高等学校。2005年经教育部批准升格为本科院校,并更名为广东培正学院。2009年获得本科学士学位授予权,2012年通过教育部本科教学工作合格评估,2018年通过教育部本科教育教学工作审核评估。
学校目前拥有省级重点培育学科2个,省人文社科重点研究基地1个,省级一流专业建设点3个,省级一流课程6门。一直以来,学校坚持财经类应用型本科办学定位,立足广东面向全国,以服务现代服务业人才需求为主。学校设有11个二级学院,设置本科专业46个,在校生1.8万余人,历年最终就业率达96%以上。
提起广东培正学院的在校生人数,就不得不提其办学规模变化之神速。据广州日报·新花城记者报道:广东培正学院从1993年第一批招生90人,到今天在校学生18000人,相当于学校在过去30年间办学规模扩大200倍!
而提起广东培正学院的毕业生高就业率,其对外发布的2022届毕业生就业质量分析报告,也能告诉我们更多有价值的信息。报告显示:
1.近三年毕业生就业形势总体保持稳定,毕业去向落实率稳定在90%以上。
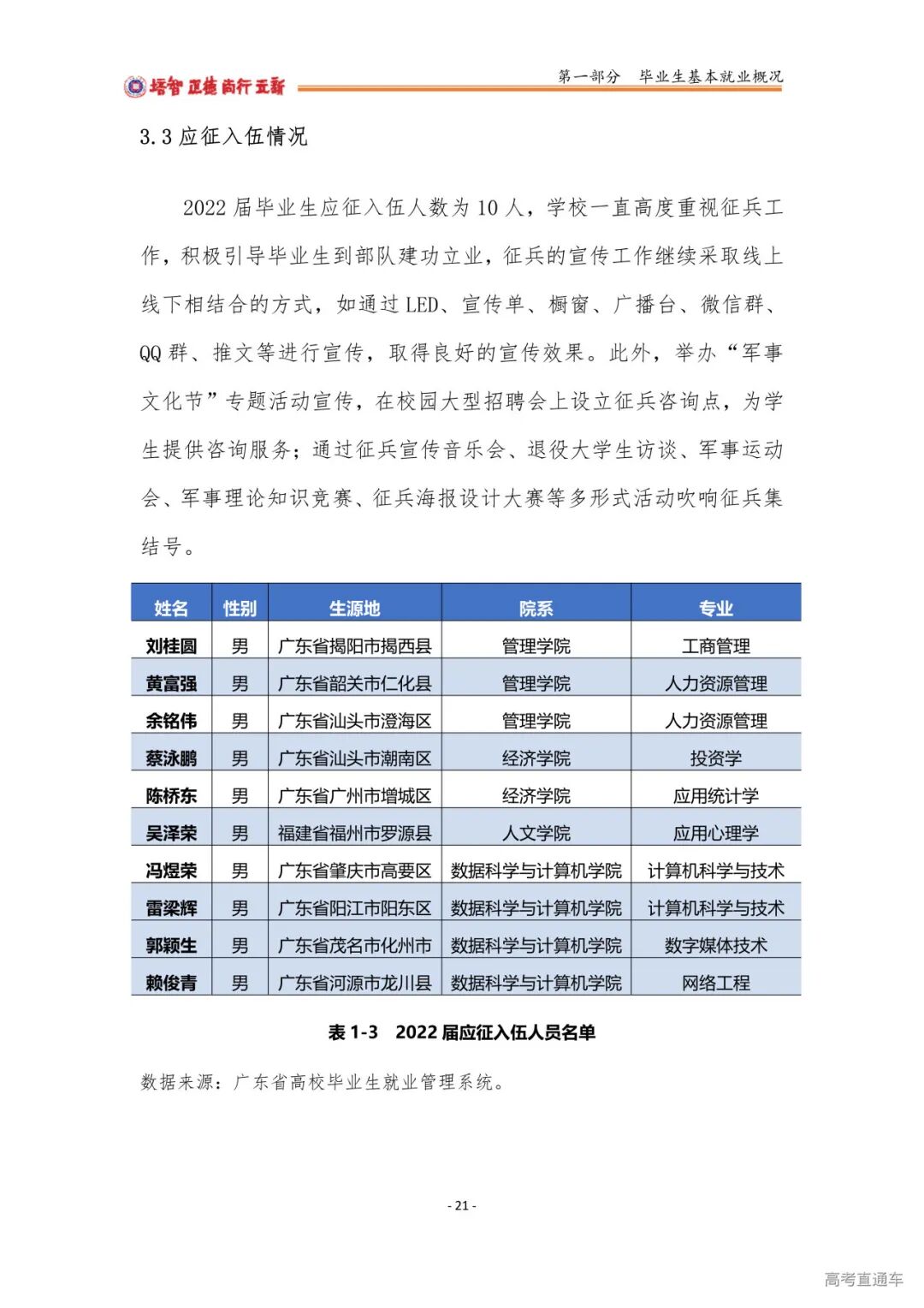
2.从近三年毕业生升学情况来看,毕业生选择升学深造的人数呈现稳中有升的态势。2022年,共有55名毕业生成功进入到更高层次的学校进行深造,同比增幅为14.58%;其中境内深造42人,同比增幅为40%,境内升学人数稳步增长。
3.专业对口率是衡量大学生人力资源开发与利用有效程度的重要指标,也能直接反映高校的专业设置与社会需求的匹配度。从广东培正学院2022届毕业生的就业情况来看,其平均专业对口率达到75.04%。其中多个专业的对口率更是高达90%以上,如劳动与社会保障(93.48%)、会计学(91.98%)、网络工程(90.32%)等。
更多关于广东培正学院2022届毕业生的就业数据,可滑动浏览下方内容查看👇
除了从就业情况得知专业的发展前景,也可以格外关注其王牌专业,在“双万计划”中,商务英语、工商管理和绘画专业均入选省级一流本科专业建设点名单。下面小车将着重为大家介绍各专业的录取情况。
广东培正学院2021-2023年录取情况
由于广东培正学院暂未公布2023年各专业具体录取最低排位,因此本表仅展示各分数对应的排名区间(摘自广东2023年一分一段表),仅供参考,请以校方为准。
广东培正学院在广东省物理类/历史类共设置5个专业组,各专业组均一次投满,生源质量稳中有进,各科类各专业组录取详情如下:
物理类
专业组201:录取最低分为468分,超出广东省本科控制线(439分)29分,最低排位为190165。
专业组202:录取最低分为475分,超出广东省本科控制线(439分)36分,最低排位为179076。
专业组206(国际班):录取最低分为466分,为国际经济与贸易专业。
历史类
专业组203:录取最低分为459分,超出广东省本科控制线(433分)26分,最低排位为70757。
专业组205(国际班):录取最低分为443分,为国际经济与贸易专业。
以下为广东培正学院2022-2023年面向广东招生专业的录取对比情况,有意愿报考培正的同学可以根据此表检索目标专业近两年的录取变化,以作参考。
下表为2021、2022年各专业录取情况,各省往年更多招录数据可点此查看:























