为全面贯彻全国教育大会精神,深入落实《国务院关于深化考试招生制度改革的实施意见》(国发〔2014〕35号),根据教育部《关于在部分高校开展基础学科招生改革试点工作的意见》(教学〔2020〕1号)文件精神,服务国家重大战略需求,加强基础学科拔尖创新人才选拔培养,经教育部批准我校2023年开展基础学科招生改革试点(亦称“强基计划”),探索多维度考核评价模式,选拔一批有志向、有兴趣、有天赋的青年学生进行专门培养,为国家重大战略领域输送后备人才。
一、招生对象及报名条件
符合2023年全国普通高等学校招生全国统一考试报名条件,综合素质优秀或基础学科拔尖,并有志于将来从事相关领域科学研究工作的高中毕业生均可申请报名。
申请报名考生分为以下两类:
第一类:高考成绩优异的考生
热爱祖国、志向远大、高考成绩优异、综合素质优秀,对报考的专业有浓厚兴趣且有志于将来从事报考专业领域基础科学研究工作的优秀高中毕业生。
第二类:相关学科领域具有突出才能和表现的考生
高中阶段在报考专业领域具有突出才能和表现,在数学、物理、化学、信息学中学生奥林匹克竞赛中获得全国决赛一等奖或二等奖,且有志于将来从事报考专业领域基础科学研究工作的优秀高中毕业生。
二、招生专业及招生省份
(一)招生专业
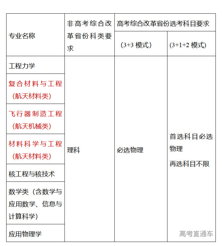
我校强基计划的招生专业、非高考综合改革省份科类要求及高考综合改革省份的选考科目要求见下表。
强基计划招生专业、选考科目要求
考生身体条件须符合《教育部普通高等学校招生体检工作指导意见》要求,应用物理学专业不招收患有色觉异常Ⅱ度(俗称色盲)的考生。
(二)招生省份
我校强基计划面向北京、天津、河北、山西、内蒙古、辽宁、吉林、黑龙江、上海、江苏、浙江、安徽、福建、江西、山东、河南、湖北、湖南、广东、广西、海南、重庆、四川、贵州、云南、陕西、甘肃、青海、宁夏、新疆等省(自治区、直辖市)招生,各省份投放专业及招生计划数须在报名系统内查询。
三、报名及选拔程序
(一)强基计划报名
4月20日至5月4日24时考生可登录哈尔滨工业大学强基计划招生报名平台(网址:https://bm.chsi.com.cn/jcxkzs/sch/10213),按平台要求准确、完整地完成网上报名。
报考我校强基计划的考生不能兼报其他高校。考生可在报名系统内根据分省投放专业计划选择1个或多个专业(区分专业志愿先后顺序,以考生报名系统内数据为准)作为专业志愿,并可自行选择是否服从专业调剂,报名截止后所有考生的专业志愿及其他报名信息均不得修改。
(二)考生参加统一高考
(三)考生确认是否参加强基计划校考
6月11日至6月18日考生必须在报名系统中确认是否参加我校强基计划考核,并签订承诺书。确认不参加考核或逾期未确认参加考核的考生视为放弃我校强基计划入围资格。对于确认参加学校考核又无故放弃的考生,如实记录并通报生源省份考试招生机构。
(四)入围学校考核办法
确认参加考核的考生中,对于第一类考生,高考总成绩(不含任何政策加分,下同)达到所在省(自治区、直辖市)本科第一批次录取控制分数线(合并本科批次的省份,本科第一批次录取控制分数线参照该省份确定的部分特殊类型相应最低录取控制分数线执行,下同)的前提下,按我校分省分专业计划数的4倍依据“专业志愿优先”的原则确定入围考生名单和入围专业(末位同分均入围)。对于符合报名条件的第二类考生,高考成绩达到所在省(自治区、直辖市)本科第一批次录取控制分数线,即可破格入围,且入围专业为考生第一专业志愿。
考生入围专业确定后不得更改,并以入围专业作为最终的专业志愿进入考核环节。
6月26日前完成强基计划入围工作,并公示入围标准。我校届时将同步发布考核具体安排,请入围考生留意我校本科生招生办网站的相关通知。
(五)学校考核
我校将于6月30日至7月3日期间进行强基计划考核(包括综合面试、体质测试两部分),具体考核时间见准考证。
1.综合面试
综合面试主要考察考生在入围专业领域内的志向兴趣和学习科研能力等,采取专家、考生“双随机”抽签的方式,面试全程录音录像。面试过程中我校将对综合素质档案进行考察。
2.体质测试
体质测试项目为一分钟跳绳。强基计划考生必须参加体质测试,无故不参加体质测试视为放弃我校强基计划考核资格。因身体残疾或突发疾病等原因无法参加体质测试的考生,须提供三甲医院证明,我校视情况予以免测或安排补测。
3.校考成绩
我校以综合面试成绩为校考成绩,体育测试成绩仅设合格线,不计入校考成绩。学校考核工作方案如遇不可抗力因素,考核流程所作调整,将另行通知。
(六)录取办法
1.体育考核测试合格是录取的基本条件。
2.综合成绩折算办法
综合成绩=考生高考成绩(折合为百分制)*85%+校考成绩(百分制)*15%。
3.确定录取名单
对于第一类考生,按入围专业排队,根据分省分专业计划数依据综合成绩由高到低顺序确定强基计划预录取名单(如存在综合成绩同分情况,依次比较高考总成绩、数学、理科综合、语文、外语单科成绩,高考综合改革省份依次比较高考总成绩、数学、语文、外语单科成绩)。对于第二类考生,综合成绩达到同省份同专业第一类考生的录取标准的,我校予以预录取,录取不占用第一类考生分省计划;未达到对应录取标准的,不予录取。
强基计划预录取名单经学校招生工作领导小组审议通过后,报各省级招办审核,办理正式录取手续。
我校于7月5日前公布录取名单并公示录取标准。被强基计划录取的考生不再参加本省(自治区、直辖市)后续高考志愿录取;未被录取的考生可正常参加本省(自治区、直辖市)后续各批次高考志愿录取。
四、培养方案
强基计划录取的考生入校后,将按照单独制订的培养方案进行培养,采用单独编班,实行导师制、小班化、个性化、国际化培养模式,服务国家重大战略需求,培养基础学科拔尖创新人才。
(一)阶段性考核和动态进出办法
强基计划将根据各专业分阶段培养目标和培养要求,开展阶段性考核,实行动态进出机制。对于阶段考核未达到要求的学生,转入该专业普通班学习。
(二)本硕博衔接培养方案
完成强基计划本科阶段学习,达到强基计划培养要求的学生采用“本硕博”或“本博”衔接培养模式在各专业相关衔接方向继续培养(详见我校招生办网站)。“本硕博”衔接模式培养的学生,硕士、博士阶段可在我校校本部、威海校区、深圳校区之间跨校区学习。
(三)其他激励机制
学校将从未来服务国家战略需求的角度出发,强化强基计划学生的基础能力,配备优秀教师承担课程任务;同时为强基计划学生进入院士、杰青等创新团队创造条件,并为其开放各类国家级科研创新平台。
学校还将多渠道筹措经费,设立专项资金,加大对强基计划的经费投入,资助强基计划优秀学生到国际顶尖学校开展国际交流与联合培养;学校单独设立面向强基计划学生的奖助学金,奖励学习优异的学生,鼓励他们刻苦学习,奋发向上,促进学生德智体美劳全面发展。
五、其他说明
(一)关于学生综合素质档案。对于已建立省级统一信息平台的省份,由省级教育行政部门直接上传至强基计划报名系统。对于尚未建立省级统一信息平台的省份,由各省级教育行政部门汇总本地各中学报考学生的综合素质档案后,统一上传至强基计划报名系统。
(二)对于综合素质档案造假或在高校考核中舞弊的考生,将取消强基计划的报名、考试和录取资格,并将有关情况通报有关省级招生考试机构或教育行政部门,取消其当年高考报名、考试和录取资格,并视情节轻重给予3年内暂停参加各类国家教育考试的处理。已经入学的,按教育部和我校相关规定处理取消学籍,毕业后发现的取消毕业证、学位证。中学应当对所出具的材料认真核实,出现弄虚作假情形的,我校保留采取相关措施的权利。
(三)强基计划录取考生入学后本科阶段不得调转专业。
(四)综合面试期间,考生的交通、食宿等费用自理。入围考核的考生如存在家庭经济困难等情况可向我校提出申请,我校可酌情提供保障性路费和住宿补贴。
(五)学校未委托任何个人或中介组织开展强基计划等考试招生有关工作,不举办任何形式的营利性培训活动。
六、监督保障机制
(一)我校强基计划招生工作在哈尔滨工业大学招生工作领导小组的领导下,由哈尔滨工业大学本科生招生办公室负责具体工作的组织和实施。我校在实施本简章的过程中做到招生方案公开、选拔方法公平、录取标准公示。
(二)我校将对录取的学生进行入学资格复查,对不具备入学资格的学生,按教育部相关规定处理。
(三)哈尔滨工业大学强基计划招生工作接受哈尔滨工业大学纪检、监察部门全程监督,并接受社会监督。
七、本简章由哈尔滨工业大学本科生招生办公室负责解释。
八、本科生招生办公室联系方式
通信地址:哈尔滨市南岗区西大直街92号哈尔滨工业大学本科生招生办公室
邮编:150001
联系电话:0451-86414671、86414771(强基计划专项咨询QQ群:429692978)
传真:0451-86417835
网址:https://zsb.hit.edu.cn
哈尔滨工业大学本科生招生办公室
2023年4月18日
