浙江师范大学2026年“三位一体”综合评价招生计划

2026-03-06 10:09 浙江师范大学 评论
浙江师范大学
浙江金华市-公办-综合类
查看详情

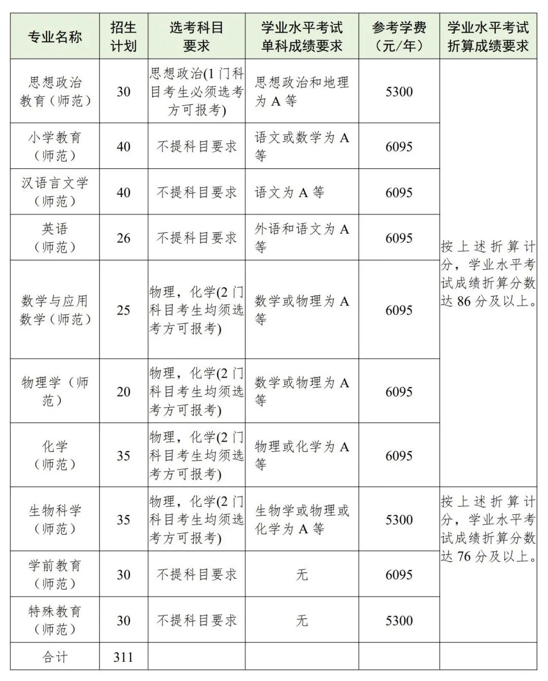
招生计划及报名条件:

已经参加2026年浙江省普通高校招生考试报名,学业水平考试各科目合格,综合素质评价B等(含)以上(新高考之前的往届生综合素质评价不低于P等),满足我校对应各专业2026年选考科目要求。学业水平考试(10门)等第折算成绩满分为100分,其中A等计10分,B等计8分,C等计6分(新高考之前的往届生学业水平考试C等计2分),D等计2分。新高考之前的往届生,通用技术和信息技术两项取高的等级作为技术科目学考成绩等级。


图片


登录高考直通车APP
查看完整试题答案
好的
查看完整试题
特别声明:
1. 本站注明稿件来源为其他媒体的文/图等稿件均为转载稿,本站转载出于非商业性的教育和科研之目的,并不意味着赞同其观点或证实其内容的真实性。如转载稿涉及版权等问题,请作者在两周内速来电或来函联系,本站根据实际情况会进行下架处理。
2. 任何媒体、网站或个人未经本网协议授权不得转载、链接、转贴或以其他方式复制发表,违者本站将依法追究责任。
举报理由选择
确定
高考直通车官网

哇哦!快加入高考直通车APP,发现更多精彩内容,与学霸一起交流学习吧!