东南大学是教育部批准的全国建设高水平运动队试点高校之一。为推动东南大学体育运动的发展,根据教育部办公厅《关于做好2021年普通高校部分特殊类型招生工作的通知》(教学厅〔2020〕13号)的相关规定,结合我校人才培养目标和高水平运动队建设需要,东南大学2021年继续招收品学兼优、体育特长突出的高水平运动员。
一、机构及原则
高水平运动队招生工作在东南大学本科生招生工作领导小组的领导下,由东南大学招生办公室负责具体工作的组织和实施。
高水平运动队招生工作将本着“公平、公正、公开”的原则,严格程序,择优录取,宁缺毋滥。
二、招生项目
乒乓球、羽毛球、排球、篮球、田径、游泳
三、报名条件及招生计划
(一)、保送运动员
1、符合《体育总局办公厅关于做好2021年高校保送录取运动员有关事宜的通知》(体科字﹝2020﹞155号)中的报考条件。
2、招生项目:游泳
3、招生人数:0-2人
(二)、高水平运动员
1、理想信念坚定,自觉践行社会主义核心价值观,思想品德优良,遵纪守法,品行端正;符合教育部及所在省(区、市)招生考试机构规定的高考及高水平运动队报考要求;
2、考生应持有与报考运动项目一致的运动员技术等级证书(原则上运动小项也应对应一致,田径项目须严格对应),且符合招生项目要求;
3、符合全国大学生比赛相关赛事的参赛资格要求。排球、乒乓球、羽毛球、篮球项目参加过限制性赛事的运动员不得报名。田径和游泳项目参加过限制性赛事的运动员,其报名要求须达到运动健将;具体限制赛事见附件一。
4、报名条件及计划:
招生 项目 | 报名条件 | 拟定合格数 | ||
优秀 | 合格 一类 | 合格 二类 | ||
男子 乒乓球 | 乒乓球国家二级运动员(含)以上,且高中阶段获得全国比赛个人前六名或省级比赛个人前三名 | 0-2 | / | 0-3 |
女子 乒乓球 | / | 0-2 | 0-3 | |
男子 羽毛球 | 羽毛球国家二级运动员(含)以上,且高中阶段获得全国比赛个人前六名或省级比赛个人前三名 | 0-1 | / | 0-1 |
女子 羽毛球 | / | 0-1 | 0-1 | |
女子 排球 | 排球国家二级运动员(含)以上,且高中阶段获得全国比赛前八名或省级比赛前三名的主力队员 | / | 二传:0-1 副攻:0-1 | 主攻:0-2 副攻:0-1 接应:0-1 |
男子 排球 | / | 主攻:0-1 副攻:0-1 | 主攻:0-1 副攻:0-1 接应:0-1 二传:0-1 | |
男子 篮球 | 篮球国家二级运动员(含)以上,且高中阶段获得全国比赛前八名或省级比赛前三名的主力队员 | 中锋4、5号位:0-1
| 中锋4、5号位:0-1 后卫1号位:0-1 | 前锋2、3号位:0-3 |
田径 | 田径国家二级运动员(含)以上,且高中阶段获得全国比赛个人前六名(含接力项目)或省级比赛个人前三名(含接力项目) | 0-1 (男子:100m、200m、400m、跳高、跳远、三级跳远;女子:跳高、跳远、三级跳远) | 0-1 (男子:100m、200m、400m、跳高、跳远、三级跳远;女子:跳高、跳远、三级跳远) | 0-6 (男女:100m、200m、400m、800m、100m栏/110m栏、400m栏、跳高、跳远、三级跳远、铁饼、标枪、铅球) |
游泳 | 游泳国家一级运动员(含)以上,且高中阶段获得全国比赛个人前六名或省级比赛个人前三名 | 0-3 | 0-2 | 0-8 |
注:
(1)“省级及以上比赛”是指省(直辖市、自治区)教育部门和体育部门主办的有关比赛,含教育系统的全国、省(直辖市、自治区)中学生单项体育协会组织的比赛。
(2)高中阶段获得的比赛成绩和运动员等级证书必须与学籍地和生源地相一致。
(3)应届高中毕业生限2018年9月1日以后参加的比赛,往届生限2017年9月1日以后参加的比赛且须由所在中学出具往届生证明。
四、报名程序
1、网上报名:考生登录“阳光高考”特殊类型招生报名平台按要求报名,网址为http://gaokao.chsi.com.cn/gspyddbm/;时间为:即时起至2021年1月21日12:00。
2、下载打印申请表:考生完成网上报名后,请认真核对申请表中填写的相关信息,确认无误后下载打印报名申请表,并由学籍所在中学相关负责人审核并签字,加盖中学公章。
3、上传材料至报名系统(无需邮寄纸质材料):(1)《东南大学2021年高水平运动队申请表》(须中学签字盖章);(2)身份证正反面;(3)运动员等级证书(如果等级证书正在办理中,请提供相关部门的证明材料);(4)运动员技术等级查询证明(登录国家运动员技术等级查询系统打印带照片的查询页面,网址为:http://ydydj.univsport.com/index.php?m=index&c=look&a=look)(5)符合报名要求的获奖证书;(6)对应获奖的比赛秩序册(封面及本人页);(7)对应获奖的比赛成绩册(封面及本人页);(8)主力证明及个人承诺书(仅篮、排球项目,详见附件二);(9)县级及以上医院出具的体检表(需含心电图、血常规、肝功能及胸透等体检项)。
网上提交的申请材料扫描图片务必完整清晰,否则报名无效。
4、保送运动员请根据《体育总局科教司关于做好2021年高校保送录取运动员有关事宜的通知》(体科字﹝2020﹞155号)中的办理程序进行办理。学校报名程序同上。
五、选拔程序
1、初审
东南大学依据报名条件及报考情况对考生进行初审,择优通过。初审结果将于2021年2月初在报名系统中公布。
2、报到确认
测试报到时,初审通过的考生须将报名系统中上传的材料按顺序装订成册上交我校,并出示以上材料的原件。材料原件不完备者或与初审材料不一致者取消参加专项测试资格。
3、测试
(1)文化综合考试。报考乒乓球、羽毛球项目(申请优秀类单考的考生除外)的考生须先进行文化综合考试。文化综合考试科目为数学、英语,合格分数线为参加考试考生总成绩平均分的60%。文化综合考试总成绩未达到合格分数线者不得参加运动项目专项测试,测试费用不再退还。
(2)运动专项测试。测试初定于2021年3月份在东南大学九龙湖校区(江宁区)进行,具体日程安排我校将于考前10天左右在东南大学本科招生网上发布。根据疫情常态化防控要求,届时请根据测试通知中的疫情防控要求做好相应准备参加测试。考核内容与方法如下:
①乒乓球:实战测试(比赛),考核分组进行,分“优秀类组”(要求一级及以上)、“合格一类组”和“合格二类组”;
②羽毛球:实战测试(比赛),考核分组进行,分“优秀类组”(要求一级及以上)和“合格类组”;
③排球:身体素质、基本技术、实战能力;
④篮球:身体素质、基本技术、实战能力;
⑤田径:按《田径竞赛规则》进行测试,计时项目采用电动计时。
⑥游泳:执行国家体育总局制定的《普通高等学校运动训练、武术与民族传统体育专业体育专项考试方法与评分标准》(2021 版),具体由体育总局安排统测。
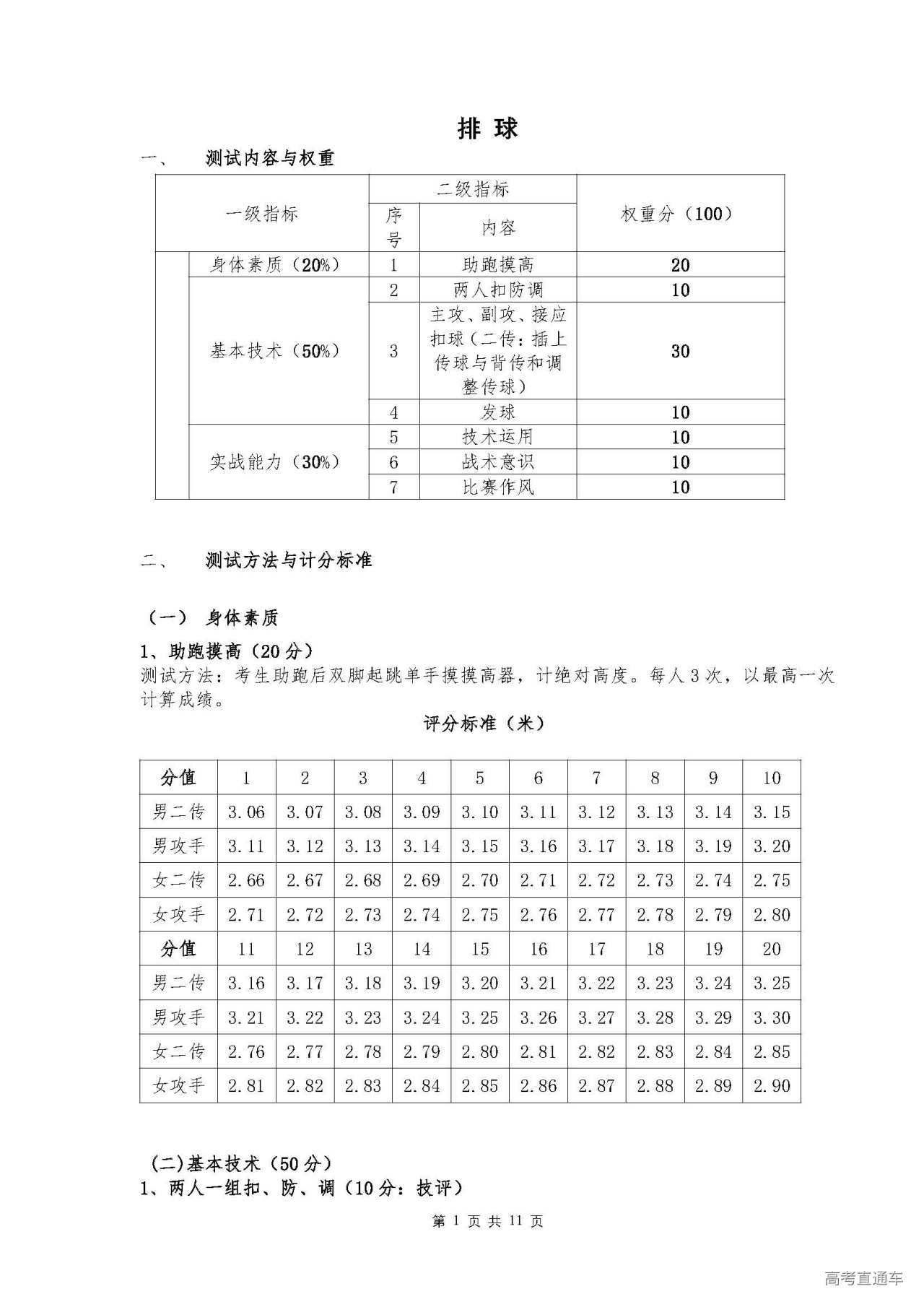
各项目详细考核内容及方法详见附件三。
(3)其他说明。拟申请文化课考试单独招生考生须自主报名参加国家体育总局统一组织的单独招生文化课考试,安排详见“中国运动文化教育网”上通知。申请保送入学的运动员,不进行专项测试,但须提供运动健将证书和参赛获奖证明及成绩册。具体安排另行通知。
六、认定与公示
1、认定原则。东南大学根据学校高水平运动队建设需要及考生运动项目专项测试成绩,择优确定合格名单。其中,排球和篮球项目优秀、合格一类和合格二类的认定标准分别不得低于90分、85分和80分;田径现场测试成绩不得低于二级标准;游泳现场测试成绩不得低于一级标准;乒乓球和羽毛球项目,按照现场比赛名次进行认定。
2、优惠政策:
(1)优秀:具有国家一级运动员(含)及以上证书且符合教育部高水平运动员单招条件,专项测试成绩极为突出的,需参加国家体育总局统一组织的运动训练、武术与民族传统体育专业单独招生文化课考试,成绩达到国家运动训练专业统一划定的文化课最低线后予以录取。
(2)合格一类:具有国家二级运动员(含)及以上证书,专项测试成绩突出、具有较大培养前途的,高考成绩达到其所在省(区、市)本科第二批次录取控制线65%,予以录取。
(3)合格二类:具有国家二级运动员(含)及以上证书,专项测试成绩合格,具有一定培养前途者,高考成绩达到其所在省(区、市)本科第二批次录取控制线,予以录取。
实施高考综合改革省份,以及其他合并本科录取批次的省份,本科第二批次录取控制分数线按照相关省份确定的相应录取控制分数线执行。高考改革省市考生需符合我校高水平运动队招生专业选考科目要求。
3、公示与签约。合格考生信息将按照教育部的要求进行公示。合格考生自愿与我校签订《东南大学2021年高水平运动队录取协议》,明确入校后参加运动队的义务和责任。
七、收费标准
根据《关于进一步明确我省高校收费政策有关问题的通知》苏价费〔2007〕423号,苏财综〔2007〕92号,苏教财〔2007〕89号文件的规定,参加测试的考生每生收取60元人民币。如果物价部门收费标准调整,东南大学将作相应的调整。
八、其他
1、凡参加东南大学高水平运动队运动项目专项测试的所有考生必须在当地保险公司购买测试期间的个人“人身意外伤害保险”,报到时提交保险单据原件。
2、运动项目专项测试之前,考生须与我校签订《反兴奋剂承诺书》。拒不签订承诺书或拒绝接受兴奋剂检查或抽查的考生,视为主动放弃考试资格。我校将对部分项目成绩优秀的考生进行兴奋剂抽检。抽检、检测费用先押后退,抽检结果不合格者费用自理,并通报考生所在地考试主管部门。
3、考生入学后,学校将对其进行新生入学资格复查。凡复查成绩与考试成绩出入较大,以及发现弄虚作假和隐瞒伤病等影响训练比赛者,学校可取消其入学资格。
4、东南大学高水平运动队招生按教育部相关规定执行。若教育部及生源所在省级招办2021年招生政策发生改变,则按新的规定执行。
5、如遇疫情等不可抗力因素导致影响招生考试的情况,我校可根据情况进行调整及修改招生简章,本招生简章最终解释权在东南大学招生办公室。
九、重要日程
即时起至2021年1月21日,运动队报名。
2021年2月初,公布初审结果,考生可在报名系统内查询。
2021年3月,测试。
十、联系方式
电话:4006910286(招办)、025-52090826(体育系)、025-52090273(传真)
时间:工作日上午8:30-12:00、13:30-17:00
监督邮箱:ddjwjcc@pub.seu.edu.cn
东南大学招生办公室
2021年1月13日












