各位考生:
2020年“三位一体”综合评价招生计划180人,其中经管类50人、文法类50人、理工类40人、信管类40人。收到申请报名材料5420人,其中经管类2141人、文法类1577人、理工类832人、信管类870人。根据浙江省教育考试院有关规定和浙江工商大学2020年“三位一体”综合评价招生章程的规定,经学校“三位一体”综合评价招生工作专家委员会评审,共1424人通过申请材料评审,获得来浙江工商大学参加综合测试资格,其中经管类412人(含专项生112人),文法类452人(含专项生152人),理工类265人(含专项生25人),信管类295人(含专项生55人)。申请材料评审通过分数线:经管类85分,文法类85分、理工类70分、信管类70分。划线比例、同分排序规则详见浙江工商大学2020年“三位一体”综合评价招生章程。
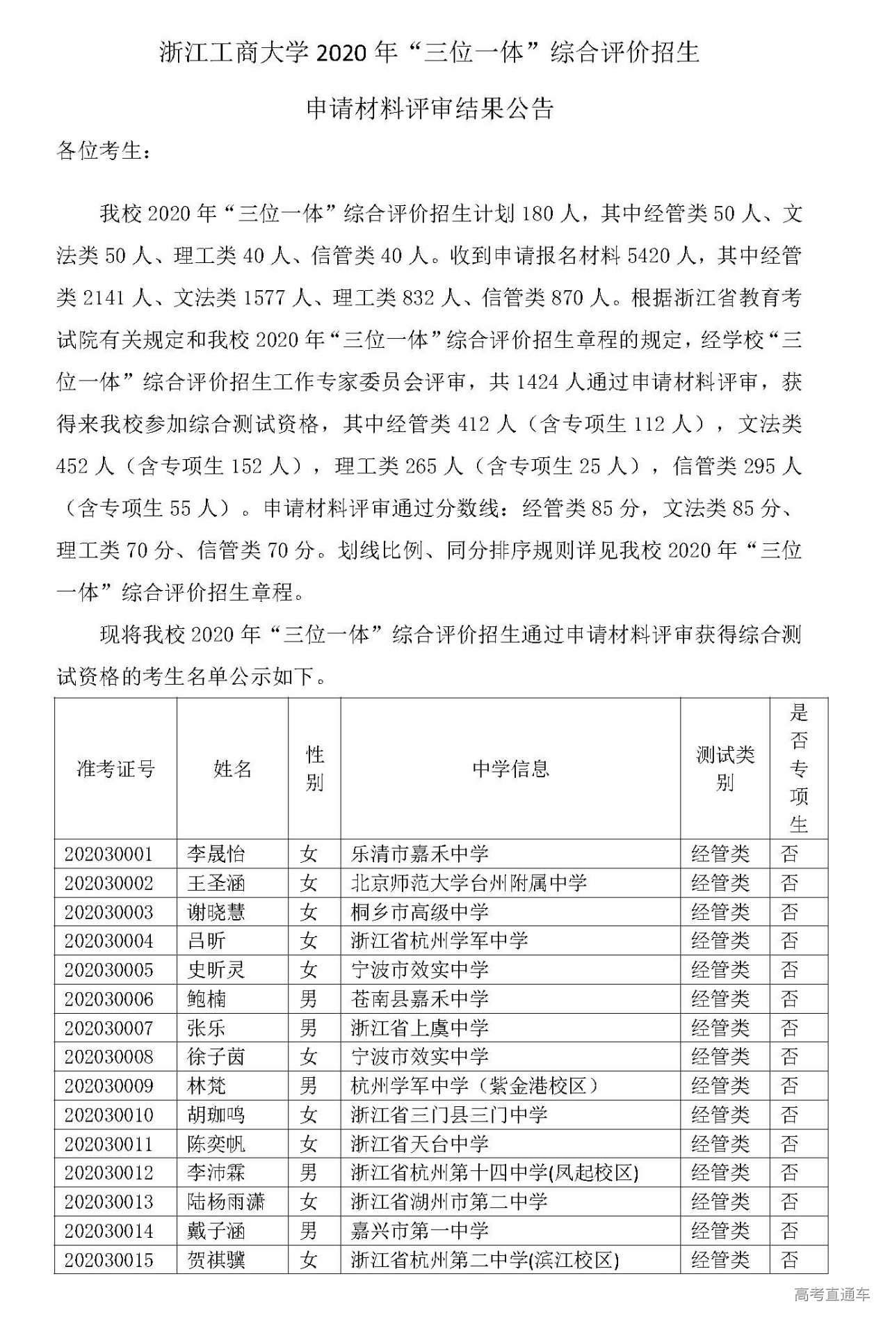
现将浙江工商大学2020年“三位一体”综合评价招生通过申请材料评审获得综合测试资格的考生名单公示如下:
1、公示时间:即日起至7月10日16:00止。
2、如对公示结果有异议,请联系我校招生办公室,电话:0571-86989998,邮箱:zhaoban@zjsu.edu.cn。纪委监督电话:0571-28877069。
3、获得我校测试资格的考生,请于6月29日—7月10日登录我校“三位一体”网上报名系统进行评审结果查询并缴费下载测试通知单。
4、缴费方式为网上缴费。缴费时间2020年6月29日至7月10日下午16:00,缴费成功后因个人原因未参加综合测试,报名费不予退还,逾期未缴费的考生视为自动放弃测试资格。
5、报到时间:7月11日(周六)9:30-16:30,请持身份证、网上下载并打印的测试通知单(测试通知单上为专项生的考生,还须携带相关证书的原件)、健康状况报告表到浙江工商大学(下沙校区)学生活动中心一楼大厅进行现场报到确认打印准考证,确认后方可进行综合测试,逾期作自动放弃测试资格处理。
6、进入校园:考生统一从下沙校区南门(学正街18号)进入校园,入校前须佩戴口罩,出示身份证、测试通知单、健康状况报告表、健康码(绿码),并进行体温测量,证件齐全、体温正常方可入内;其他陪同人员不可进入校园。


































